Suppr超能文献

单链预甲基化 5mC 接头揭示了血浆超短单链无细胞游离 DNA 的甲基化谱。

Single-stranded pre-methylated 5mC adapters uncover the methylation profile of plasma ultrashort Single-stranded cell-free DNA.

机构信息

School of Dentistry, University of California, Los Angeles, Los Angeles, CA 90095, USA.

Department of Molecular, Cell, and Developmental Biology, Life Sciences Division, University of California, Los Angeles, Los Angeles, CA 90095, USA.

出版信息

Nucleic Acids Res. 2024 Jun 24;52(11):e50. doi: 10.1093/nar/gkae276.

Abstract

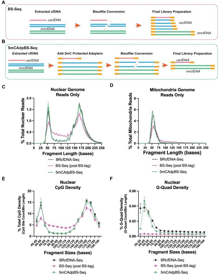
Whole-genome bisulfite sequencing (BS-Seq) measures cytosine methylation changes at single-base resolution and can be used to profile cell-free DNA (cfDNA). In plasma, ultrashort single-stranded cfDNA (uscfDNA, ∼50 nt) has been identified together with 167 bp double-stranded mononucleosomal cell-free DNA (mncfDNA). However, the methylation profile of uscfDNA has not been described. Conventional BS-Seq workflows may not be helpful because bisulfite conversion degrades larger DNA into smaller fragments, leading to erroneous categorization as uscfDNA. We describe the '5mCAdpBS-Seq' workflow in which pre-methylated 5mC (5-methylcytosine) single-stranded adapters are ligated to heat-denatured cfDNA before bisulfite conversion. This method retains only DNA fragments that are unaltered by bisulfite treatment, resulting in less biased uscfDNA methylation analysis. Using 5mCAdpBS-Seq, uscfDNA had lower levels of DNA methylation (∼15%) compared to mncfDNA and was enriched in promoters and CpG islands. Hypomethylated uscfDNA fragments were enriched in upstream transcription start sites (TSSs), and the intensity of enrichment was correlated with expressed genes of hemopoietic cells. Using tissue-of-origin deconvolution, we inferred that uscfDNA is derived primarily from eosinophils, neutrophils, and monocytes. As proof-of-principle, we show that characteristics of the methylation profile of uscfDNA can distinguish non-small cell lung carcinoma from non-cancer samples. The 5mCAdpBS-Seq workflow is recommended for any cfDNA methylation-based investigations.

摘要

全基因组亚硫酸氢盐测序(BS-Seq)可测量单碱基分辨率的胞嘧啶甲基化变化,可用于分析游离细胞 DNA(cfDNA)。在血浆中,已鉴定出与 167 bp 双链单核小核游离 DNA(mncfDNA)一起存在的超短单链 cfDNA(uscfDNA,约 50nt)。然而,uscfDNA 的甲基化谱尚未描述。传统的 BS-Seq 工作流程可能没有帮助,因为亚硫酸氢盐转化会将较大的 DNA 降解成较小的片段,导致错误地归类为 uscfDNA。我们描述了“5mCAdpBS-Seq”工作流程,其中在亚硫酸氢盐转化之前,将预甲基化的 5mC(5-甲基胞嘧啶)单链接头连接到热变性的 cfDNA。这种方法仅保留不受亚硫酸氢盐处理影响的 DNA 片段,从而导致对 uscfDNA 甲基化分析的偏差更小。使用 5mCAdpBS-Seq,与 mncfDNA 相比,uscfDNA 的 DNA 甲基化水平较低(约 15%),并且在启动子和 CpG 岛中富集。低甲基化的 uscfDNA 片段在转录起始位点(TSS)上游富集,并且富集的强度与造血细胞的表达基因相关。使用组织起源去卷积,我们推断 uscfDNA 主要来自嗜酸性粒细胞、中性粒细胞和单核细胞。作为原理验证,我们表明 uscfDNA 甲基化谱的特征可以区分非小细胞肺癌与非癌症样本。建议在任何基于 cfDNA 甲基化的研究中使用 5mCAdpBS-Seq 工作流程。

https://cdn.ncbi.nlm.nih.gov/pmc/blobs/6d10/11194076/b8c2fb0d99c5/gkae276figgra1.jpg

文献AI研究员

20分钟写一篇综述,助力文献阅读效率提升50倍。

立即体验

用中文搜PubMed

大模型驱动的PubMed中文搜索引擎

马上搜索

文档翻译

学术文献翻译模型,支持多种主流文档格式。

立即体验