Suppr超能文献

聚苯乙烯纳米塑料介导人肺泡上皮细胞系中的氧化应激、衰老和细胞凋亡。

Polystyrene nanoplastics mediate oxidative stress, senescence, and apoptosis in a human alveolar epithelial cell line.

机构信息

Center for Advanced Studies and Technology (CAST), "G. d'Annunzio" University of Chieti-Pescara, Chieti, Italy.

Department of Psychological, Health and Territorial Sciences, "G. d'Annunzio" University of Chieti-Pescara, Chieti, Italy.

出版信息

Front Public Health. 2024 May 10;12:1385387. doi: 10.3389/fpubh.2024.1385387. eCollection 2024.

Abstract

BACKGROUND

Nanoplastics, an emerging form of pollution, are easily consumed by organisms and pose a significant threat to biological functions due to their size, expansive surface area, and potent ability to penetrate biological systems. Recent findings indicate an increasing presence of airborne nanoplastics in atmospheric samples, such as polystyrene (PS), raising concerns about potential risks to the human respiratory system.

METHODS

This study investigates the impact of 800 nm diameter-PS nanoparticles (PS-NPs) on A549, a human lung adenocarcinoma cell line, examining cell viability, redox balance, senescence, apoptosis, and internalization. We also analyzed the expression of hallmark genes of these processes.

RESULTS

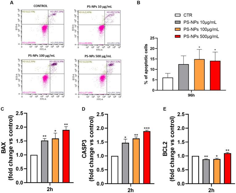
We demonstrated that PS-NPs of 800 nm in diameter significantly affected cell viability, inducing oxidative stress, cellular senescence, and apoptosis. PS-NPs also penetrated the cytoplasm of A549 cells. These nanoparticles triggered the transcription of genes comprised in the antioxidant network [SOD1 (protein name: superoxide dismutase 1, soluble), SOD2 (protein name: superoxide dismutase 2, mitochondrial), CAT (protein name: catalase), Gpx1 (protein name: glutathione peroxidase 1), and HMOX1 (protein name: heme oxygenase 1)], senescence-associated secretory phenotype [Cdkn1a (protein name: cyclin-dependent kinase inhibitor 1A), IL1A (protein name: interleukin 1 alpha), IL1B (protein name: interleukin 1 beta), IL6 (protein name: interleukin 6), and CXCL8 (protein name: C-X-C motif chemokine ligand 8)], and others involved in the apoptosis modulation [BAX (protein name: Bcl2 associated X, apoptosis regulator), CASP3 (protein name: caspase 3), and BCL2 (protein name: Bcl2, apoptosis regulator)].

CONCLUSION

Collectively, this investigation underscores the importance of concentration (dose-dependent effect) and exposure duration as pivotal factors in assessing the toxic effects of PS-NPs on alveolar epithelial cells. Greater attention needs to be directed toward comprehending the risks of cancer development associated with air pollution and the ensuing environmental toxicological impacts on humans and other terrestrial mammals.

摘要

背景

纳米塑料作为一种新兴的污染物,由于其尺寸、巨大的表面积和强大的穿透生物系统的能力,很容易被生物吸收,对生物功能构成重大威胁。最近的研究发现,大气样本中存在越来越多的空气传播纳米塑料,如聚苯乙烯(PS),这引起了人们对人类呼吸系统潜在风险的关注。

方法

本研究调查了 800nm 直径 PS 纳米颗粒(PS-NPs)对人肺腺癌细胞系 A549 的影响,检测了细胞活力、氧化还原平衡、衰老、凋亡和内化。我们还分析了这些过程标志性基因的表达。

结果

我们证明了 800nm 直径的 PS-NPs 显著影响了细胞活力,诱导了氧化应激、细胞衰老和凋亡。PS-NPs 还穿透了 A549 细胞的细胞质。这些纳米颗粒触发了抗氧化网络中基因的转录[超氧化物歧化酶 1(SOD1,蛋白质名称)、超氧化物歧化酶 2(SOD2,线粒体)、过氧化氢酶(CAT)、谷胱甘肽过氧化物酶 1(Gpx1)和血红素加氧酶 1(HMOX1)]、衰老相关分泌表型[细胞周期蛋白依赖性激酶抑制剂 1A(Cdkn1a)、白细胞介素 1 阿尔法(IL1A)、白细胞介素 1 贝塔(IL1B)、白细胞介素 6(IL6)和 C-X-C 基序趋化因子配体 8(CXCL8)]以及其他参与凋亡调节的基因[Bcl2 相关 X,凋亡调节因子(BAX)、半胱天冬酶 3(CASP3)和 Bcl2,凋亡调节因子(BCL2)]。

结论

总的来说,这项研究强调了浓度(剂量依赖性效应)和暴露时间作为评估 PS-NPs 对肺泡上皮细胞毒性影响的关键因素的重要性。需要更加关注理解与空气污染相关的癌症发展风险以及随之而来的对人类和其他陆地哺乳动物的环境毒理学影响。

https://cdn.ncbi.nlm.nih.gov/pmc/blobs/06c8/11116779/35ba9782fb48/fpubh-12-1385387-g001.jpg

文献AI研究员

20分钟写一篇综述,助力文献阅读效率提升50倍。

立即体验

用中文搜PubMed

大模型驱动的PubMed中文搜索引擎

马上搜索

文档翻译

学术文献翻译模型,支持多种主流文档格式。

立即体验