Suppr超能文献

脉络丛中的生物钟在视交叉上核的控制下驱动多种细胞过程的节律。

The circadian clock in the choroid plexus drives rhythms in multiple cellular processes under the control of the suprachiasmatic nucleus.

机构信息

Laboratory of Biological Rhythms, Institute of Physiology of the Czech Academy of Sciences, Videnska 1083, Prague 4, 14200, Czech Republic.

Graduate Institute of Mind, Brain and Consciousness (GIMBC), Taipei Medical University, Taipei, Taiwan.

出版信息

Fluids Barriers CNS. 2024 May 27;21(1):46. doi: 10.1186/s12987-024-00547-3.

Abstract

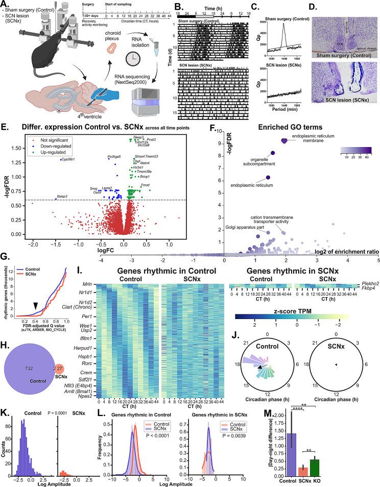
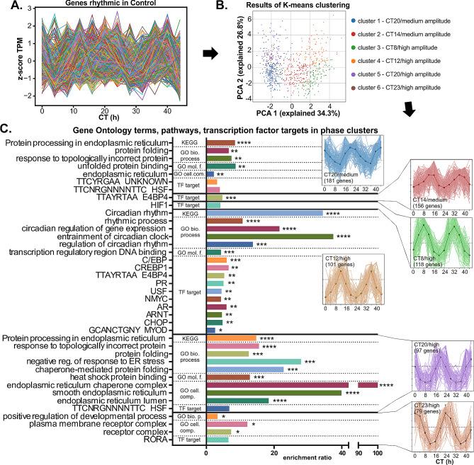
Choroid plexus (ChP), the brain structure primarily responsible for cerebrospinal fluid production, contains a robust circadian clock, whose role remains to be elucidated. The aim of our study was to [1] identify rhythmically controlled cellular processes in the mouse ChP and [2] assess the role and nature of signals derived from the master clock in the suprachiasmatic nuclei (SCN) that control ChP rhythms. To accomplish this goal, we used various mouse models (WT, mPer2, ChP-specific Bmal1 knockout) and combined multiple experimental approaches, including surgical lesion of the SCN (SCNx), time-resolved transcriptomics, and single cell luminescence microscopy. In ChP of control (Ctrl) mice collected every 4 h over 2 circadian cycles in darkness, we found that the ChP clock regulates many processes, including the cerebrospinal fluid circadian secretome, precisely times endoplasmic reticulum stress response, and controls genes involved in neurodegenerative diseases (Alzheimer's disease, Huntington's disease, and frontotemporal dementia). In ChP of SCNx mice, the rhythmicity detected in vivo and ex vivo was severely dampened to a comparable extent as in mice with ChP-specific Bmal1 knockout, and the dampened cellular rhythms were restored by daily injections of dexamethasone in mice. Our data demonstrate that the ChP clock controls tissue-specific gene expression and is strongly dependent on the presence of a functional connection with the SCN. The results may contribute to the search for a novel link between ChP clock disruption and impaired brain health.

摘要

脉络丛(ChP)是大脑结构中主要负责产生脑脊液的部位,它含有一个强大的生物钟,但其作用仍有待阐明。我们的研究目的是:[1] 鉴定小鼠 ChP 中节律控制的细胞过程;[2] 评估来自控制 ChP 节律的视交叉上核(SCN)主钟的信号的作用和性质。为了实现这一目标,我们使用了各种小鼠模型(WT、mPer2、ChP 特异性 Bmal1 敲除),并结合了多种实验方法,包括 SCN 手术损伤(SCNx)、时分辨转录组学和单细胞发光显微镜。在黑暗中每隔 4 小时收集一次的对照(Ctrl)小鼠的 ChP 中,我们发现 ChP 生物钟调节许多过程,包括脑脊液的昼夜分泌组,精确调控内质网应激反应的时间,并控制涉及神经退行性疾病(阿尔茨海默病、亨廷顿病和额颞叶痴呆)的基因。在 SCNx 小鼠的 ChP 中,体内和体外检测到的节律性被严重削弱,与 ChP 特异性 Bmal1 敲除小鼠的程度相当,并且通过每日给小鼠注射地塞米松可以恢复减弱的细胞节律。我们的数据表明,ChP 生物钟控制组织特异性基因表达,并且强烈依赖于与 SCN 之间功能连接的存在。这些结果可能有助于寻找 ChP 生物钟破坏与脑健康受损之间的新联系。

https://cdn.ncbi.nlm.nih.gov/pmc/blobs/8431/11131265/dcdda7b68553/12987_2024_547_Fig1_HTML.jpg

文献AI研究员

20分钟写一篇综述,助力文献阅读效率提升50倍。

立即体验

用中文搜PubMed

大模型驱动的PubMed中文搜索引擎

马上搜索

文档翻译

学术文献翻译模型,支持多种主流文档格式。

立即体验