Suppr超能文献

K48- 和 K63-连接的泛素链相互作用组揭示了分支和长度特异性的泛素相互作用因子。

K48- and K63-linked ubiquitin chain interactome reveals branch- and length-specific ubiquitin interactors.

机构信息

Max Delbrück Center for Molecular Medicine in the Helmholtz Association, Berlin, Germany

Institute for Biology, Humboldt-University zu Berlin, Berlin, Germany.

出版信息

Life Sci Alliance. 2024 May 21;7(8). doi: 10.26508/lsa.202402740. Print 2024 Aug.

Abstract

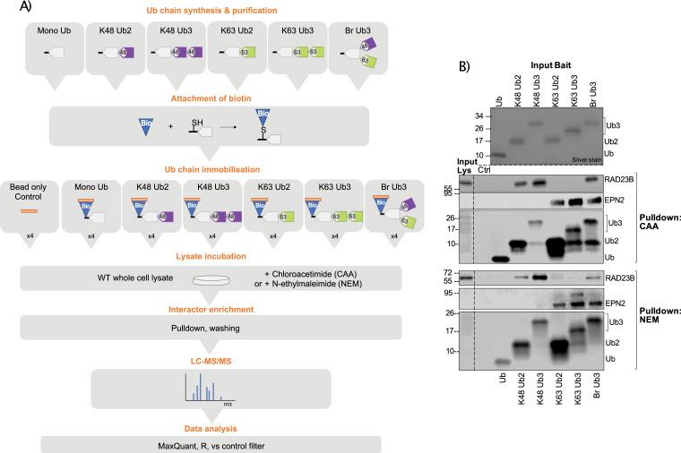
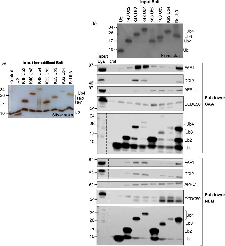
The ubiquitin (Ub) code denotes the complex Ub architectures, including Ub chains of different lengths, linkage types, and linkage combinations, which enable ubiquitination to control a wide range of protein fates. Although many linkage-specific interactors have been described, how interactors are able to decode more complex architectures is not fully understood. We conducted a Ub interactor screen, in humans and yeast, using Ub chains of varying lengths, as well as homotypic and heterotypic branched chains of the two most abundant linkage types-lysine 48-linked (K48) and lysine 63-linked (K63) Ub. We identified some of the first K48/K63-linked branch-specific Ub interactors, including histone ADP-ribosyltransferase PARP10/ARTD10, E3 ligase UBR4, and huntingtin-interacting protein HIP1. Furthermore, we revealed the importance of chain length by identifying interactors with a preference for Ub3 over Ub2 chains, including Ub-directed endoprotease DDI2, autophagy receptor CCDC50, and p97 adaptor FAF1. Crucially, we compared datasets collected using two common deubiquitinase inhibitors-chloroacetamide and N-ethylmaleimide. This revealed inhibitor-dependent interactors, highlighting the importance of inhibitor consideration during pulldown studies. This dataset is a key resource for understanding how the Ub code is read.

摘要

泛素(Ub)码表示复杂的 Ub 结构,包括不同长度、连接类型和连接组合的 Ub 链,使泛素化能够控制广泛的蛋白质命运。尽管已经描述了许多具有特定连接的相互作用蛋白,但相互作用蛋白如何能够解码更复杂的结构还不完全清楚。我们在人类和酵母中进行了 Ub 相互作用蛋白筛选,使用了不同长度的 Ub 链,以及两种最丰富的连接类型——赖氨酸 48 连接(K48)和赖氨酸 63 连接(K63)Ub 的同质和异质分支链。我们鉴定了一些第一个 K48/K63 连接分支特异性 Ub 相互作用蛋白,包括组蛋白 ADP-核糖基转移酶 PARP10/ARTD10、E3 连接酶 UBR4 和亨廷顿相互作用蛋白 HIP1。此外,我们通过鉴定对 Ub3 而非 Ub2 链具有偏好的相互作用蛋白,揭示了链长的重要性,包括 Ub 定向内肽酶 DDI2、自噬受体 CCDC50 和 p97 接头 FAF1。至关重要的是,我们比较了使用两种常见去泛素化酶抑制剂——氯乙酰胺和 N-乙基马来酰亚胺收集的数据集。这揭示了抑制剂依赖性相互作用蛋白,强调了在下拉研究中考虑抑制剂的重要性。该数据集是理解 Ub 密码如何被读取的关键资源。

https://cdn.ncbi.nlm.nih.gov/pmc/blobs/2b16/11109483/0b06b00ec30f/LSA-2024-02740_Fig1.jpg

文献AI研究员

20分钟写一篇综述,助力文献阅读效率提升50倍。

立即体验

用中文搜PubMed

大模型驱动的PubMed中文搜索引擎

马上搜索

文档翻译

学术文献翻译模型,支持多种主流文档格式。

立即体验