Suppr超能文献

莫努匹拉韦抗新型冠状病毒的进一步临床前特征:抗病毒活性决定因素和病毒基因组改变模式

Further preclinical characterization of molnupiravir against SARS-CoV-2: Antiviral activity determinants and viral genome alteration patterns.

作者信息

Petit Paul-Rémi, Touret Franck, Driouich Jean-Sélim, Cochin Maxime, Luciani Léa, Bernadin Ornéllie, Laprie Caroline, Piorkowski Géraldine, Fraisse Laurent, Sjö Peter, Mowbray Charles E, Escudié Fanny, Scandale Ivan, Chatelain Eric, de Lamballerie Xavier, Solas Caroline, Nougairède Antoine

机构信息

Unité des Virus Émergents (UVE: Aix-Marseille Univ, Università di Corsica, IRD 190, Inserm 1207, IRBA), France.

Laboratoire Vet-Histo, Marseille, France.

出版信息

Heliyon. 2024 May 8;10(10):e30862. doi: 10.1016/j.heliyon.2024.e30862. eCollection 2024 May 30.

Abstract

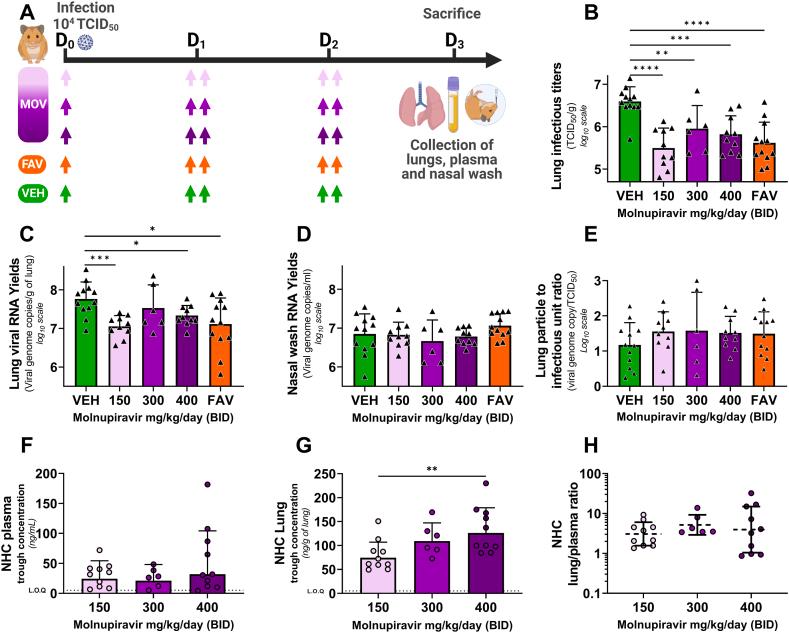
The SARS-CoV-2 pandemic has highlighted the need for broad-spectrum antiviral drugs to respond promptly to viral emergence. We conducted a preclinical study of molnupiravir (MOV) against SARS-CoV-2 to fully characterise its antiviral properties and mode of action. The antiviral activity of different concentrations of MOV was evaluated on human airway epithelium (HAE) and in a hamster model at three escalating doses (150, 300 and 400 mg/kg/day) according to three different regimens (preventive, pre-emptive and curative). We assessed viral loads and infectious titres at the apical pole of HAE and in hamster lungs, and MOV trough concentration in plasma and lungs. To explore the mode of action of the MOV, the entire genomes of the collected viruses were deep-sequenced. MOV effectively reduced viral titres in HAE and in the lungs of treated animals. Early treatment after infection was a key factor in efficacy, probably associated with high lung concentrations of MOV, suggesting good accumulation in the lung. MOV induced genomic alteration in viral genomes with an increase in the number of minority variants, and predominant G to A transitions. The observed reduction in viral replication and its mechanism of action leading to lethal mutagenesis, supported by clinical trials showing antiviral action in humans, provide a convincing basis for further research as an additional means in the fight against COVID-19 and other RNA viruses.

摘要

严重急性呼吸综合征冠状病毒2(SARS-CoV-2)大流行凸显了对广谱抗病毒药物的需求,以便能迅速应对新出现的病毒。我们开展了一项针对SARS-CoV-2的莫努匹拉韦(MOV)临床前研究,以全面表征其抗病毒特性和作用模式。根据三种不同给药方案(预防性、先发制性和治疗性),在人呼吸道上皮(HAE)和仓鼠模型中,以三种递增剂量(150、300和400毫克/千克/天)评估了不同浓度MOV的抗病毒活性。我们评估了HAE顶端以及仓鼠肺部的病毒载量和感染滴度,以及血浆和肺部中MOV的谷浓度。为探究MOV的作用模式,对收集到的病毒的全基因组进行了深度测序。MOV有效降低了HAE和治疗动物肺部的病毒滴度。感染后尽早治疗是疗效的关键因素,这可能与肺部MOV浓度高有关,表明其在肺部有良好的蓄积。MOV诱导病毒基因组发生基因改变,少数变异体数量增加,且主要为G到A的转变。观察到的病毒复制减少及其导致致死性诱变的作用机制,再加上显示其对人类有抗病毒作用的临床试验,为作为抗击2019冠状病毒病(COVID-19)和其他RNA病毒的额外手段进行进一步研究提供了令人信服的依据。

https://cdn.ncbi.nlm.nih.gov/pmc/blobs/70df/11128822/18b5cd290efb/gr1.jpg

文献AI研究员

20分钟写一篇综述,助力文献阅读效率提升50倍。

立即体验

用中文搜PubMed

大模型驱动的PubMed中文搜索引擎

马上搜索

文档翻译

学术文献翻译模型,支持多种主流文档格式。

立即体验