Suppr超能文献

肠道微生物组重构和代谢组学特征改善与间歇性禁食相比,对蛋白质节奏和连续热量限制有反应。

Gut microbiome remodeling and metabolomic profile improves in response to protein pacing with intermittent fasting versus continuous caloric restriction.

机构信息

College of Health Solutions, Arizona State University, Phoenix, AZ, USA.

Biodesign Institute Center for Health Through Microbiomes, Arizona State University, Tempe, AZ, USA.

出版信息

Nat Commun. 2024 May 28;15(1):4155. doi: 10.1038/s41467-024-48355-5.

Abstract

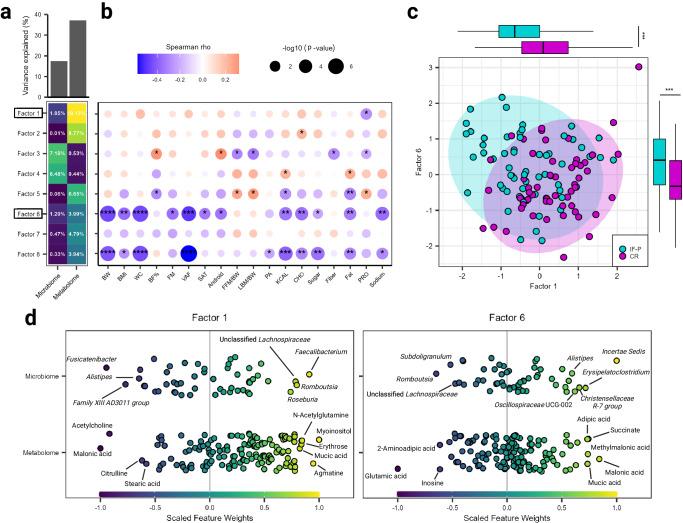
The gut microbiome (GM) modulates body weight/composition and gastrointestinal functioning; therefore, approaches targeting resident gut microbes have attracted considerable interest. Intermittent fasting (IF) and protein pacing (P) regimens are effective in facilitating weight loss (WL) and enhancing body composition. However, the interrelationships between IF- and P-induced WL and the GM are unknown. The current randomized controlled study describes distinct fecal microbial and plasma metabolomic signatures between combined IF-P (n = 21) versus a heart-healthy, calorie-restricted (CR, n = 20) diet matched for overall energy intake in free-living human participants (women = 27; men = 14) with overweight/obesity for 8 weeks. Gut symptomatology improves and abundance of Christensenellaceae microbes and circulating cytokines and amino acid metabolites favoring fat oxidation increase with IF-P (p < 0.05), whereas metabolites associated with a longevity-related metabolic pathway increase with CR (p < 0.05). Differences indicate GM and metabolomic factors play a role in WL maintenance and body composition. This novel work provides insight into the GM and metabolomic profile of participants following an IF-P or CR diet and highlights important differences in microbial assembly associated with WL and body composition responsiveness. These data may inform future GM-focused precision nutrition recommendations using larger sample sizes of longer duration. Trial registration, March 6, 2020 (ClinicalTrials.gov as NCT04327141), based on a previous randomized intervention trial.

摘要

肠道微生物群(GM)调节体重/组成和胃肠道功能;因此,针对常驻肠道微生物的方法引起了相当大的兴趣。间歇性禁食(IF)和蛋白质调节(P)方案在促进体重减轻(WL)和增强身体成分方面非常有效。然而,IF 和 P 诱导的 WL 与 GM 之间的相互关系尚不清楚。目前的随机对照研究描述了在 8 周的时间内,超重/肥胖的自由生活人类参与者(女性=27;男性=14)中,联合 IF-P(n=21)与心脏健康、热量限制(CR,n=20)饮食之间粪便微生物和血浆代谢组学特征的明显差异,这些饮食的总能量摄入相匹配。肠道症状改善,Christensenellaceae 微生物丰度增加,循环细胞因子和氨基酸代谢物增加,有利于脂肪氧化,IF-P 会增加(p<0.05),而与长寿相关代谢途径相关的代谢物会增加CR(p<0.05)。这些差异表明 GM 和代谢组学因素在 WL 维持和身体成分中发挥作用。这项新工作提供了对参与者在 IF-P 或 CR 饮食后 GM 和代谢组学特征的深入了解,并强调了与 WL 和身体成分反应性相关的微生物组装的重要差异。这些数据可能会为未来使用更大的样本量和更长的时间进行 GM 为重点的精准营养建议提供信息。试验注册,2020 年 3 月 6 日(ClinicalTrials.gov 作为 NCT04327141),基于先前的随机干预试验。

https://cdn.ncbi.nlm.nih.gov/pmc/blobs/965e/11133430/041613f61a6c/41467_2024_48355_Fig1_HTML.jpg

文献AI研究员

20分钟写一篇综述,助力文献阅读效率提升50倍。

立即体验

用中文搜PubMed

大模型驱动的PubMed中文搜索引擎

马上搜索

文档翻译

学术文献翻译模型,支持多种主流文档格式。

立即体验