Suppr超能文献

萎缩性年龄相关性黄斑变性中视网膜色素上皮的RNA测序表达谱及功能分析

RNA-sequencing expression profile and functional analysis of retinal pigment epithelium in atrophic age-related macular degeneration.

作者信息

Xu Miao, Gao Yan, Yin Wenjie, Liu Qinghuai, Yuan Songtao

机构信息

Department of Ophthalmology, the First Affiliated Hospital of Nanjing Medical University, Nanjing, Jiangsu 210029, China.

出版信息

J Biomed Res. 2024 Apr 25;38(5):1-12. doi: 10.7555/JBR.37.20230320.

Abstract

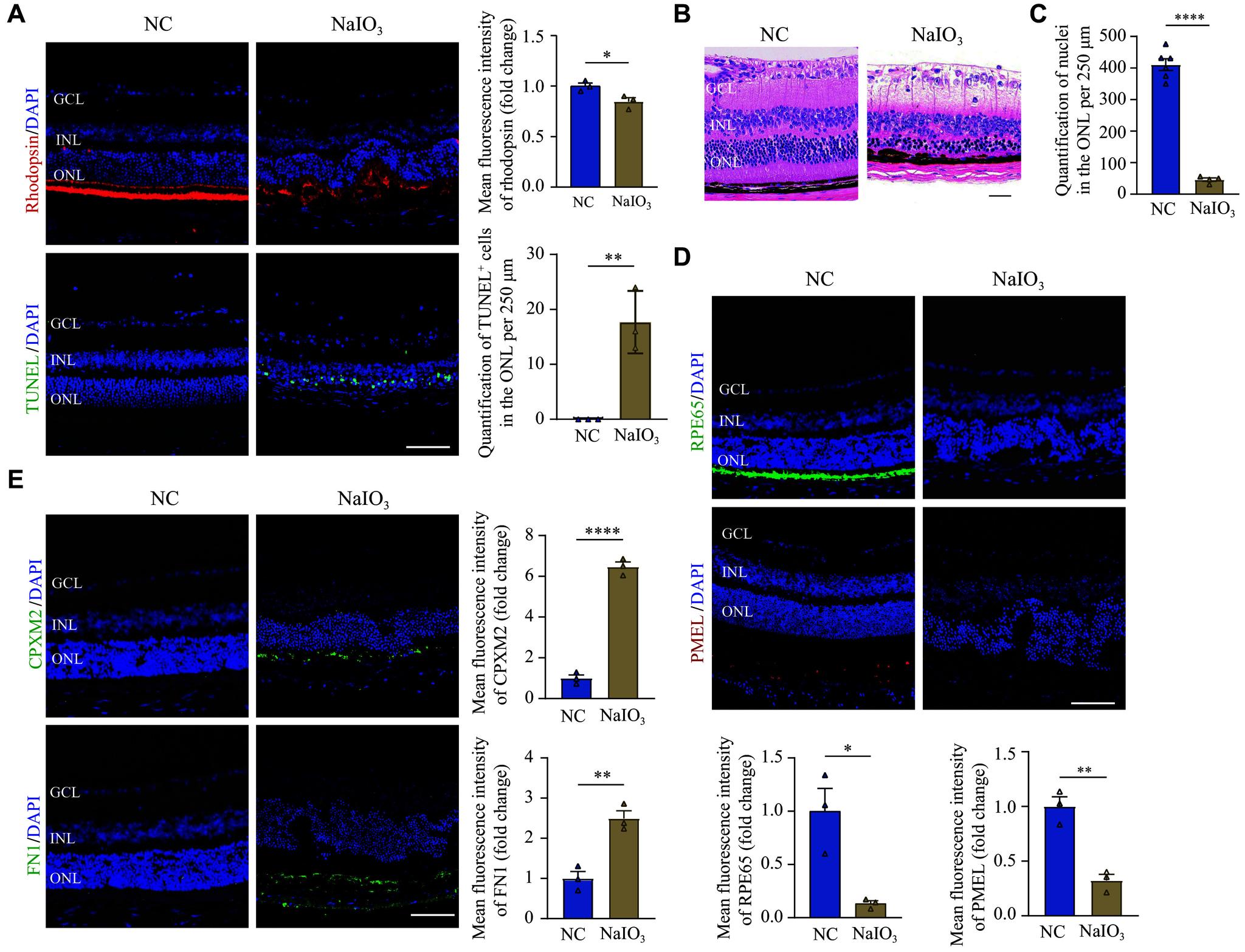
The retinal pigment epithelium (RPE) is fundamental to sustaining retinal homeostasis. RPE abnormality leads to visual defects and blindness, including age-related macular degeneration (AMD). Although breakthroughs have been made in the treatment of neovascular AMD, effective intervention for atrophic AMD is largely absent. The inadequate knowledge of RPE pathology is hindered by a lack of patient RPE datasets, especially at the single-cell resolution. In this study, we delved into a large-scale single-cell resource of AMD donors in which RPE cells were occupied in a substantial proportion. Bulk RNA-seq datasets of atrophic AMD were integrated to extract molecular characteristics of RPE in the pathogenesis of atrophic AMD. Both and models revealed that carboxypeptidase X, M14 family member 2 (CPXM2) was specifically expressed in the RPE cells of atrophic AMD, which might be induced by oxidative stress and involved in the epithelial-mesenchymal transition of RPE cells. Additionally, silencing of inhibited the mesenchymal phenotype of RPE cells in an oxidative stress cell model. Thus, our results demonstrate that CPXM2 plays a crucial role in regulating atrophic AMD and may serve as a potential therapeutic target for atrophic AMD.

摘要

视网膜色素上皮(RPE)对于维持视网膜内环境稳定至关重要。RPE异常会导致视觉缺陷和失明,包括年龄相关性黄斑变性(AMD)。尽管在新生血管性AMD的治疗方面已取得突破,但对于萎缩性AMD的有效干预措施却基本缺失。由于缺乏患者RPE数据集,尤其是单细胞分辨率的数据集,对RPE病理学的认识不足。在本研究中,我们深入研究了一个大规模的AMD供体单细胞资源,其中RPE细胞占相当大的比例。整合萎缩性AMD的批量RNA测序数据集,以提取RPE在萎缩性AMD发病机制中的分子特征。两种模型均显示,羧肽酶X,M14家族成员2(CPXM2)在萎缩性AMD的RPE细胞中特异性表达,这可能是由氧化应激诱导的,并参与RPE细胞的上皮-间质转化。此外,在氧化应激细胞模型中,沉默 抑制了RPE细胞的间充质表型。因此,我们的结果表明CPXM2在调节萎缩性AMD中起关键作用,并可能作为萎缩性AMD的潜在治疗靶点。

https://cdn.ncbi.nlm.nih.gov/pmc/blobs/6ab3/11461538/ea471e6b8840/jbr-38-5-500-1.jpg

文献AI研究员

20分钟写一篇综述,助力文献阅读效率提升50倍。

立即体验

用中文搜PubMed

大模型驱动的PubMed中文搜索引擎

马上搜索

文档翻译

学术文献翻译模型,支持多种主流文档格式。

立即体验