Suppr超能文献

中脑边缘多巴胺对特定线索-奖励关联的变化敏感。

Mesostriatal dopamine is sensitive to changes in specific cue-reward contingencies.

机构信息

Department of Psychological & Brain Sciences, Krieger School of Arts & Sciences, Johns Hopkins University, Baltimore, MD 21218, USA.

Department of Neurology, University of California, San Francisco, CA 94158, USA.

出版信息

Sci Adv. 2024 May 31;10(22):eadn4203. doi: 10.1126/sciadv.adn4203. Epub 2024 May 29.

Abstract

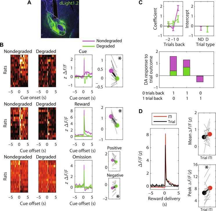
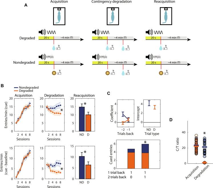
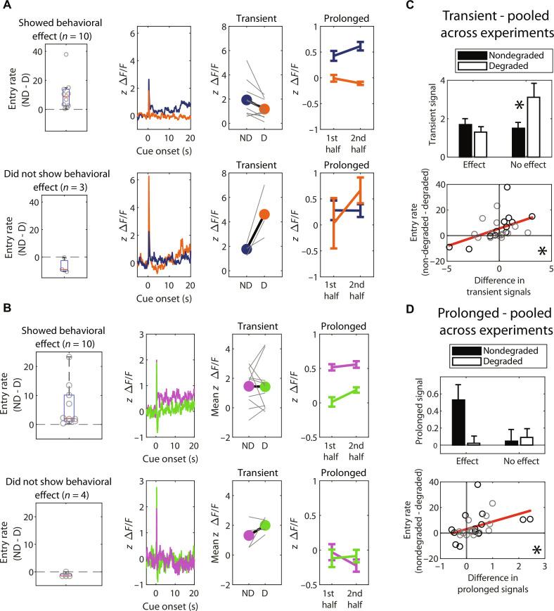
Learning causal relationships relies on understanding how often one event precedes another. To investigate how dopamine neuron activity and neurotransmitter release change when a retrospective relationship is degraded for a specific pair of events, we used outcome-selective Pavlovian contingency degradation in rats. Conditioned responding was attenuated for the cue-reward contingency that was degraded, as was dopamine neuron activity in the midbrain and dopamine release in the ventral striatum in response to the cue and subsequent reward. Contingency degradation also abolished the trial-by-trial history dependence of the dopamine responses at the time of trial outcome. This profile of changes in cue- and reward-evoked responding is not easily explained by a standard reinforcement learning model. An alternative model based on learning causal relationships was better able to capture dopamine responses during contingency degradation, as well as conditioned behavior following optogenetic manipulations of dopamine during noncontingent rewards. Our results suggest that mesostriatal dopamine encodes the contingencies between meaningful events during learning.

摘要

学习因果关系依赖于理解一个事件在另一个事件之前发生的频率。为了研究当特定事件对之间的回溯关系被破坏时,多巴胺神经元活动和神经递质释放如何变化,我们在大鼠中使用了结果选择的巴甫洛夫式条件作用关联破坏。条件反应减弱了被破坏的线索-奖励关联,同时中脑的多巴胺神经元活动和腹侧纹状体对线索和随后的奖励的多巴胺释放也减弱了。关联破坏还消除了在试验结果时多巴胺反应的试验间历史依赖性。这种线索和奖励诱发反应的变化模式不容易用标准的强化学习模型来解释。一种基于学习因果关系的替代模型,更能在关联破坏期间捕获多巴胺反应,以及在非关联奖励期间光遗传学操纵多巴胺后的条件行为。我们的结果表明,中脑多巴胺在学习过程中编码有意义事件之间的关联。

https://cdn.ncbi.nlm.nih.gov/pmc/blobs/bb43/11135394/a20709f9039c/sciadv.adn4203-f1.jpg

文献AI研究员

20分钟写一篇综述,助力文献阅读效率提升50倍。

立即体验

用中文搜PubMed

大模型驱动的PubMed中文搜索引擎

马上搜索

文档翻译

学术文献翻译模型,支持多种主流文档格式。

立即体验