Suppr超能文献

乳腺癌细胞中代谢改变及对β-羟基丁酸治疗的细胞反应。

Metabolic alterations and cellular responses to β-Hydroxybutyrate treatment in breast cancer cells.

作者信息

Fulman-Levy Hadas, Cohen-Harazi Raichel, Levi Bar, Argaev-Frenkel Lital, Abramovich Ifat, Gottlieb Eyal, Hofmann Sarah, Koman Igor, Nesher Elimelech

机构信息

Department of Molecular Biology, Ariel University, Ariel, 4070000, Israel.

Institute for Personalized and Translational Medicine, Ariel University, Ariel, 4070000, Israel.

出版信息

Cancer Metab. 2024 May 29;12(1):16. doi: 10.1186/s40170-024-00339-1.

Abstract

BACKGROUND

The ketogenic diet (KD), based on high fat (over 70% of daily calories), low carbohydrate, and adequate protein intake, has become popular due to its potential therapeutic benefits for several diseases including cancer. Under KD and starvation conditions, the lack of carbohydrates promotes the production of ketone bodies (KB) from fats by the liver as an alternative source of metabolic energy. KD and starvation may affect the metabolism in cancer cells, as well as tumor characteristics. The aim of this study is to evaluate the effect of KD conditions on a wide variety of aspects of breast cancer cells in vitro.

METHODS

Using two cancer and one non-cancer breast cell line, we evaluate the effect of β-hydroxybutyrate (βHb) treatment on cell growth, survival, proliferation, colony formation, and migration. We also assess the effect of KB on metabolic profile of the cells. Using RNAseq analysis, we elucidate the effect of βHb on the gene expression profile.

RESULTS

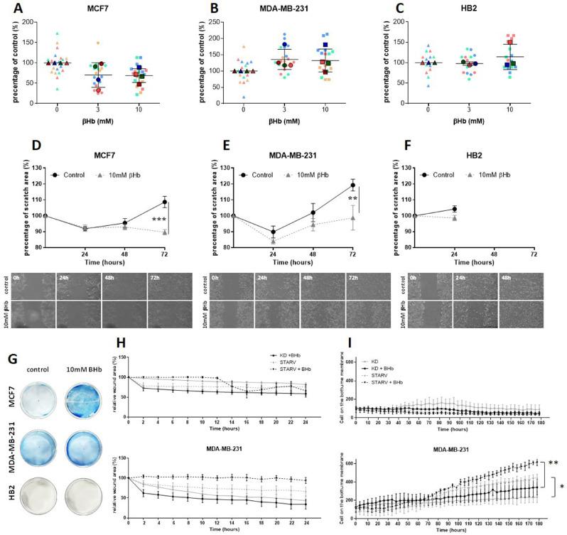
Significant effects were observed following treatment by βHb which include effects on viability, proliferation, and colony formation of MCF7 cells, and different effects on colony formation of MDA-MB-231 cells, with no such effects on non-cancer HB2 cells. We found no changes in glucose intake or lactate output following βHb treatment as measured by LC-MS, but an increase in reactive oxygen species (ROS) level was detected. RNAseq analysis demonstrated significant changes in genes involved in lipid metabolism, cancer, and oxidative phosphorylation.

CONCLUSIONS

Based on our results, we conclude that differential response of cancer cell lines to βHb treatment, as alternative energy source or signal to alter lipid metabolism and oncogenicity, supports the need for a personalized approach to breast cancer patient treatment.

摘要

背景

生酮饮食(KD)基于高脂肪(占每日热量的70%以上)、低碳水化合物和适量蛋白质摄入,因其对包括癌症在内的多种疾病具有潜在治疗益处而受到欢迎。在生酮饮食和饥饿条件下,碳水化合物的缺乏促使肝脏将脂肪转化为酮体(KB)作为代谢能量的替代来源。生酮饮食和饥饿可能会影响癌细胞的代谢以及肿瘤特征。本研究的目的是评估生酮饮食条件对体外乳腺癌细胞多个方面的影响。

方法

我们使用两种癌细胞系和一种非癌细胞系的乳腺细胞,评估β-羟基丁酸(βHb)处理对细胞生长、存活、增殖、集落形成和迁移的影响。我们还评估了酮体对细胞代谢谱的影响。使用RNA测序分析,我们阐明了βHb对基因表达谱的影响。

结果

βHb处理后观察到显著影响,包括对MCF7细胞活力、增殖和集落形成的影响,以及对MDA-MB-231细胞集落形成的不同影响,而对非癌性HB2细胞没有此类影响。通过液相色谱-质谱法测量,我们发现βHb处理后葡萄糖摄取或乳酸输出没有变化,但检测到活性氧(ROS)水平升高。RNA测序分析表明参与脂质代谢、癌症和氧化磷酸化的基因发生了显著变化。

结论

基于我们的结果,我们得出结论,癌细胞系对βHb处理作为替代能源或改变脂质代谢和致癌性的信号的差异反应,支持了乳腺癌患者个性化治疗方法的必要性。

https://cdn.ncbi.nlm.nih.gov/pmc/blobs/e8fa/11134656/7b23d1d695a4/40170_2024_339_Fig1_HTML.jpg

文献AI研究员

20分钟写一篇综述,助力文献阅读效率提升50倍。

立即体验

用中文搜PubMed

大模型驱动的PubMed中文搜索引擎

马上搜索

文档翻译

学术文献翻译模型,支持多种主流文档格式。

立即体验