Suppr超能文献

β-谷甾醇通过抑制 GSK3B 表达缓解肝癌细胞的恶性表型。

β-Sitosterol alleviates the malignant phenotype of hepatocellular carcinoma cells via inhibiting GSK3B expression.

机构信息

Department of Hepatology, The First Hospital of Hunan University of Chinese Medicine, Changsha, 410007, Hunan, China.

Department of Internal Medicine, College of Integrated Chinese and Western Medicine, Hunan University of Chinese Medicine, Changsha, 410208, Hunan, China.

出版信息

Hum Cell. 2024 Jul;37(4):1156-1169. doi: 10.1007/s13577-024-01081-y. Epub 2024 May 30.

Abstract

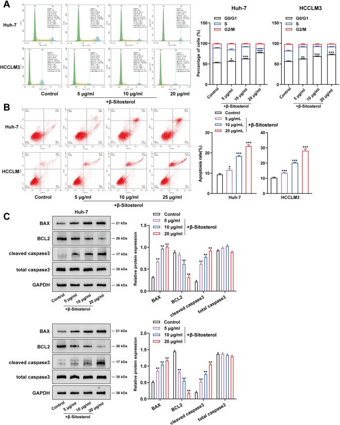
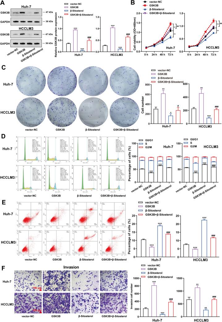
To explore the effects of β-Sitosterol upon hepatocellular carcinoma cell proliferation, apoptosis, migration, invasion, and epithelial-mesenchymal transition (EMT), and to investigate the underlying mechanism using network pharmacology. Human hepatocellular carcinoma cell lines (Huh-7 and HCCLM3) were expose to gradient concentrations of β-Sitosterol (5 μg/mL, 10 μg/mL, and 20 μg/mL). Cell viability and proliferation were assessed using MTT, CCK-8, colony formation, and EdU assays.Flow cytometry was employed to evaluate cell cycle and apoptosis. Scratch and Transwell assays were performed, respectively, to detect cell migration and invasion. The levels of apoptosis-associated proteins (BAX, BCL2, and cleaved caspase3) as well as EMT-associated proteins (E-cadherin, N-cadherin, Snail, and Vimentin) were detected in Huh-7 and HCCLM3 cell lines using Western blot analysis. The drug target gene for β-Sitosterol was screened via PubChem and subsequently evaluated for expression in the GSE112790 dataset. In addition, the expression level of glycogen synthase kinase 3 beta (GSK3B) within the Cancer Genome Atlas-Liver Hepatocellular Carcinoma (TCGA-LIHC) database was analyzed, along with its correlation to the survival outcomes of patients with hepatocellular carcinoma. The diagnostic efficiency of GSK3B was assessed by analyzing the ROC curve. Subsequently, Huh-7 and HCCLM3 cell lines were transfected with the overexpression vector of GSK3B and then treated with β-Sitosterol to further validate the association between GSK3B and β-Sitosterol. GSK3B demonstrated a significantly elevated expression in patients with hepatocellular carcinoma, which could predict hepatocellular carcinoma patients' impaired prognosis based on GEO dataset and TCGA database. GSK3B inhibitor (CHIR-98014) notably inhibited cell proliferation and invasion, promoted cell apoptosis and cell cycle arrest at G0/G1 phase in hepatocellular carcinoma cells. β-Sitosterol treatment further promoted the efffects of GSK3B inhibitor on hepatocellular carcinoma cells. GSK3B overexpression has been found to enhance the proliferative and invasive capabilities of hepatocellular carcinoma cells. Furthermore it has been observed that GSK3B overexpression, it has been obsear can partially reverse the inhibitory effect of β-Sitosterol upon hepatocellular. β-Sitosterol suppressed hepatocellular carcinoma cell proliferation and invasion, and enhanced apoptosis via inhibiting GSK3B expression.

摘要

为了探讨β-谷甾醇对肝癌细胞增殖、凋亡、迁移、侵袭和上皮-间充质转化(EMT)的影响,并利用网络药理学探讨其潜在机制。我们将人肝癌细胞系(Huh-7 和 HCCLM3)暴露于梯度浓度的β-谷甾醇(5μg/ml、10μg/ml 和 20μg/ml)中。使用 MTT、CCK-8、集落形成和 EdU 测定法评估细胞活力和增殖。通过流式细胞术评估细胞周期和凋亡。分别通过划痕和 Transwell 测定法检测细胞迁移和侵袭。通过 Western blot 分析检测 Huh-7 和 HCCLM3 细胞系中凋亡相关蛋白(BAX、BCL2 和 cleaved caspase3)和 EMT 相关蛋白(E-cadherin、N-cadherin、Snail 和 Vimentin)的水平。通过 PubChem 筛选β-谷甾醇的药物靶基因,并随后在 GSE112790 数据集评估其表达。此外,分析癌症基因组图谱-肝肝细胞癌(TCGA-LIHC)数据库中糖原合酶激酶 3β(GSK3B)的表达水平及其与肝癌患者生存结局的相关性。通过分析 ROC 曲线评估 GSK3B 的诊断效率。随后,用 GSK3B 的过表达载体转染 Huh-7 和 HCCLM3 细胞系,然后用β-谷甾醇处理,进一步验证 GSK3B 与β-谷甾醇之间的关系。GSK3B 在肝癌患者中表达明显升高,根据 GEO 数据集和 TCGA 数据库,可预测肝癌患者预后不良。GSK3B 抑制剂(CHIR-98014)显著抑制肝癌细胞的增殖和侵袭,促进肝癌细胞凋亡和 G0/G1 期细胞周期阻滞。β-谷甾醇处理进一步增强了 GSK3B 抑制剂对肝癌细胞的作用。GSK3B 过表达已被发现增强肝癌细胞的增殖和侵袭能力。此外,还观察到 GSK3B 过表达可以部分逆转β-谷甾醇对肝癌的抑制作用。β-谷甾醇通过抑制 GSK3B 表达抑制肝癌细胞增殖和侵袭,增强细胞凋亡。

https://cdn.ncbi.nlm.nih.gov/pmc/blobs/d3ec/11194219/75e6385426a8/13577_2024_1081_Fig1_HTML.jpg

文献AI研究员

20分钟写一篇综述,助力文献阅读效率提升50倍。

立即体验

用中文搜PubMed

大模型驱动的PubMed中文搜索引擎

马上搜索

文档翻译

学术文献翻译模型,支持多种主流文档格式。

立即体验