Suppr超能文献

IL-27 维持来自未成熟前体的细胞毒性 Ly6Cγδ T 细胞。

IL-27 maintains cytotoxic Ly6C γδ T cells that arise from immature precursors.

机构信息

School of Cancer Sciences, College of Medical Veterinary and Life Sciences, University of Glasgow, Glasgow, UK.

Cancer Research UK Scotland Institute, Glasgow, UK.

出版信息

EMBO J. 2024 Jul;43(14):2878-2907. doi: 10.1038/s44318-024-00133-1. Epub 2024 May 30.

Abstract

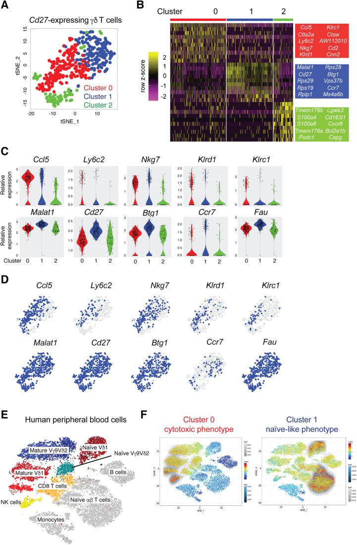
In mice, γδ-T lymphocytes that express the co-stimulatory molecule, CD27, are committed to the IFNγ-producing lineage during thymic development. In the periphery, these cells play a critical role in host defense and anti-tumor immunity. Unlike αβ-T cells that rely on MHC-presented peptides to drive their terminal differentiation, it is unclear whether MHC-unrestricted γδ-T cells undergo further functional maturation after exiting the thymus. Here, we provide evidence of phenotypic and functional diversity within peripheral IFNγ-producing γδ T cells. We found that CD27 Ly6C cells convert into CD27Ly6C cells, and these CD27Ly6C cells control cancer progression in mice, while the CD27Ly6C cells cannot. The gene signatures of these two subsets were highly analogous to human immature and mature γδ-T cells, indicative of conservation across species. We show that IL-27 supports the cytotoxic phenotype and function of mouse CD27Ly6C cells and human Vδ2 cells, while IL-27 is dispensable for mouse CD27Ly6C cell and human Vδ1 cell functions. These data reveal increased complexity within IFNγ-producing γδ-T cells, comprising immature and terminally differentiated subsets, that offer new insights into unconventional T-cell biology.

摘要

在小鼠中,表达共刺激分子 CD27 的 γδ-T 淋巴细胞在胸腺发育过程中就已经决定向 IFNγ 产生谱系分化。在周围组织中,这些细胞在宿主防御和抗肿瘤免疫中起着关键作用。与依赖 MHC 呈递的肽来驱动其终末分化的 αβ-T 细胞不同,MHC 非限制的 γδ-T 细胞在离开胸腺后是否进一步经历功能成熟尚不清楚。在这里,我们提供了外周 IFNγ 产生 γδ T 细胞中表型和功能多样性的证据。我们发现 CD27 Ly6C 细胞转化为 CD27Ly6C 细胞,而这些 CD27Ly6C 细胞控制着小鼠的癌症进展,而 CD27Ly6C 细胞则不能。这两个亚群的基因特征与人类幼稚和成熟 γδ-T 细胞高度相似,表明在物种间具有保守性。我们表明 IL-27 支持小鼠 CD27Ly6C 细胞和人类 Vδ2 细胞的细胞毒性表型和功能,而 IL-27 对于小鼠 CD27Ly6C 细胞和人类 Vδ1 细胞的功能是可有可无的。这些数据揭示了 IFNγ 产生 γδ-T 细胞内的复杂性增加,包括幼稚和终末分化亚群,为非常规 T 细胞生物学提供了新的见解。

https://cdn.ncbi.nlm.nih.gov/pmc/blobs/3cbb/11251046/1f0fff8218b2/44318_2024_133_Fig1_HTML.jpg

文献AI研究员

20分钟写一篇综述,助力文献阅读效率提升50倍。

立即体验

用中文搜PubMed

大模型驱动的PubMed中文搜索引擎

马上搜索

文档翻译

学术文献翻译模型,支持多种主流文档格式。

立即体验