Suppr超能文献

一种新型肺腺癌凋亡相关预后风险评分模型的识别与验证

Identification and validation of a novel apoptosis-related prognostic risk score model for lung adenocarcinoma.

作者信息

Wang Yan, Zhang Jiaojiao, Wan Yong, Mi Baibing, Li Manxiang, Xie Xinming

机构信息

Department of Respiratory and Critical Care Medicine, First Affiliated Hospital of Xi'an Jiaotong University, Xi'an, 710061, P.R. China.

Department of Pathology, First Affiliated Hospital of Xi'an Jiaotong University, Xi'an, 710061, P.R. China.

出版信息

J Cancer. 2024 Apr 28;15(11):3381-3393. doi: 10.7150/jca.92616. eCollection 2024.

Abstract

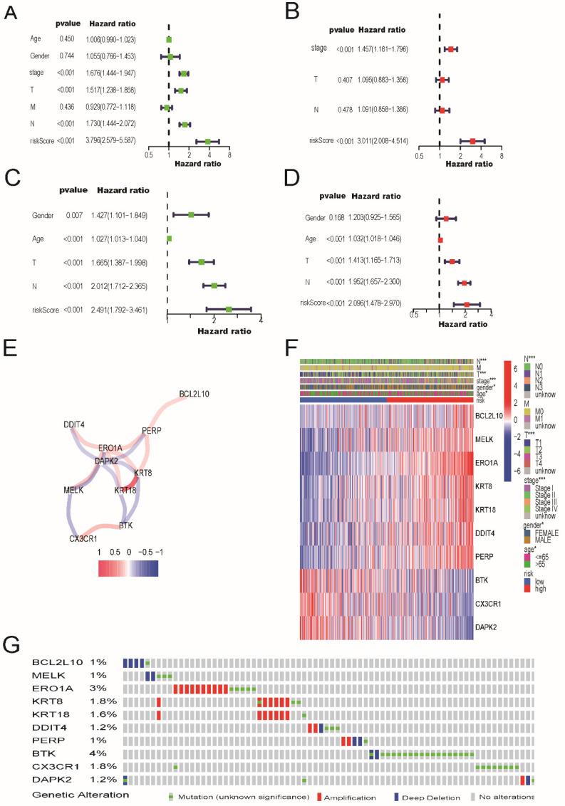
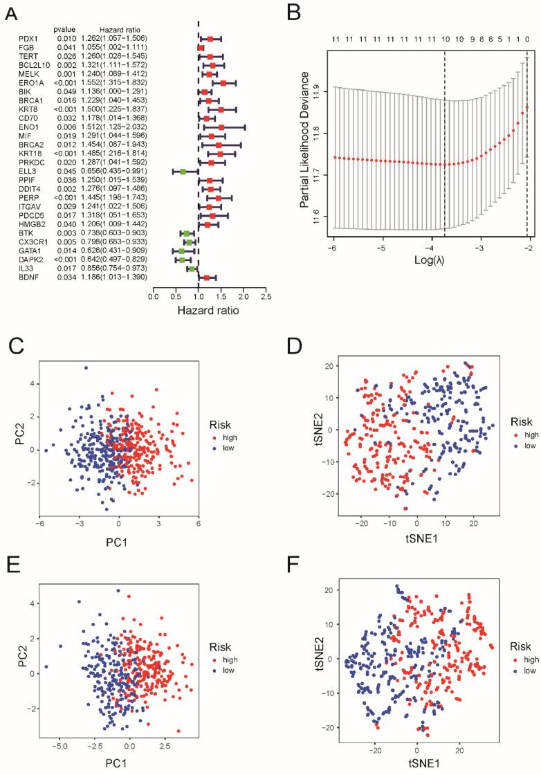
The prognostic roles of apoptosis-related genes (ARGs) in lung adenocarcinoma (LUAD) have not been fully elucidated. In this study, differentially expressed genes (DEGs) associated with apoptosis and the hub genes were further identified. The prognostic values of the ARGs were evaluated using the LASSO Cox regression method. Prognostic values were determined using Kaplan-Meier (K-M) curves and receiver operating characteristic (ROC) curves in the TCGA and GEO datasets. The correlations, mutation data, and protein expression of the 10 ARGs predictive models were also analyzed. We identified 130 differentially expressed ARGs. DEGs were used to split LUAD cases into two subtypes whose overall survival (OS) were significantly different ( = 0.025). We developed a novel 10-gene signature using LASSO Cox regression. In both TCGA and GEO datasets, the results of the K-M curve and log-rank test showed significant difference in the survival rate of patients in the high-risk group and low-risk group ( < 0.0001). According to the GO and KEGG analyses, ARGs were enriched in cancer-related terms. In both cohorts, the immune status of the high-risk group was significantly lower than that of the low-risk group. Based on the differential expression of the ARGs, we established a new risk model to predict the prognosis of patients with LUAD.

摘要

凋亡相关基因(ARGs)在肺腺癌(LUAD)中的预后作用尚未完全阐明。在本研究中,进一步鉴定了与凋亡相关的差异表达基因(DEGs)和枢纽基因。使用LASSO Cox回归方法评估ARGs的预后价值。在TCGA和GEO数据集中,使用Kaplan-Meier(K-M)曲线和受试者工作特征(ROC)曲线确定预后价值。还分析了10个ARGs预测模型的相关性、突变数据和蛋白质表达。我们鉴定出130个差异表达的ARGs。利用DEGs将LUAD病例分为两个亚型,其总生存期(OS)有显著差异(P = 0.025)。我们使用LASSO Cox回归开发了一种新的10基因特征。在TCGA和GEO数据集中,K-M曲线和对数秩检验结果显示,高危组和低危组患者的生存率有显著差异(P < 0.0001)。根据GO和KEGG分析,ARGs在癌症相关术语中富集。在两个队列中,高危组的免疫状态均显著低于低危组。基于ARGs的差异表达,我们建立了一个新的风险模型来预测LUAD患者的预后。

https://cdn.ncbi.nlm.nih.gov/pmc/blobs/879f/11134425/0dfd33e35e59/jcav15p3381g001.jpg

文献AI研究员

20分钟写一篇综述,助力文献阅读效率提升50倍。

立即体验

用中文搜PubMed

大模型驱动的PubMed中文搜索引擎

马上搜索

文档翻译

学术文献翻译模型,支持多种主流文档格式。

立即体验