Suppr超能文献

1 型糖尿病通过 NRF2/NLRP3 通路介导的氧化应激损害大鼠睾丸体细胞和生殖细胞的活性。

Type 1 diabetes impairs the activity of rat testicular somatic and germ cells through NRF2/NLRP3 pathway-mediated oxidative stress.

机构信息

Dipartimento di Medicina Sperimentale, Università degli Studi della Campania "Luigi Vanvitelli", Napoli, Italy.

Laboratoire LR11ES41 Génétique Biodiversité et Valorisation des Bio-Ressourcés Institut Supérieur de Biotechnologie de Monastir, Université de Monastir, Monastir, Tunisia.

出版信息

Front Endocrinol (Lausanne). 2024 May 16;15:1399256. doi: 10.3389/fendo.2024.1399256. eCollection 2024.

Abstract

BACKGROUND

It is well known that metabolic disorders, including type 1 diabetes (T1D), are often associated with reduced male fertility, mainly increasing oxidative stress and impairing the hypothalamus-pituitary-testis (HPT) axis, with consequently altered spermatogenesis and reduced sperm parameters. Herein, using a rat model of T1D obtained by treatment with streptozotocin (STZ), we analyzed several parameters of testicular activity.

METHODS

A total of 10 adult male Wistar rats were divided into two groups of five: control and T1D, obtained with a single intraperitoneal injection of STZ. After 3 months, the rats were anesthetized and sacrificed; one testis was stored at -80°C for biochemical analysis, and the other was fixed for histological and immunofluorescence analysis.

RESULTS

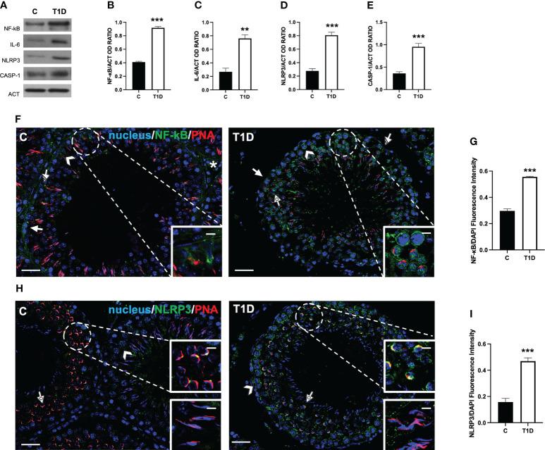
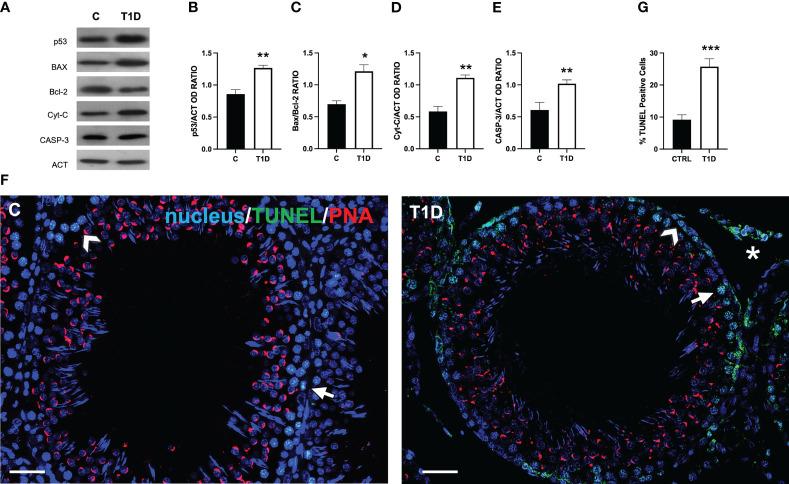
The data confirmed that T1D induced oxidative stress and, consequently, alterations in both testicular somatic and germ cells. This aspect was highlighted by enhanced apoptosis, altered steroidogenesis and Leydig cell maturity, and impaired spermatogenesis. In addition, the blood-testis barrier integrity was compromised, as shown by the reduced levels of structural proteins (N-cadherin, ZO-1, occludin, connexin 43, and VANGL2) and the phosphorylation status of regulative kinases (Src and FAK). Mechanistically, the dysregulation of the SIRT1/NRF2/MAPKs signaling pathways was proven, particularly the reduced nuclear translocation of NRF2, affecting its ability to induce the transcription of genes encoding for antioxidant enzymes. Finally, the stimulation of testicular inflammation and pyroptosis was also confirmed, as highlighted by the increased levels of some markers, such as NF-κB and NLRP3.

CONCLUSION

The combined data allowed us to confirm that T1D has detrimental effects on rat testicular activity. Moreover, a better comprehension of the molecular mechanisms underlying the association between metabolic disorders and male fertility could help to identify novel targets to prevent and treat fertility disorders related to T1D.

摘要

背景

众所周知,代谢紊乱,包括 1 型糖尿病(T1D),常与男性生育力降低有关,主要通过增加氧化应激和损害下丘脑-垂体-睾丸(HPT)轴,从而改变精子发生并降低精子参数。在此,我们使用链脲佐菌素(STZ)治疗的 T1D 大鼠模型分析了睾丸活动的几个参数。

方法

总共将 10 只成年雄性 Wistar 大鼠分为两组,每组 5 只:对照组和 T1D 组,通过单次腹腔注射 STZ 获得。3 个月后,大鼠麻醉处死;一只睾丸储存于-80°C 用于生化分析,另一只用于组织学和免疫荧光分析。

结果

数据证实 T1D 诱导氧化应激,进而改变睾丸体细胞和生殖细胞。这一方面通过增强凋亡、改变类固醇生成和间质细胞成熟以及损害精子发生来突出。此外,血睾屏障完整性受损,结构蛋白(N-钙黏蛋白、ZO-1、occludin、连接蛋白 43 和 VANGL2)和调节激酶(Src 和 FAK)的磷酸化状态降低表明了这一点。从机制上讲,证明了 SIRT1/NRF2/MAPKs 信号通路的失调,特别是核易位 NRF2 的减少,影响其诱导编码抗氧化酶基因转录的能力。最后,还证实了睾丸炎症和焦亡的刺激,NF-κB 和 NLRP3 等一些标志物水平的增加突出了这一点。

结论

综合数据证实 T1D 对大鼠睾丸活动有不利影响。此外,更好地理解代谢紊乱与男性生育力之间关联的分子机制可以帮助确定新的靶点,以预防和治疗与 T1D 相关的生育障碍。

https://cdn.ncbi.nlm.nih.gov/pmc/blobs/ab7c/11137174/07839ffeb5c1/fendo-15-1399256-g001.jpg

文献AI研究员

20分钟写一篇综述,助力文献阅读效率提升50倍。

立即体验

用中文搜PubMed

大模型驱动的PubMed中文搜索引擎

马上搜索

文档翻译

学术文献翻译模型,支持多种主流文档格式。

立即体验