Suppr超能文献

核糖核酸酶抑制剂和血管生成素系统调节细胞类型特异性的全局翻译。

Ribonuclease inhibitor and angiogenin system regulates cell type-specific global translation.

机构信息

Department of Hematology and Central Hematology Laboratory, Inselspital, Bern University Hospital, University of Bern, Bern, Switzerland.

Department for BioMedical Research, University of Bern, Bern, Switzerland.

出版信息

Sci Adv. 2024 May 31;10(22):eadl0320. doi: 10.1126/sciadv.adl0320.

Abstract

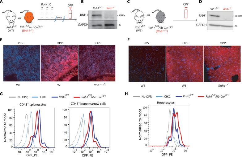
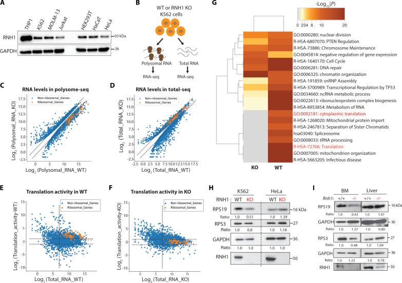
Translation of mRNAs is a fundamental process that occurs in all cell types of multicellular organisms. Conventionally, it has been considered a default step in gene expression, lacking specific regulation. However, recent studies have documented that certain mRNAs exhibit cell type-specific translation. Despite this, it remains unclear whether global translation is controlled in a cell type-specific manner. By using human cell lines and mouse models, we found that deletion of the ribosome-associated protein ribonuclease inhibitor 1 (RNH1) decreases global translation selectively in hematopoietic-origin cells but not in the non-hematopoietic-origin cells. RNH1-mediated cell type-specific translation is mechanistically linked to angiogenin-induced ribosomal biogenesis. Collectively, this study unravels the existence of cell type-specific global translation regulators and highlights the complex translation regulation in vertebrates.

摘要

mRNA 的翻译是多细胞生物中所有细胞类型都发生的基本过程。传统上,它被认为是基因表达中的默认步骤,缺乏特定的调节。然而,最近的研究记录了某些 mRNAs 表现出细胞类型特异性的翻译。尽管如此,目前尚不清楚全局翻译是否以细胞类型特异性的方式进行控制。通过使用人类细胞系和小鼠模型,我们发现核糖体相关蛋白核糖核酸酶抑制剂 1 (RNH1) 的缺失选择性地降低了造血起源细胞中的全局翻译,但对非造血起源细胞没有影响。RNH1 介导的细胞类型特异性翻译与血管生成素诱导的核糖体生物发生在机制上相关。总的来说,这项研究揭示了存在细胞类型特异性的全局翻译调节剂,并强调了脊椎动物中复杂的翻译调节。

https://cdn.ncbi.nlm.nih.gov/pmc/blobs/72e5/11141627/7d906132846c/sciadv.adl0320-f1.jpg

文献AI研究员

20分钟写一篇综述,助力文献阅读效率提升50倍。

立即体验

用中文搜PubMed

大模型驱动的PubMed中文搜索引擎

马上搜索

文档翻译

学术文献翻译模型,支持多种主流文档格式。

立即体验