Suppr超能文献

牙周病相关表型与膝骨关节炎的因果关系:两样本孟德尔随机分析。

Causal relationship between periodontal disease-related phenotype and knee osteoarthritis: A two-sample mendelian randomization analysis.

机构信息

Institute of Blood Transfusion at Ningbo Central Blood Station, Ningbo, Zhejiang, China.

出版信息

PLoS One. 2024 May 31;19(5):e0304117. doi: 10.1371/journal.pone.0304117. eCollection 2024.

Abstract

OBJECTIVE

This study aimed to explore the bidirectional causal relationship between periodontal disease-related phenotype (PDRP) and knee osteoarthritis (KOA) in a European population using a two-sample Mendelian Randomization (MR) approach.

METHODS

We leveraged publicly available GWAS summary statistics for PDRP (n = 975) and KOA (n = 403,124), assessing their roles as both exposures and outcomes. Our comprehensive MR analysis employed various methods, including inverse variance weighting (IVW), weighted median, Egger regression, simple mode, and weighted mode, to enhance the robustness of our findings. To ensure the reliability of our instrumental variables, we implemented a rigorous screening process based on p-values and F-values, utilized Phenoscanner to investigate potential confounders, and conducted sensitivity analyses.

RESULTS

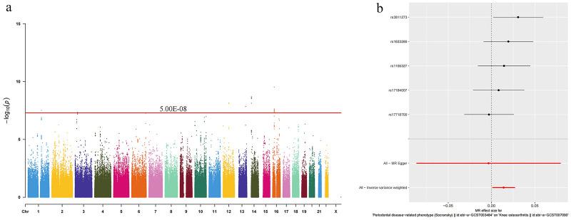
Our analysis identified five SNPs associated with PDRP and three SNPs with KOA, all surpassing the genome-wide significance threshold, as instrumental variables. The IVW method demonstrated a significant causal relationship from PDRP to KOA (beta = 0.013, SE = 0.007, P = 0.035), without evidence of directional pleiotropy (MR-Egger regression intercept = 0.021, P = 0.706). No support was found for reverse causality from KOA to PDRP, as further MR analyses yielded non-significant P-values. Additionally, funnel plots and Cochran's Q test detected no significant heterogeneity or directional pleiotropy, confirming the robustness of our results. In multivariate analysis, when considering smoking, alcohol consumption, BMI collectively no direct causal relationship between KOA and PDRP. Conversely, smoking and higher BMI were independently associated with an increased risk of KOA.

CONCLUSION

In conclusion, our analysis revealed no direct causal relationship from KOA to PDRP. However, a causal relationship from PDRP to KOA was observed. Notably, when adjusting for potential confounders like smoking, alcohol intake, and BMI, both the causal connection from PDRP to KOA and the inverse relationship were not substantiated.

摘要

目的

本研究旨在利用两样本孟德尔随机化(MR)方法,在欧洲人群中探索牙周病相关表型(PDRP)与膝关节骨关节炎(KOA)之间的双向因果关系。

方法

我们利用公开的 PDRP(n=975)和 KOA(n=403124)的 GWAS 汇总统计数据,评估它们作为暴露和结局的作用。我们的综合 MR 分析采用了多种方法,包括逆方差加权(IVW)、加权中位数、Egger 回归、简单模式和加权模式,以增强研究结果的稳健性。为了确保工具变量的可靠性,我们根据 P 值和 F 值进行了严格的筛选过程,利用 Phenoscanner 调查了潜在的混杂因素,并进行了敏感性分析。

结果

我们的分析确定了与 PDRP 相关的 5 个 SNP 和与 KOA 相关的 3 个 SNP,所有 SNP 都超过了全基因组显著性阈值,作为工具变量。IVW 方法表明,PDRP 与 KOA 之间存在显著的因果关系(β=0.013,SE=0.007,P=0.035),没有方向性的异质性(MR-Egger 回归截距=0.021,P=0.706)。没有证据表明 KOA 对 PDRP 的反向因果关系,因为进一步的 MR 分析得出了非显著的 P 值。此外,漏斗图和 Cochran's Q 检验未检测到显著的异质性或方向性的异质性,证实了我们结果的稳健性。在多变量分析中,当同时考虑吸烟、饮酒和 BMI 时,KOA 和 PDRP 之间没有直接的因果关系。相反,吸烟和更高的 BMI 与 KOA 的风险增加独立相关。

结论

总之,我们的分析表明 KOA 与 PDRP 之间没有直接的因果关系。然而,观察到 PDRP 与 KOA 之间存在因果关系。值得注意的是,当调整吸烟、饮酒和 BMI 等潜在混杂因素时,PDRP 与 KOA 之间的因果关系以及相反的关系都没有得到证实。

https://cdn.ncbi.nlm.nih.gov/pmc/blobs/eabf/11142551/a84ac8740542/pone.0304117.g001.jpg

文献AI研究员

20分钟写一篇综述,助力文献阅读效率提升50倍。

立即体验

用中文搜PubMed

大模型驱动的PubMed中文搜索引擎

马上搜索

文档翻译

学术文献翻译模型,支持多种主流文档格式。

立即体验