Suppr超能文献

钙在早期树突损伤检测和再生中起着至关重要的作用。

Calcium plays an essential role in early-stage dendrite injury detection and regeneration.

机构信息

Dept of Developmental and Cell Biology, University of California, Irvine, United States.

Dept of Developmental and Cell Biology, University of California, Irvine, United States; Center for the Neurobiology of Learning and Memory, Irvine, CA, United States; Sue and Bill Gross Stem Cell Research Center, Irvine, CA, United States; Reeve-Irvine Research Center, Irvine, CA, United States.

出版信息

Prog Neurobiol. 2024 Aug;239:102635. doi: 10.1016/j.pneurobio.2024.102635. Epub 2024 May 31.

Abstract

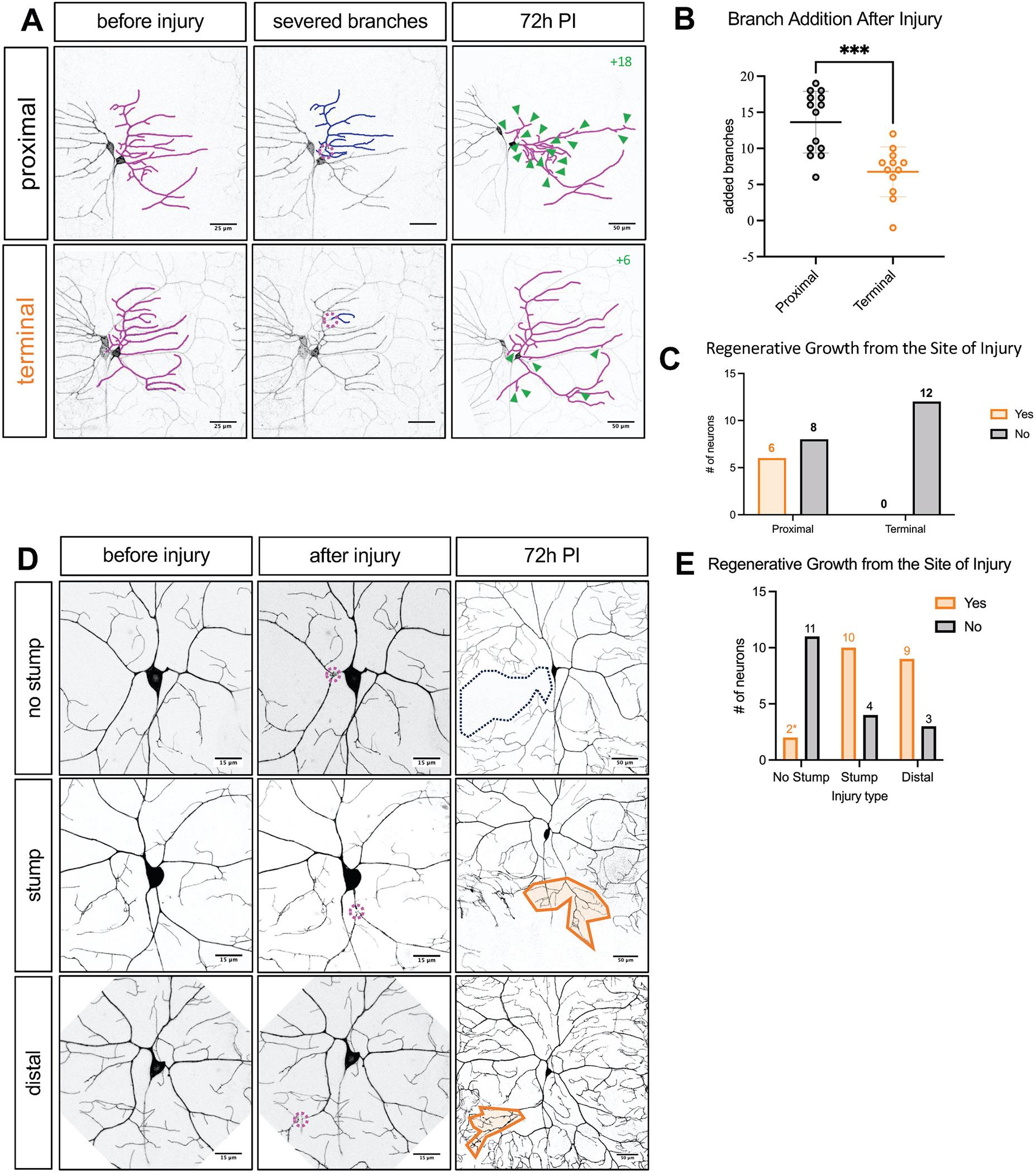
Dendrites are injured in a variety of clinical conditions such as traumatic brain and spinal cord injuries and stroke. How neurons detect injury directly to their dendrites to initiate a pro-regenerative response has not yet been thoroughly investigated. Calcium plays a critical role in the early stages of axonal injury detection and is also indispensable for regeneration of the severed axon. Here, we report cell and neurite type-specific differences in laser injury-induced elevations of intracellular calcium levels. Using a human KCNJ2 transgene, we demonstrate that hyperpolarizing neurons only at the time of injury dampens dendrite regeneration, suggesting that inhibition of injury-induced membrane depolarization (and thus early calcium influx) plays a role in detecting and responding to dendrite injury. In exploring potential downstream calcium-regulated effectors, we identify L-type voltage-gated calcium channels, inositol triphosphate signaling, and protein kinase D activity as drivers of dendrite regeneration. In conclusion, we demonstrate that dendrite injury-induced calcium elevations play a key role in the regenerative response of dendrites and begin to delineate the molecular mechanisms governing dendrite repair.

摘要

树突在多种临床情况下会受到损伤,如创伤性脑和脊髓损伤以及中风。神经元如何直接检测到树突的损伤,从而启动促再生反应,目前还没有得到彻底的研究。钙在轴突损伤检测的早期阶段发挥着关键作用,对于切断的轴突的再生也是必不可少的。在这里,我们报告了激光损伤诱导的细胞内钙水平升高的细胞和神经突类型特异性差异。使用人类 KCNJ2 转基因,我们证明了仅在损伤时使神经元超极化会抑制树突再生,这表明抑制损伤诱导的膜去极化(从而早期钙内流)在检测和响应树突损伤方面发挥作用。在探索潜在的下游钙调节效应因子时,我们确定 L 型电压门控钙通道、三磷酸肌醇信号和蛋白激酶 D 活性是树突再生的驱动因素。总之,我们证明了树突损伤诱导的钙升高在树突的再生反应中起着关键作用,并开始描绘出控制树突修复的分子机制。

https://cdn.ncbi.nlm.nih.gov/pmc/blobs/e29f/11305834/cc360e52a1e1/nihms-2003322-f0001.jpg

文献AI研究员

20分钟写一篇综述,助力文献阅读效率提升50倍。

立即体验

用中文搜PubMed

大模型驱动的PubMed中文搜索引擎

马上搜索

文档翻译

学术文献翻译模型,支持多种主流文档格式。

立即体验