Suppr超能文献

靶向 FAP 的放射性配体治疗联合免疫检查点阻断的抗肿瘤疗效及潜在机制。

Antitumor efficacy and potential mechanism of FAP-targeted radioligand therapy combined with immune checkpoint blockade.

机构信息

Department of Nuclear Medicine and Minnan PET Center, Xiamen Key Laboratory of Radiopharmaceuticals, The First Affiliated Hospital of Xiamen University, School of Medicine, Xiamen University, Xiamen, China.

Departments of Diagnostic Radiology, Surgery, Chemical and Biomolecular Engineering, and Biomedical Engineering, Yong Loo Lin School of Medicine and College of Design and Engineering, National University of Singapore, Singapore, Singapore.

出版信息

Signal Transduct Target Ther. 2024 Jun 3;9(1):142. doi: 10.1038/s41392-024-01853-w.

Abstract

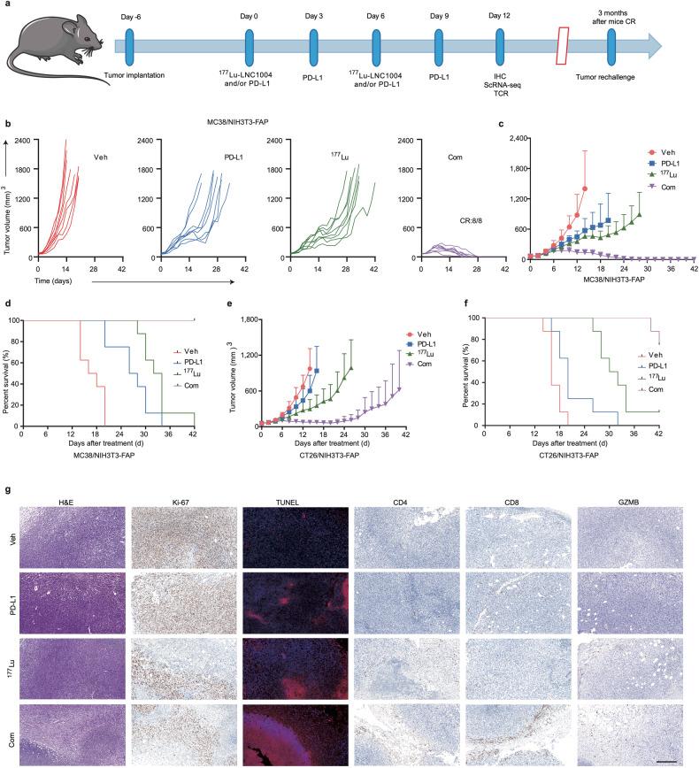
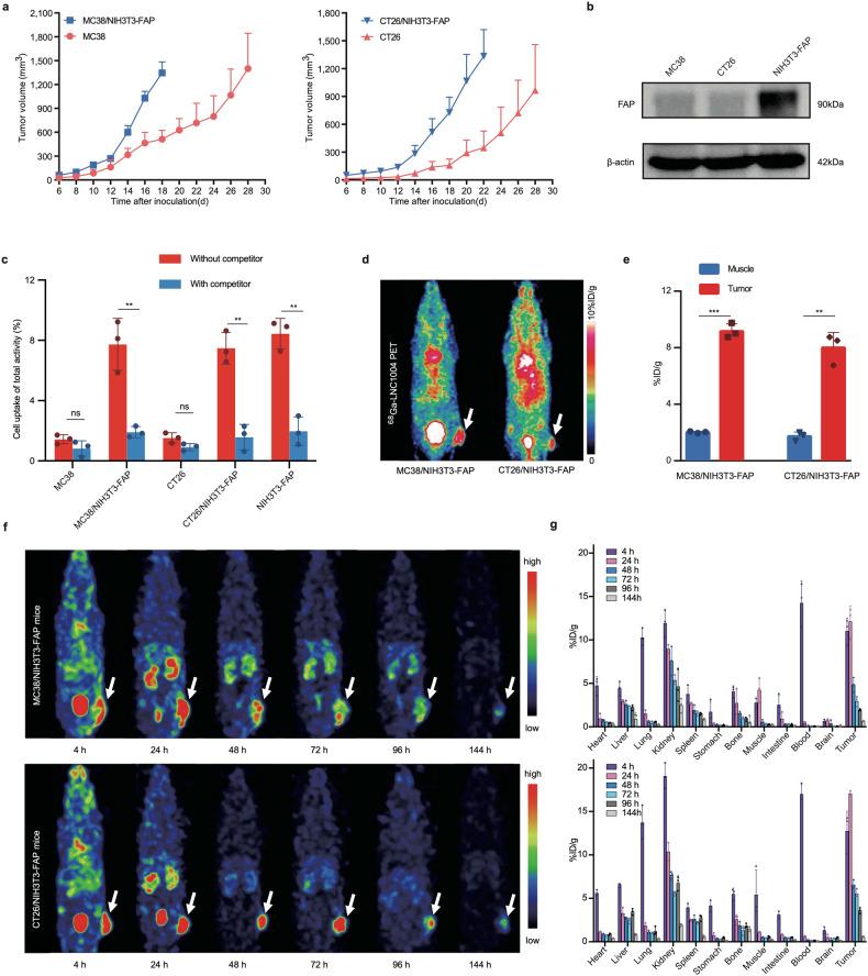
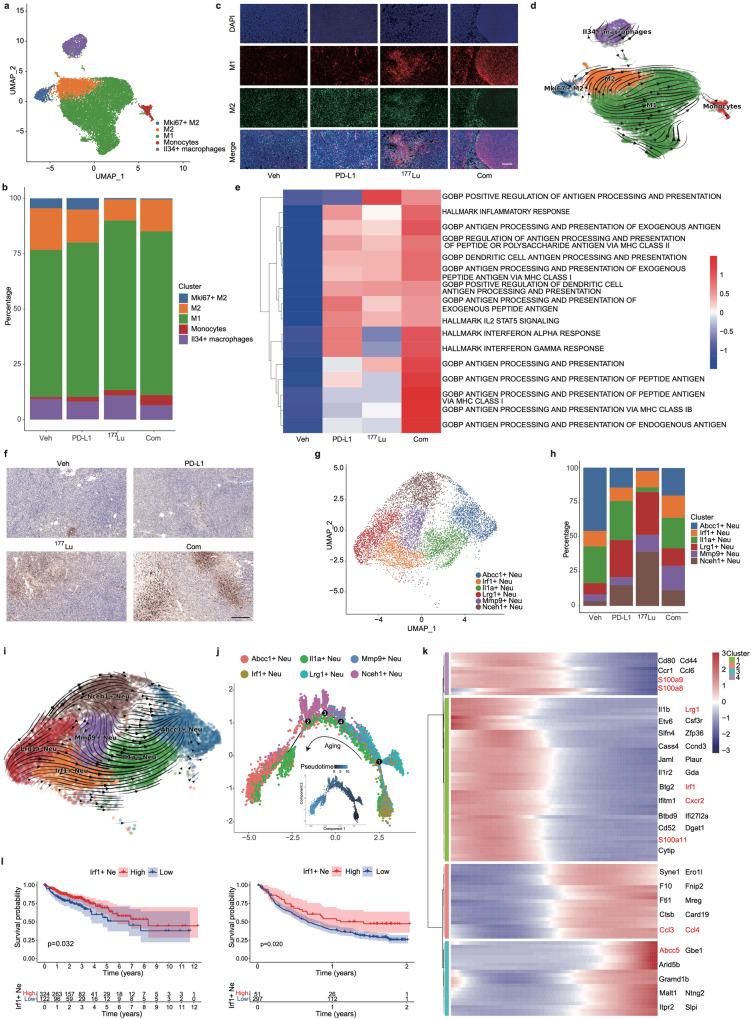
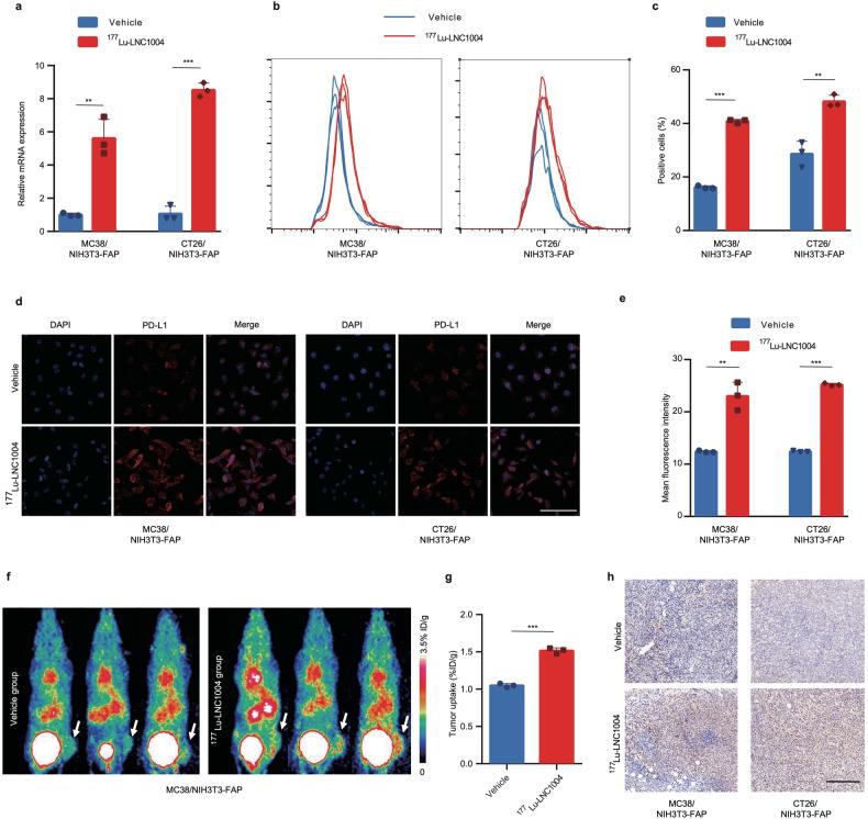
Radiotherapy combined with immune checkpoint blockade holds great promise for synergistic antitumor efficacy. Targeted radionuclide therapy delivers radiation directly to tumor sites. LNC1004 is a fibroblast activation protein (FAP)-targeting radiopharmaceutical, conjugated with the albumin binder Evans Blue, which has demonstrated enhanced tumor uptake and retention in previous preclinical and clinical studies. Herein, we demonstrate that Ga/Lu-labeled LNC1004 exhibits increased uptake and prolonged retention in MC38/NIH3T3-FAP and CT26/NIH3T3-FAP tumor xenografts. Radionuclide therapy with Lu-LNC1004 induced a transient upregulation of PD-L1 expression in tumor cells. The combination of Lu-LNC1004 and anti-PD-L1 immunotherapy led to complete eradication of all tumors in MC38/NIH3T3-FAP tumor-bearing mice, with mice showing 100% tumor rejection upon rechallenge. Immunohistochemistry, single-cell RNA sequencing (scRNA-seq), and TCR sequencing revealed that combination therapy reprogrammed the tumor microenvironment in mice to foster antitumor immunity by suppressing malignant progression and increasing cell-to-cell communication, CD8 T-cell activation and expansion, M1 macrophage counts, antitumor activity of neutrophils, and T-cell receptor diversity. A preliminary clinical study demonstrated that Lu-LNC1004 was well-tolerated and effective in patients with refractory cancers. Further, scRNA-seq of peripheral blood mononuclear cells underscored the importance of addressing immune evasion through immune checkpoint blockade treatment. This was emphasized by the observed increase in antigen processing and presentation juxtaposed with T cell inactivation. In conclusion, our data supported the efficacy of immunotherapy combined with Lu-LNC1004 for cancer patients with FAP-positive tumors.

摘要

放化疗联合免疫检查点阻断在协同抗肿瘤方面具有广阔的前景。靶向放射性核素治疗将辐射直接输送到肿瘤部位。LNC1004 是一种成纤维细胞激活蛋白 (FAP) 靶向放射性药物,与白蛋白结合物 Evans Blue 结合,在以前的临床前和临床研究中已证明其增强了肿瘤摄取和保留。在此,我们证明 Ga/Lu 标记的 LNC1004 在 MC38/NIH3T3-FAP 和 CT26/NIH3T3-FAP 肿瘤异种移植瘤中显示出增加的摄取和延长的保留。Lu-LNC1004 的放射性核素治疗导致肿瘤细胞中 PD-L1 表达的短暂上调。Lu-LNC1004 与抗 PD-L1 免疫治疗的联合导致 MC38/NIH3T3-FAP 荷瘤小鼠所有肿瘤的完全根除,在重新挑战时,小鼠显示出 100%的肿瘤排斥。免疫组织化学、单细胞 RNA 测序 (scRNA-seq) 和 TCR 测序表明,联合治疗通过抑制恶性进展和增加细胞间通讯、CD8 T 细胞激活和扩增、M1 巨噬细胞计数、中性粒细胞的抗肿瘤活性以及 T 细胞受体多样性,重新编程了小鼠的肿瘤微环境,以促进抗肿瘤免疫。一项初步的临床研究表明,Lu-LNC1004 在难治性癌症患者中耐受良好且有效。此外,外周血单核细胞的 scRNA-seq 强调了通过免疫检查点阻断治疗来解决免疫逃逸的重要性。这一点通过观察到的抗原加工和呈递增加与 T 细胞失活相吻合得到了强调。总之,我们的数据支持了 Lu-LNC1004 联合免疫疗法在 FAP 阳性肿瘤癌症患者中的疗效。

https://cdn.ncbi.nlm.nih.gov/pmc/blobs/f3db/11144707/a466a985e913/41392_2024_1853_Fig1_HTML.jpg

文献AI研究员

20分钟写一篇综述,助力文献阅读效率提升50倍。

立即体验

用中文搜PubMed

大模型驱动的PubMed中文搜索引擎

马上搜索

文档翻译

学术文献翻译模型,支持多种主流文档格式。

立即体验