Suppr超能文献

基于肿瘤细胞裂解物的多功能纳米粒子双重 mRNA 递呈作为一种有效的结直肠癌免疫基因治疗。

Dual-mRNA Delivery Using Tumor Cell Lysate-Based Multifunctional Nanoparticles as an Efficient Colon Cancer Immunogene Therapy.

机构信息

State Key Laboratory of Biotherapy and Cancer Center, West China Hospital, Sichuan University, Chengdu, 610041, People's Republic of China.

Department of Pharmacy, Personalized Drug Therapy Key Laboratory of Sichuan Province, Sichuan Academy of Medical Sciences & Sichuan Provincial People's Hospital, School of Medicine, University of Electronic Science and Technology of China, Chengdu, 610072, People's Republic of China.

出版信息

Int J Nanomedicine. 2024 May 27;19:4779-4801. doi: 10.2147/IJN.S452548. eCollection 2024.

Abstract

BACKGROUND

Messenger RNA (mRNA)-based immunogene therapy holds significant promise as an emerging tumor therapy approach. However, the delivery efficiency of existing mRNA methods and their effectiveness in stimulating anti-tumor immune responses require further enhancement. Tumor cell lysates containing tumor-specific antigens and biomarkers can trigger a stronger immune response to tumors. In addition, strategies involving multiple gene therapies offer potential optimization paths for tumor gene treatments.

METHODS

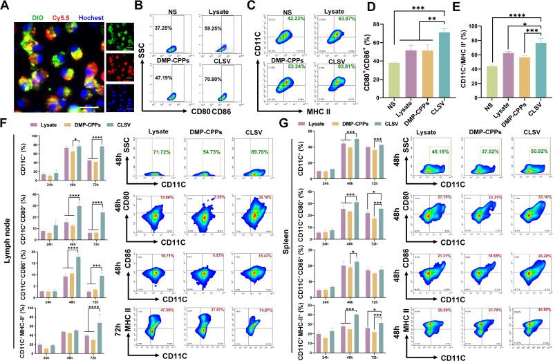
Based on the previously developed ideal mRNA delivery system called DOTAP-mPEG-PCL (DMP), which was formed through the self-assembly of 1.2-dioleoyl-3-trimethylammonium-propane (DOTAP) and methoxypoly (ethylene glycol)-b-poly (ε-caprolactone) (mPEG-PCL), we introduced a fused cell-penetrating peptide (fCPP) into the framework and encapsulated tumor cell lysates to form a novel nanovector, termed CLSV system (CLS: CT26 tumor cell lysate, V: nanovector). This system served a dual purpose of facilitating the delivery of two mRNAs and enhancing tumor immunogene therapy through tumor cell lysates.

RESULTS

The synthesized CLSV system had an average size of 241.17 nm and a potential of 39.53 mV. The CLSV system could not only encapsulate tumor cell lysates, but also deliver two mRNAs to tumor cells simultaneously, with a transfection efficiency of up to 60%. The CLSV system effectively activated the immune system such as dendritic cells to mature and activate, leading to an anti-tumor immune response. By loading Bim-encoded mRNA and IL-23A-encoded mRNA, CLSV/Bim and CLSV/IL-23A complexes were formed, respectively, to further induce apoptosis and anti-tumor immunity. The prepared CLSV/dual-mRNA complex showed significant anti-cancer effects in multiple CT26 mouse models.

CONCLUSION

Our results suggest that the prepared CLSV system is an ideal delivery system for dual-mRNA immunogene therapy.

摘要

背景

信使 RNA(mRNA)为基础的免疫基因治疗作为一种新兴的肿瘤治疗方法具有重要的应用前景。然而,现有的 mRNA 方法的传递效率及其在刺激抗肿瘤免疫反应方面的效果仍需要进一步提高。含有肿瘤特异性抗原和生物标志物的肿瘤细胞裂解物可以引发更强的针对肿瘤的免疫反应。此外,涉及多种基因治疗的策略为肿瘤基因治疗提供了潜在的优化途径。

方法

基于先前开发的理想 mRNA 传递系统,即通过 1.2-二油酰基-3-三甲铵丙烷(DOTAP)和甲氧基聚乙二醇-b-聚(ε-己内酯)(mPEG-PCL)自组装形成的 DOTAP-mPEG-PCL(DMP),我们将一个融合的细胞穿透肽(fCPP)引入到框架中,并包裹肿瘤细胞裂解物,形成一种新型的纳米载体,称为 CLSV 系统(CLS:CT26 肿瘤细胞裂解物,V:纳米载体)。该系统有两个功能,一是促进两种 mRNA 的传递,二是通过肿瘤细胞裂解物增强肿瘤免疫基因治疗。

结果

合成的 CLSV 系统的平均粒径为 241.17nm,电位为 39.53mV。CLSV 系统不仅可以包裹肿瘤细胞裂解物,还可以同时将两种 mRNA 递送到肿瘤细胞中,转染效率高达 60%。CLSV 系统能有效地激活免疫系统,如树突状细胞成熟和激活,引发抗肿瘤免疫反应。通过加载 Bim 编码的 mRNA 和 IL-23A 编码的 mRNA,分别形成 CLSV/Bim 和 CLSV/IL-23A 复合物,进一步诱导细胞凋亡和抗肿瘤免疫。所制备的 CLSV/双重-mRNA 复合物在多个 CT26 小鼠模型中显示出显著的抗癌效果。

结论

我们的结果表明,所制备的 CLSV 系统是双重-mRNA 免疫基因治疗的理想传递系统。

https://cdn.ncbi.nlm.nih.gov/pmc/blobs/ca59/11141578/2486f685d5ba/IJN-19-4779-g0001.jpg

文献AI研究员

20分钟写一篇综述,助力文献阅读效率提升50倍。

立即体验

用中文搜PubMed

大模型驱动的PubMed中文搜索引擎

马上搜索

文档翻译

学术文献翻译模型,支持多种主流文档格式。

立即体验