Suppr超能文献

福辛普利通过抑制 TLR4/NF-κB/NLRP3 信号通路减轻糖尿病干眼模型的炎症反应。

Fosfenopril Attenuates Inflammatory Response in Diabetic Dry Eye Models by Inhibiting the TLR4/NF-κB/NLRP3 Signaling Pathway.

机构信息

School of Clinical Medicine, Weifang Medical University, Weifang, China.

Department of Ophthalmology, The Affiliated Yantai Yuhuangding Hospital of Qingdao University, Yantai, China.

出版信息

Invest Ophthalmol Vis Sci. 2024 Jun 3;65(6):2. doi: 10.1167/iovs.65.6.2.

Abstract

PURPOSE

The purpose of this study was to investigate the involvement of the TLR4/NF-κB/NLRP3 signaling pathway and its underlying mechanism in diabetic dry eye.

METHODS

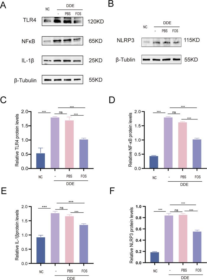
Two models of diabetic dry eye were established in high glucose-induced human corneal epithelial (HCE-T) cells and streptozotocin (STZ)-induced C57BL/6 mice, and the TLR4 inhibitor fosfenopril (FOS) was utilized to suppress the TLR4/NF-κB/NLRP3 signaling pathway. The expression changes in TLR4, NF-κB, NLRP3, and IL-1β, and other factors were detected by Western blot and RT‒qPCR, the wound healing rate was evaluated by cell scratch assay, and the symptoms of diabetic mice were evaluated by corneal sodium fluorescein staining and tear secretion assay.

RESULTS

In the diabetic dry eye model, the transcript levels of TLR4, NF-κB, NLRP3, and IL-1β were raised, and further application of FOS, a TLR4 inhibitor, downregulated the levels of these pathway factors. In addition, FOS was found to be effective in increasing the wound healing rate of high glucose-induced HCE-T cells, increasing tear production, and decreasing corneal fluorescence staining scores in diabetic mice, as measured by cell scratch assay, corneal sodium fluorescein staining assay, and tear production.

CONCLUSIONS

The current study found that the TLR4/NF-κB/NLRP3 signaling pathway regulates diabetic dry eye in an in vitro and in vivo model, and that FOS reduces the signs of dry eye in diabetic mice, providing a new treatment option for diabetic dry eye.

摘要

目的

本研究旨在探讨 TLR4/NF-κB/NLRP3 信号通路在糖尿病干眼症中的作用及其机制。

方法

建立高糖诱导的人角膜上皮(HCE-T)细胞和链脲佐菌素(STZ)诱导的 C57BL/6 小鼠糖尿病干眼症模型,应用 TLR4 抑制剂福司氟苯(FOS)抑制 TLR4/NF-κB/NLRP3 信号通路。采用 Western blot 和 RT‒qPCR 检测 TLR4、NF-κB、NLRP3、IL-1β 等因子的表达变化,细胞划痕实验评估细胞愈合率,角膜荧光素钠染色和泪液分泌实验评估糖尿病小鼠的症状。

结果

在糖尿病干眼症模型中,TLR4、NF-κB、NLRP3 和 IL-1β 的转录水平升高,进一步应用 TLR4 抑制剂 FOS 可下调这些通路因子的水平。此外,FOS 可有效提高高糖诱导的 HCE-T 细胞的愈合率,增加泪液分泌,并降低糖尿病小鼠的角膜荧光染色评分,这可通过细胞划痕实验、角膜荧光素钠染色实验和泪液分泌实验来评估。

结论

本研究发现 TLR4/NF-κB/NLRP3 信号通路在体外和体内模型中调节糖尿病干眼症,FOS 可减轻糖尿病小鼠干眼的症状,为糖尿病干眼症提供了一种新的治疗选择。

https://cdn.ncbi.nlm.nih.gov/pmc/blobs/c2e4/11156208/327203dcd0e5/iovs-65-6-2-f001.jpg

文献AI研究员

20分钟写一篇综述,助力文献阅读效率提升50倍。

立即体验

用中文搜PubMed

大模型驱动的PubMed中文搜索引擎

马上搜索

文档翻译

学术文献翻译模型,支持多种主流文档格式。

立即体验