Suppr超能文献

BICD2 动力蛋白货物衔接蛋白与 HPV16 L2 衣壳蛋白结合并促进 HPV 感染。

The BICD2 dynein cargo adaptor binds to the HPV16 L2 capsid protein and promotes HPV infection.

机构信息

Department of Cell and Developmental Biology, University of Michigan Medical School, Ann Arbor, Michigan, United States of America.

Cellular and Molecular Biology Program, University of Michigan Medical School, Ann Arbor, Michigan, United States of America.

出版信息

PLoS Pathog. 2024 Jun 3;20(6):e1012289. doi: 10.1371/journal.ppat.1012289. eCollection 2024 Jun.

Abstract

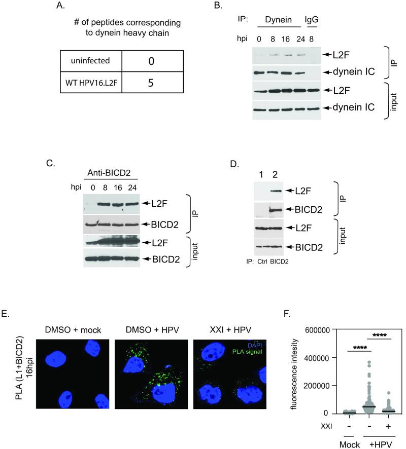
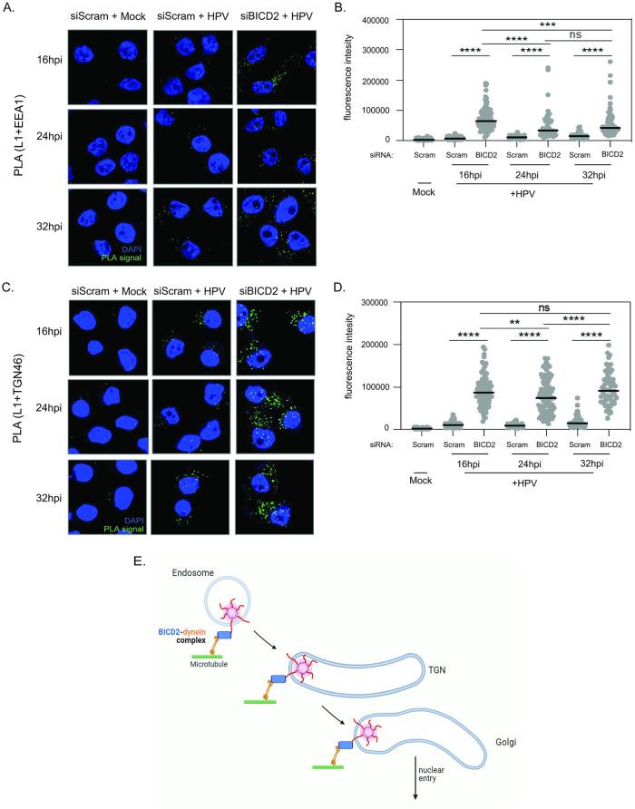
During entry, human papillomavirus (HPV) traffics from the endosome to the trans Golgi network (TGN) and Golgi and then the nucleus to cause infection. Although dynein is thought to play a role in HPV infection, how this host motor recruits the virus to support infection and which entry step(s) requires dynein are unclear. Here we show that the dynein cargo adaptor BICD2 binds to the HPV L2 capsid protein during entry, recruiting HPV to dynein for transport of the virus along the endosome-TGN/Golgi axis to promote infection. In the absence of BICD2 function, HPV accumulates in the endosome and TGN and infection is inhibited. Cell-based and in vitro binding studies identified a short segment near the C-terminus of L2 that can directly interact with BICD2. Our results reveal the molecular basis by which the dynein motor captures HPV to promote infection and identify this virus as a novel cargo of the BICD2 dynein adaptor.

摘要

在进入过程中,人乳头瘤病毒 (HPV) 从内体运输到反式高尔基体网络 (TGN) 和高尔基体,然后进入细胞核引起感染。尽管人们认为动力蛋白在 HPV 感染中发挥作用,但这种宿主马达如何招募病毒以支持感染以及哪些进入步骤需要动力蛋白尚不清楚。在这里,我们表明动力蛋白货物衔接蛋白 BICD2 在进入过程中与 HPV L2 衣壳蛋白结合,招募 HPV 到动力蛋白上,沿内体-TGN/高尔基体轴运输病毒,促进感染。在没有 BICD2 功能的情况下,HPV 在内体和 TGN 中积累,感染被抑制。基于细胞的和体外结合研究确定了 L2 近 C 末端的一个短片段可以与 BICD2 直接相互作用。我们的研究结果揭示了动力蛋白捕获 HPV 以促进感染的分子基础,并确定这种病毒是 BICD2 动力蛋白衔接蛋白的新型货物。

https://cdn.ncbi.nlm.nih.gov/pmc/blobs/fd5c/11230635/405ca8e2f191/ppat.1012289.g001.jpg

文献AI研究员

20分钟写一篇综述,助力文献阅读效率提升50倍。

立即体验

用中文搜PubMed

大模型驱动的PubMed中文搜索引擎

马上搜索

文档翻译

学术文献翻译模型,支持多种主流文档格式。

立即体验