Suppr超能文献

双模纳米探针策略整合超声和近红外光用于靶向和协同动脉溶栓。

Dual-mode nanoprobe strategy integrating ultrasound and near-infrared light for targeted and synergistic arterial thrombolysis.

机构信息

Echo Lab, Department of Ultrasound Imaging, Renmin Hospital of Wuhan University, 238# Jiefang Road, Wuhan, 430060, Hubei, People's Republic of China.

Hubei Key Laboratory of Cardiology, Wuhan, 430060, People's Republic of China.

出版信息

J Nanobiotechnology. 2024 Jun 3;22(1):311. doi: 10.1186/s12951-024-02562-w.

Abstract

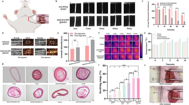
Efficient thrombolysis in time is crucial for prognostic improvement of patients with acute arterial thromboembolic disease, while limitations and complications still exist in conventional thrombolytic treatment methods. Herein, our study sought to investigate a novel dual-mode strategy that integrated ultrasound (US) and near-infrared light (NIR) with establishment of hollow mesoporous silica nanoprobe (HMSN) which contains Arginine-glycine-aspartate (RGD) peptide (thrombus targeting), perfluoropentane (PFP) (thrombolysis with phase-change and stable cavitation) and indocyanine green (ICG) (thrombolysis with photothermal conversion). HMSN is used as the carrier, the surface is coupled with targeted RGD to achieve high targeting and permeability of thrombus, PFP and ICG are loaded to achieve the collaborative diagnosis and treatment of thrombus by US and NIR, so as to provide a new strategy for the integration of diagnosis and treatment of arterial thrombus. From the in vitro and in vivo evaluation, RGD/ICG/PFP@HMSN can aggregate and penetrate at the site of thrombus, and finally establish the dual-mode directional development and thrombolytic treatment under the synergistic effect of US and NIR, providing strong technical support for the accurate diagnosis and treatment of arterial thrombosis.

摘要

及时有效的溶栓对于急性动脉血栓栓塞性疾病患者的预后改善至关重要,然而传统溶栓治疗方法仍然存在局限性和并发症。在此,我们研究了一种新的双模策略,该策略将超声(US)和近红外光(NIR)与中空介孔硅纳米探针(HMSN)结合,该探针含有精氨酸-甘氨酸-天冬氨酸(RGD)肽(血栓靶向)、全氟戊烷(PFP)(相变和稳定空化的溶栓)和吲哚菁绿(ICG)(光热转换的溶栓)。HMSN 用作载体,表面偶联靶向 RGD 以实现血栓的高靶向性和通透性,负载 PFP 和 ICG 以实现 US 和 NIR 协同诊断和治疗血栓,从而为动脉血栓的整合诊断和治疗提供了一种新策略。从体外和体内评估来看,RGD/ICG/PFP@HMSN 可以在血栓部位聚集和穿透,最终在 US 和 NIR 的协同作用下建立双模定向发展和溶栓治疗,为动脉血栓的准确诊断和治疗提供了强有力的技术支持。

https://cdn.ncbi.nlm.nih.gov/pmc/blobs/6269/11145811/84dab97aa630/12951_2024_2562_Figa_HTML.jpg

文献AI研究员

20分钟写一篇综述,助力文献阅读效率提升50倍。

立即体验

用中文搜PubMed

大模型驱动的PubMed中文搜索引擎

马上搜索

文档翻译

学术文献翻译模型,支持多种主流文档格式。

立即体验