Suppr超能文献

气味受体共受体影响……中调谐受体的表达。 (原文此处不完整)

Odorant receptor co-receptors affect expression of tuning receptors in .

作者信息

Long Teng, Mohapatra Pratyajit, Ballou Sydney, Menuz Karen

机构信息

Department of Physiology and Neurobiology, University of Connecticut, Storrs, CT, United States.

Connecticut Institute for the Brain and Cognitive Sciences, University of Connecticut, Storrs, CT, United States.

出版信息

Front Cell Neurosci. 2024 May 20;18:1390557. doi: 10.3389/fncel.2024.1390557. eCollection 2024.

Abstract

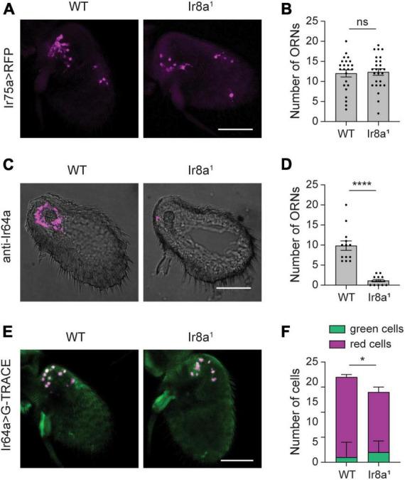
Insects detect odorants using two large families of heteromeric receptors, the Odorant Receptors (ORs) and Ionotropic Receptors (IRs). Most OR and IR genes encode odorant-binding "tuning" subunits, whereas four (, , , and ) encode co-receptor subunits required for receptor function. Olfactory neurons are thought to degenerate in the absence of in ants and bees, and limited data suggest this may happen to some olfactory neurons in fruit flies as well. Here, we thoroughly examined the role of co-receptors on olfactory neuron survival in . Leveraging knowledge that olfactory neuron classes are defined by the expression of different tuning receptors, we used tuning receptor expression in antennal transcriptomes as a proxy for the survival of distinct olfactory neuron classes. Consistent with olfactory neuron degeneration, expression of many OR-family tuning receptors is decreased in mutants relative to controls, and transcript loss is progressive with age. The effects of Orco are highly receptor-dependent, with expression of some receptor transcripts nearly eliminated and others unaffected. Surprisingly, further studies revealed that olfactory neuron classes with reduced tuning receptor expression generally survive in mutant flies. Furthermore, there is little apoptosis or neuronal loss in the antenna of these flies. We went on to investigate the effects of IR family co-receptor mutants using similar approaches and found that expression of IR tuning receptors is decreased in the absence of and , but not . As in mutants, Ir8a-dependent olfactory neurons mostly endure despite near-absent expression of associated tuning receptors. Finally, we used differential expression analysis to identify other antennal genes whose expression is changed in IR and OR co-receptor mutants. Taken together, our data indicate that odorant co-receptors are necessary for maintaining expression of many tuning receptors at the mRNA level. Further, most olfactory neurons persist in OR and IR co-receptor mutants, suggesting that the impact of co-receptors on neuronal survival may vary across insect species.

摘要

昆虫利用两大类异源三聚体受体来检测气味分子,即气味受体(ORs)和离子型受体(IRs)。大多数OR和IR基因编码气味结合“调谐”亚基,而四个基因(、、和)编码受体功能所需的共受体亚基。嗅觉神经元被认为在蚂蚁和蜜蜂中缺乏时会退化,有限的数据表明果蝇中的一些嗅觉神经元也可能发生这种情况。在这里,我们全面研究了共受体在果蝇嗅觉神经元存活中的作用。利用嗅觉神经元类别由不同调谐受体的表达所定义这一知识,我们将触角转录组中调谐受体的表达用作不同嗅觉神经元类别的存活指标。与嗅觉神经元退化一致,相对于对照组,许多OR家族调谐受体在突变体中的表达降低,并且转录本的丢失随年龄而渐进。Orco的影响高度依赖于受体,一些受体转录本的表达几乎被消除,而其他的则不受影响。令人惊讶的是,进一步的研究表明,调谐受体表达降低的嗅觉神经元类别在突变果蝇中通常能够存活。此外,这些果蝇的触角中几乎没有细胞凋亡或神经元丢失。我们接着使用类似的方法研究IR家族共受体突变体的影响,发现缺乏和时IR调谐受体的表达降低,但缺乏时则不然。与突变体一样,尽管相关调谐受体的表达几乎缺失,但依赖Ir8a的嗅觉神经元大多能存活。最后,我们使用差异表达分析来鉴定其他触角基因,其表达在IR和OR共受体突变体中发生了变化。综上所述,我们的数据表明气味共受体对于在mRNA水平维持许多调谐受体的表达是必要的。此外,大多数果蝇嗅觉神经元在OR和IR共受体突变体中持续存在,这表明共受体对神经元存活的影响可能因昆虫物种而异。

https://cdn.ncbi.nlm.nih.gov/pmc/blobs/122f/11145718/7ed6b9bc158f/fncel-18-1390557-g001.jpg

文献AI研究员

20分钟写一篇综述,助力文献阅读效率提升50倍。

立即体验

用中文搜PubMed

大模型驱动的PubMed中文搜索引擎

马上搜索

文档翻译

学术文献翻译模型,支持多种主流文档格式。

立即体验