Suppr超能文献

胰高血糖素样肽-1 通过直接作用于窦房结增加心率。

Glucagon-like peptide-1 increases heart rate by a direct action on the sinus node.

机构信息

Department of Biomedical Sciences, Faculty of Health and Medical Sciences, University of Copenhagen, Blegdamsvej 3, 2200 Copenhagen N, Denmark.

Novo Nordisk Foundation Center for Basic Metabolic Research, Faculty of Health and Medical Sciences, University of Copenhagen, Copenhagen, Denmark.

出版信息

Cardiovasc Res. 2024 Oct 14;120(12):1427-1441. doi: 10.1093/cvr/cvae120.

Abstract

AIMS

Glucagon-like peptide-1 receptor agonists (GLP-1 RAs) are increasingly used to treat type 2 diabetes and obesity. Albeit cardiovascular outcomes generally improve, treatment with GLP-1 RAs is associated with increased heart rate, the mechanism of which is unclear.

METHODS AND RESULTS

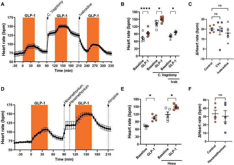
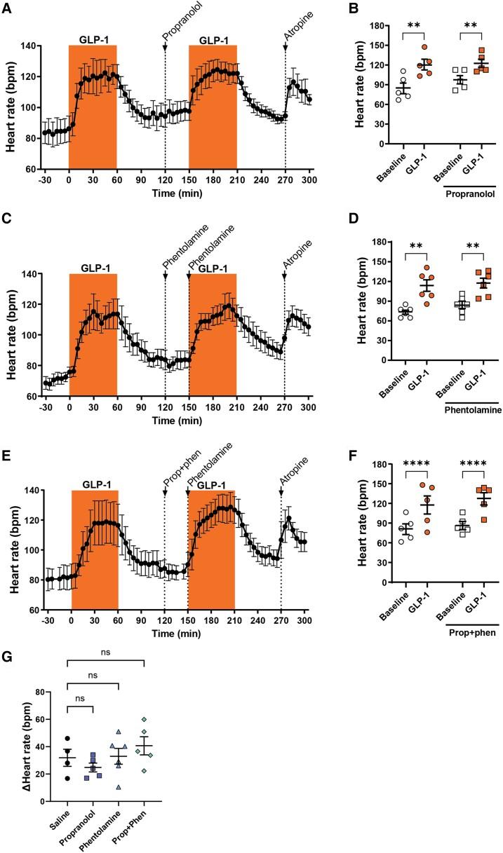
We employed a large animal model, the female landrace pig, and used multiple in vivo and ex vivo approaches including pharmacological challenges, electrophysiology, and high-resolution mass spectrometry to explore how GLP-1 elicits an increase in heart rate. In anaesthetized pigs, neither cervical vagotomy, adrenergic blockers (alpha, beta, or combined alpha-beta blockade), ganglionic blockade (hexamethonium), nor inhibition of hyperpolarization-activated cyclic nucleotide-gated (HCN) channels (ivabradine) abolished the marked chronotropic effect of GLP-1. GLP-1 administration to isolated perfused pig hearts also increased heart rate, which was abolished by GLP-1 receptor blockade. Electrophysiological characterization of GLP-1 effects in vivo and in isolated perfused hearts localized electrical modulation to the atria and conduction system. In isolated sinus nodes, GLP-1 administration shortened the action potential cycle length of pacemaker cells and shifted the site of earliest activation. The effect was independent of HCN blockade. Collectively, these data support a direct effect of GLP-1 on GLP-1 receptors within the heart. Consistently, single nucleus RNA sequencing showed GLP-1 receptor expression in porcine pacemaker cells. Quantitative phosphoproteomics analyses of sinus node samples revealed that GLP-1 administration leads to phosphorylation changes of calcium cycling proteins of the sarcoplasmic reticulum, known to regulate heart rate.

CONCLUSION

GLP-1 has direct chronotropic effects on the heart mediated by GLP-1 receptors in pacemaker cells of the sinus node, inducing changes in action potential morphology and the leading pacemaker site through a calcium signalling response characterized by PKA-dependent phosphorylation of Ca2+ cycling proteins involved in pacemaking. Targeting the pacemaker calcium clock may be a strategy to lower heart rate in people treated with GLP-1 RAs.

摘要

目的

胰高血糖素样肽-1 受体激动剂(GLP-1 RAs)越来越多地用于治疗 2 型糖尿病和肥胖症。尽管心血管结局通常会改善,但 GLP-1 RA 的治疗与心率增加有关,其机制尚不清楚。

方法和结果

我们使用了一种大型动物模型,即雌性长白猪,并采用了多种体内和体外方法,包括药理学挑战、电生理学和高分辨率质谱法,以探索 GLP-1 如何引起心率增加。在麻醉猪中,颈迷走神经切断术、肾上腺素能阻滞剂(α、β 或联合 α-β 阻滞)、神经节阻滞(六烃季铵)或超极化激活环核苷酸门控(HCN)通道抑制(伊伐布雷定)均不能消除 GLP-1 的明显变时作用。GLP-1 给药于离体灌注猪心也增加了心率,而 GLP-1 受体阻断可消除这种作用。GLP-1 对体内和离体灌注心脏的电生理特性的作用定位于心房和传导系统。在分离的窦房结中,GLP-1 给药缩短了起搏细胞的动作电位周期长度,并改变了最早激活的部位。该作用独立于 HCN 阻断。总的来说,这些数据支持 GLP-1 对心脏内 GLP-1 受体的直接作用。一致地,单个核 RNA 测序显示猪起搏细胞中存在 GLP-1 受体表达。窦房结样本的定量磷酸蛋白质组学分析表明,GLP-1 给药导致肌浆网钙循环蛋白的磷酸化变化,已知这些蛋白可调节心率。

结论

GLP-1 通过窦房结起搏细胞中的 GLP-1 受体对心脏具有直接变时作用,通过 PKA 依赖性磷酸化参与起搏的钙循环蛋白的钙信号反应,引起动作电位形态和主导起搏部位的变化。靶向起搏钙钟可能是降低 GLP-1 RA 治疗患者心率的一种策略。

https://cdn.ncbi.nlm.nih.gov/pmc/blobs/6fbc/11472427/f7b74b8639df/cvae120_ga.jpg

文献AI研究员

20分钟写一篇综述,助力文献阅读效率提升50倍。

立即体验

用中文搜PubMed

大模型驱动的PubMed中文搜索引擎

马上搜索

文档翻译

学术文献翻译模型,支持多种主流文档格式。

立即体验