Suppr超能文献

中国南方食管鳞癌患者基因组突变特征与免疫微环境相关的预后价值。

Prognostic value of genomic mutation signature associated with immune microenvironment in southern Chinese patients with esophageal squamous cell carcinoma.

机构信息

Department of Radiation Oncology, Fudan University Shanghai Cancer Center, 270 Dong An Road, Shanghai, China.

Department of Oncology, Shanghai Medical College, Fudan University, Shanghai, China.

出版信息

Cancer Immunol Immunother. 2024 Jun 4;73(8):141. doi: 10.1007/s00262-024-03725-2.

Abstract

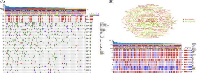
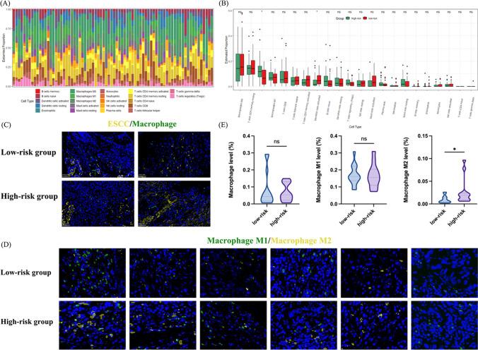
The genomic landscape of esophageal squamous cell cancer (ESCC), as well as its impact on the regulation of immune microenvironment, is not well understood. Thus, tumor samples from 92 patients were collected from two centers and subjected to targeted-gene sequencing. We identified frequently mutated genes, including TP53, KMT2C, KMT2D, LRP1B, and FAT1. The most frequent mutation sites were ALOX12B (c.1565C > T), SLX4 (c.2786C > T), LRIG1 (c.746A > G), and SPEN (c.6915_6917del) (6.5%). Pathway analysis revealed dysregulation of cell cycle regulation, epigenetic regulation, PI3K/AKT signaling, and NOTCH signaling. A 17-mutated gene-related risk model was constructed using random survival forest analysis and showed significant prognostic value in both our cohort and the validation cohort. Based on the Estimation of Stromal and Immune cells in Malignant Tumor tissues using Expression (ESTIMATE) algorithm, the Tumor Immune Dysfunction and Exclusion (TIDE) algorithm, and the MCPcounter algorithm, we found that the risk score calculated by the risk model was significantly correlated with stimulatory immune checkpoints (TNFSF4, ITGB2, CXCL10, CXCL9, and BTN3A1; p < 0.05). Additionally, it was significantly associated with markers that are important in predicting response to immunotherapy (CD274, IFNG, and TAMM2; p < 0.05). Furthermore, the results of immunofluorescence double staining showed that patients with high risk scores had a significantly higher level of M2 macrophage than those with low risk scores (p < 0.05). In conclusion, our study provides insights into the genomic landscape of ESCC and highlights the prognostic value of a genomic mutation signature associated with the immune microenvironment in southern Chinese patients with ESCC.

摘要

食管鳞状细胞癌(ESCC)的基因组景观及其对免疫微环境调节的影响尚不清楚。因此,我们从两个中心收集了 92 名患者的肿瘤样本,并进行了靶向基因测序。我们鉴定了经常发生突变的基因,包括 TP53、KMT2C、KMT2D、LRP1B 和 FAT1。最常见的突变位点是 ALOX12B(c.1565C>T)、SLX4(c.2786C>T)、LRIG1(c.746A>G)和 SPEN(c.6915_6917del)(6.5%)。通路分析显示细胞周期调控、表观遗传调控、PI3K/AKT 信号和 NOTCH 信号通路失调。使用随机生存森林分析构建了一个包含 17 个基因突变的风险模型,该模型在我们的队列和验证队列中均具有显著的预后价值。基于表达估计肿瘤间质和免疫细胞(ESTIMATE)算法、肿瘤免疫功能障碍和排除(TIDE)算法和 MCPcounter 算法,我们发现风险模型计算的风险评分与刺激性免疫检查点(TNFSF4、ITGB2、CXCL10、CXCL9 和 BTN3A1;p<0.05)显著相关。此外,它与预测免疫治疗反应的重要标志物(CD274、IFNG 和 TAMM2;p<0.05)显著相关。此外,免疫荧光双重染色的结果表明,高风险评分患者的 M2 巨噬细胞水平明显高于低风险评分患者(p<0.05)。总之,我们的研究提供了 ESCC 的基因组景观的见解,并强调了与中国南方 ESCC 患者免疫微环境相关的基因组突变特征的预后价值。

https://cdn.ncbi.nlm.nih.gov/pmc/blobs/5fad/11150228/93424ee6ae4a/262_2024_3725_Fig1_HTML.jpg

文献AI研究员

20分钟写一篇综述,助力文献阅读效率提升50倍。

立即体验

用中文搜PubMed

大模型驱动的PubMed中文搜索引擎

马上搜索

文档翻译

学术文献翻译模型,支持多种主流文档格式。

立即体验