Suppr超能文献

分析胰腺导管腺癌中 PD-L1 启动子甲基化与免疫原性背景的关系。

Analysis of PD-L1 promoter methylation combined with immunogenic context in pancreatic ductal adenocarcinoma.

机构信息

Department of Pathology, Peking Union Medical College Hospital, Chinese Academy of Medical Sciences & Peking Union Medical College, Beijing, 100730, China.

4+4 Medical Doctor Program, Chinese Academy of Medical Sciences & Peking Union Medical College, Beijing, China.

出版信息

Cancer Immunol Immunother. 2024 Jun 4;73(8):149. doi: 10.1007/s00262-024-03745-y.

Abstract

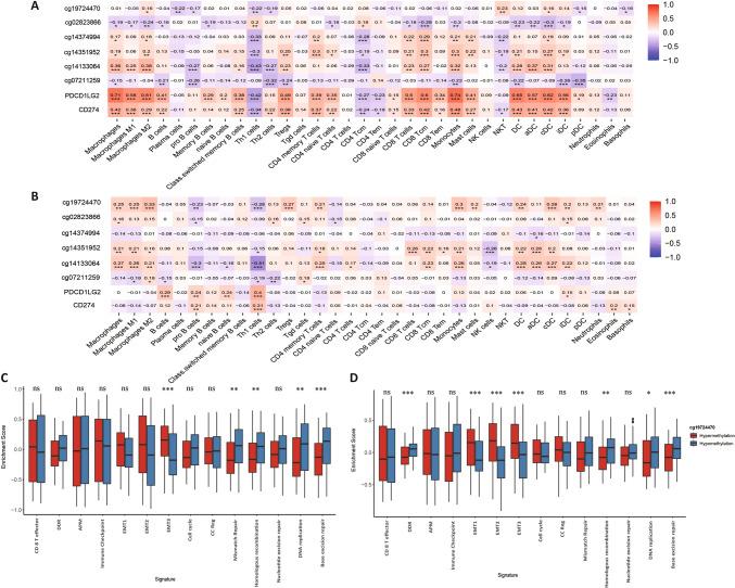
Despite the successful application of programmed cell death ligand 1 (PD-L1)-blocking strategies in some types of cancers and well-established prognostic indicators in pancreatic ductal adenocarcinoma (PDAC), the biological and clinical implications of the methylation status of PD-L1/PD-L2 in PDAC remain largely unknown. Therefore, this study aimed to explore the biological role of PD-L1/PD-L2 methylation and its association with clinicopathological features, clinical outcomes, and the immune microenvironment by analyzing the data on PD-L1/PD-L2 methylation and mRNA expression in PDAC cohorts obtained from the Cancer Genome Atlas and International Cancer Genome Consortium. The correlation between PD-L1 promoter methylation and PD-L1 expression and survival was further validated in an independent validation cohort (Peking Union Medical College Hospital [PUMCH] cohort) using pyrosequencing and immunohistochemistry. These results demonstrated that hypomethylation of the PD-L1 promoter was strongly associated with upregulated PD-L1 expression and shorter overall survival in PDAC. Multivariate Cox regression analyses revealed that the PD-L1 promoter methylation was an independent prognostic factor. PD-L1 promoter hypomethylation and high expression were related to aggressive clinical phenotypes. Moreover, both PD-L1 and PD-L2 methylation correlated with immune cell infiltration and the expression of immune checkpoint genes. PD-L1 promoter methylation status was further validated as an independent prognostic biomarker in patients with PDAC using the PUMCH cohort. The prognostic significance of PD-L1 promoter methylation was more discriminative in tumors with perineural/lymphovascular invasion and distant metastasis than in those without perineural/lymphovascular invasion and distant metastasis. In summary, the methylation status of the PD-L1 promoter is a promising biomarker for survival outcomes, immune infiltration, and the potential immune benefits of immunotherapy in PDAC.

摘要

尽管程序性细胞死亡配体 1(PD-L1)阻断策略在某些类型的癌症中取得了成功应用,并且在胰腺导管腺癌(PDAC)中确立了可靠的预后指标,但 PD-L1/PD-L2 的甲基化状态在 PDAC 中的生物学和临床意义仍知之甚少。因此,本研究旨在通过分析癌症基因组图谱和国际癌症基因组联盟中 PDAC 队列中 PD-L1/PD-L2 甲基化和 mRNA 表达的数据,探讨 PD-L1/PD-L2 甲基化的生物学作用及其与临床病理特征、临床结局和免疫微环境的关联。使用焦磷酸测序和免疫组织化学法,在独立验证队列(北京协和医学院医院 [PUMCH] 队列)中进一步验证了 PD-L1 启动子甲基化与 PD-L1 表达和生存的相关性。这些结果表明,PD-L1 启动子的低甲基化与 PDAC 中 PD-L1 表达上调和总生存期缩短密切相关。多变量 Cox 回归分析显示,PD-L1 启动子甲基化是独立的预后因素。PD-L1 启动子低甲基化和高表达与侵袭性临床表型相关。此外,PD-L1 和 PD-L2 甲基化均与免疫细胞浸润和免疫检查点基因的表达相关。使用 PUMCH 队列进一步验证了 PD-L1 启动子甲基化状态作为 PDAC 患者的独立预后生物标志物。在有神经周围/脉管侵犯和远处转移的肿瘤中,PD-L1 启动子甲基化的预后意义比无神经周围/脉管侵犯和远处转移的肿瘤更具鉴别力。总之,PD-L1 启动子的甲基化状态是 PDAC 患者生存结局、免疫浸润和免疫治疗潜在获益的有前途的生物标志物。

https://cdn.ncbi.nlm.nih.gov/pmc/blobs/da9b/11150339/6aa3a10e51ab/262_2024_3745_Fig1_HTML.jpg

文献AI研究员

20分钟写一篇综述,助力文献阅读效率提升50倍。

立即体验

用中文搜PubMed

大模型驱动的PubMed中文搜索引擎

马上搜索

文档翻译

学术文献翻译模型,支持多种主流文档格式。

立即体验