Suppr超能文献

m6A 阅读器 ECT8 是一种非生物胁迫传感器,可加速拟南芥中 mRNA 的降解。

The m6A reader ECT8 is an abiotic stress sensor that accelerates mRNA decay in Arabidopsis.

机构信息

Synthetic and Functional Biomolecules Center, Beijing National Laboratory for Molecular Sciences, Key Laboratory of Bioorganic Chemistry and Molecular Engineering of Ministry of Education, College of Chemistry and Molecular Engineering, Peking University, Beijing 100871, China.

Peking-Tsinghua Center for Life Sciences, Peking University, Beijing 100871, China.

出版信息

Plant Cell. 2024 Jul 31;36(8):2908-2926. doi: 10.1093/plcell/koae149.

Abstract

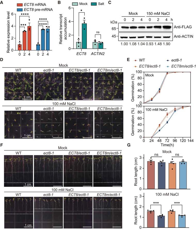
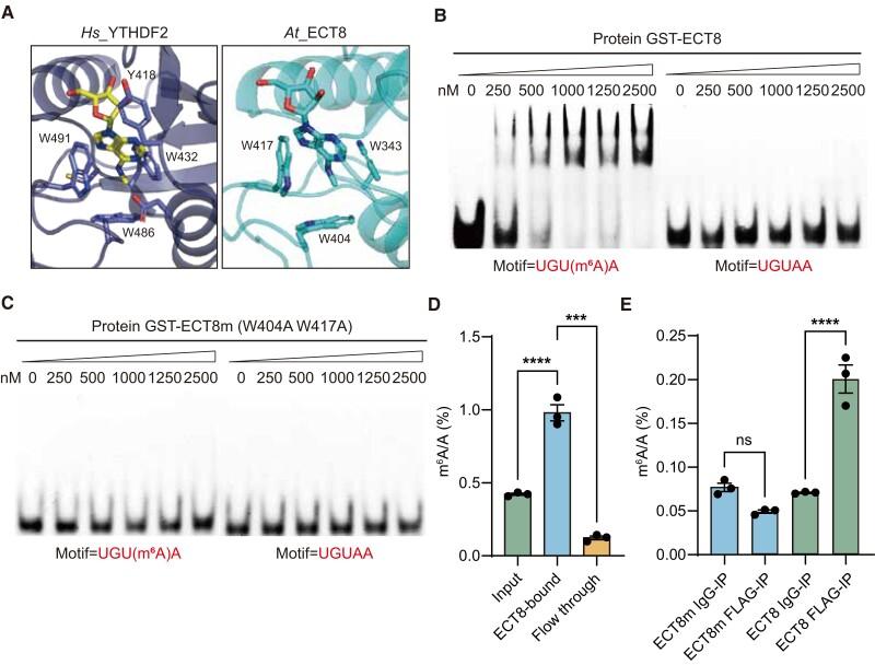
N 6-methyladenosine (m6A) is the most abundant mRNA modification and plays diverse roles in eukaryotes, including plants. It regulates various processes, including plant growth, development, and responses to external or internal stress responses. However, the mechanisms underlying how m6A is related to environmental stresses in both mammals and plants remain elusive. Here, we identified EVOLUTIONARILY CONSERVED C-TERMINAL REGION 8 (ECT8) as an m6A reader protein and showed that its m6A-binding capability is required for salt stress responses in Arabidopsis (Arabidopsis thaliana). ECT8 accelerates the degradation of its target transcripts through direct interaction with the decapping protein DECAPPING 5 within processing bodies. We observed a significant increase in the ECT8 expression level under various environmental stresses. Using salt stress as a representative stressor, we found that the transcript and protein levels of ECT8 rise in response to salt stress. The increased abundance of ECT8 protein results in the enhanced binding capability to m6A-modified mRNAs, thereby accelerating their degradation, especially those of negative regulators of salt stress responses. Our results demonstrated that ECT8 acts as an abiotic stress sensor, facilitating mRNA decay, which is vital for maintaining transcriptome homeostasis and enhancing stress tolerance in plants. Our findings not only advance the understanding of epitranscriptomic gene regulation but also offer potential applications for breeding more resilient crops in the face of rapidly changing environmental conditions.

摘要

N6-甲基腺苷(m6A)是最丰富的 mRNA 修饰物,在真核生物中发挥着多样化的作用,包括植物。它调节包括植物生长、发育和对外界或内部胁迫反应的各种过程。然而,m6A 如何与哺乳动物和植物中的环境胁迫相关的机制仍不清楚。在这里,我们鉴定了进化保守的 C 端结构域 8(ECT8)作为 m6A 读取蛋白,并表明其 m6A 结合能力对于拟南芥(Arabidopsis thaliana)的盐胁迫反应是必需的。ECT8 通过与加工体中的去帽蛋白 DECAPPING 5 直接相互作用,加速其靶转录物的降解。我们观察到 ECT8 在各种环境胁迫下的表达水平显著增加。使用盐胁迫作为代表性胁迫,我们发现 ECT8 的转录本和蛋白水平响应盐胁迫而上调。ECT8 蛋白丰度的增加导致其对 m6A 修饰的 mRNA 的结合能力增强,从而加速其降解,尤其是那些负调控盐胁迫反应的 mRNA。我们的结果表明,ECT8 作为一种非生物胁迫传感器,促进 mRNA 降解,这对于维持转录组平衡和增强植物的胁迫耐受性至关重要。我们的研究结果不仅提高了对表观转录组基因调控的认识,而且为在快速变化的环境条件下培育更具弹性的作物提供了潜在的应用。

https://cdn.ncbi.nlm.nih.gov/pmc/blobs/b3a5/11289641/19813671506d/koae149f1.jpg

文献AI研究员

20分钟写一篇综述,助力文献阅读效率提升50倍。

立即体验

用中文搜PubMed

大模型驱动的PubMed中文搜索引擎

马上搜索

文档翻译

学术文献翻译模型,支持多种主流文档格式。

立即体验