Suppr超能文献

经典单核细胞转录组特征揭示了多关节炎型幼年特发性关节炎中的促炎模块和异质性。

Transcriptomic signatures of classical monocytes reveal pro-inflammatory modules and heterogeneity in polyarticular juvenile idiopathic arthritis.

机构信息

Hospital das Clínicas, Faculdade de Medicina, Universidade de São Paulo (HCFMUSP), Sao Paulo, Brazil.

出版信息

Front Immunol. 2024 May 21;15:1400036. doi: 10.3389/fimmu.2024.1400036. eCollection 2024.

Abstract

INTRODUCTION

Polyarticular juvenile idiopathic arthritis (pJIA) is a childhood-onset autoimmune disease. Immune cells contribute to persistent inflammation observed in pJIA. Despite the crucial role of monocytes in arthritis, the precise involvement of classical monocytes in the pathogenesis of pJIA remains uncertain. Here, we aimed to uncover the transcriptomic patterns of classical monocytes in pJIA, focusing on their involvement in disease mechanism and heterogeneity.

METHODS

A total of 17 healthy subjects and 18 premenopausal women with pJIA according to ILAR criteria were included. Classical monocytes were isolated, and RNA sequencing was performed. Differential expression analysis was used to compare pJIA patients and healthy control group. Differentially expressed genes (DEGs) were identified, and gene set enrichment analysis (GSEA) was performed. Using unsupervised learning approach, patients were clustered in two groups based on their similarities at transcriptomic level. Subsequently, these clusters underwent a comparative analysis to reveal differences at the transcriptomic level.

RESULTS

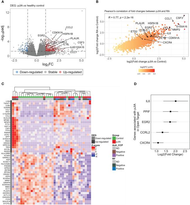
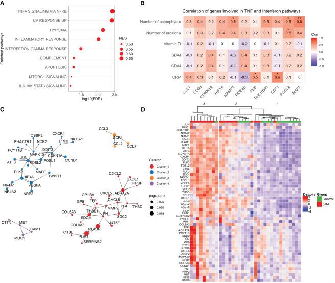
We identified 440 DEGs in pJIA patients of which 360 were upregulated and 80 downregulated. GSEA highlighted TNF-α and IFN-γ response. Importantly, this analysis not only detected genes targeted by pJIA therapy but also identified new modulators of immuno-inflammation. , , , , , and were pointed as drivers of chronic hyperinflammation. Unsupervised learning approach revealed two clusters within pJIA, each exhibiting varying inflammation levels.

CONCLUSION

These findings indicate the pivotal role of immuno-inflammation driven by classical monocytes in pJIA and reveals the existence of two subclusters within pJIA, regardless the positivity of rheumatoid factor and anti-CCP, paving the way to precision medicine.

摘要

简介

多关节型幼年特发性关节炎(pJIA)是一种儿童期起病的自身免疫性疾病。免疫细胞导致 pJIA 中观察到的持续炎症。尽管单核细胞在关节炎中起着至关重要的作用,但经典单核细胞在 pJIA 发病机制中的确切作用仍不确定。在这里,我们旨在揭示 pJIA 中经典单核细胞的转录组模式,重点研究它们在疾病机制和异质性中的作用。

方法

共纳入 17 名健康受试者和 18 名符合 ILAR 标准的绝经前 pJIA 女性。分离经典单核细胞并进行 RNA 测序。使用差异表达分析比较 pJIA 患者和健康对照组。鉴定差异表达基因(DEGs),并进行基因集富集分析(GSEA)。使用无监督学习方法,根据转录组水平的相似性将患者聚类为两组。随后,对这些聚类进行比较分析,以揭示转录组水平的差异。

结果

我们在 pJIA 患者中鉴定出 440 个 DEGs,其中 360 个上调,80 个下调。GSEA 突出了 TNF-α 和 IFN-γ 反应。重要的是,该分析不仅检测到 pJIA 治疗的靶基因,还鉴定了免疫炎症的新调节剂。 、 、 、 、 和 被指出是慢性过度炎症的驱动因素。无监督学习方法揭示了 pJIA 内的两个亚群,每个亚群表现出不同的炎症水平。

结论

这些发现表明经典单核细胞驱动的免疫炎症在 pJIA 中起着关键作用,并揭示了 pJIA 内存在两个亚群,无论类风湿因子和抗 CCP 是否阳性,为精准医学铺平了道路。

https://cdn.ncbi.nlm.nih.gov/pmc/blobs/8590/11148224/2b58accfbf02/fimmu-15-1400036-g001.jpg

文献AI研究员

20分钟写一篇综述,助力文献阅读效率提升50倍。

立即体验

用中文搜PubMed

大模型驱动的PubMed中文搜索引擎

马上搜索

文档翻译

学术文献翻译模型,支持多种主流文档格式。

立即体验