Suppr超能文献

cAMP/PKA 信号通路调控 TDP-43 的聚集和错误定位。

cAMP/PKA signaling regulates TDP-43 aggregation and mislocalization.

机构信息

Department of Cell Biology, Harvard Medical School, Boston, MA 02115.

Department of Pathology, Brigham and Women's Hospital, Harvard Medical School, Boston, MA 02115.

出版信息

Proc Natl Acad Sci U S A. 2024 Jun 11;121(24):e2400732121. doi: 10.1073/pnas.2400732121. Epub 2024 Jun 5.

Abstract

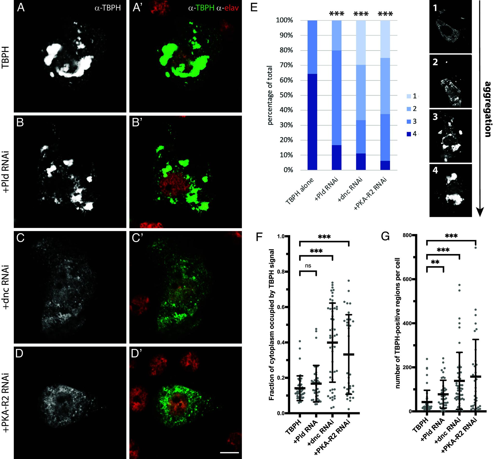
Cytoplasmic mislocalization and aggregation of TDP-43 protein are hallmarks of amyotrophic lateral sclerosis (ALS) and are observed in the vast majority of both familial and sporadic cases. How these two interconnected processes are regulated on a molecular level, however, remains enigmatic. Genome-wide screens for modifiers of the ALS-associated genes and have identified the phospholipase D (Pld) pathway as a key regulator of ALS-related phenotypes in the fruit fly [M. W. Kankel , Genetics , 747-766 (2020)]. Here, we report the results of our search for downstream targets of the enzymatic product of Pld, phosphatidic acid. We identify two conserved negative regulators of the cAMP/PKA signaling pathway, the phosphodiesterase and the inhibitory subunit , as modifiers of pathogenic phenotypes resulting from overexpression of the ortholog . We show that knockdown of either of these genes results in a mitigation of both TBPH aggregation and mislocalization in larval motor neuron cell bodies, as well as an amelioration of adult-onset motor defects and shortened lifespan induced by TBPH. We determine that PKA kinase activity is downstream of both TBPH and Pld and that overexpression of the PKA target CrebA can rescue TBPH mislocalization. These findings suggest a model whereby increasing cAMP/PKA signaling can ameliorate the molecular and functional effects of pathological TDP-43.

摘要

细胞质中 TDP-43 蛋白的错位和聚集是肌萎缩侧索硬化症(ALS)的特征,在绝大多数家族性和散发性病例中都观察到。然而,这些两个相互关联的过程如何在分子水平上受到调节仍然是个谜。针对与 ALS 相关基因和的全基因组筛选已经确定了磷脂酶 D(Pld)途径是果蝇中 ALS 相关表型的关键调节剂 [M. W. Kankel,遗传学,747-766(2020)]。在这里,我们报告了我们寻找 Pld 的酶产物磷酸脂酰肌醇的下游靶标的结果。我们确定了 cAMP/PKA 信号通路的两个保守负调节剂,磷酸二酯酶和抑制亚基,作为过度表达的同种型的致病性表型的修饰因子。我们表明,这两种基因中的任何一种的敲低都会导致 TBPH 聚集和在幼虫运动神经元细胞体中的错位的减轻,以及由 TBPH 诱导的成年发病运动缺陷和寿命缩短的改善。我们确定 PKA 激酶活性是 TBPH 和 Pld 的下游,并且 PKA 靶标 CrebA 的过表达可以挽救 TBPH 的错位。这些发现表明,增加 cAMP/PKA 信号可以改善病理性 TDP-43 的分子和功能影响的模型。

https://cdn.ncbi.nlm.nih.gov/pmc/blobs/2871/11181030/9bd91c8d825d/pnas.2400732121fig01.jpg

文献AI研究员

20分钟写一篇综述,助力文献阅读效率提升50倍。

立即体验

用中文搜PubMed

大模型驱动的PubMed中文搜索引擎

马上搜索

文档翻译

学术文献翻译模型,支持多种主流文档格式。

立即体验