Suppr超能文献

Toll样受体4信号激活域促进CAR-T细胞对实体瘤的功能。

Toll-like receptor 4 signaling activation domains promote CAR T cell function against solid tumors.

作者信息

Mikolič Veronika, Pantović-Žalig Jelica, Malenšek Špela, Sever Matjaž, Lainšček Duško, Jerala Roman

机构信息

Department of Hematology, University Medical Centre Ljubljana, 1000 Ljubljana, Slovenia.

Graduate School of Biomedicine, University of Ljubljana, 1000 Ljubljana, Slovenia.

出版信息

Mol Ther Oncol. 2024 May 14;32(2):200815. doi: 10.1016/j.omton.2024.200815. eCollection 2024 Jun 20.

Abstract

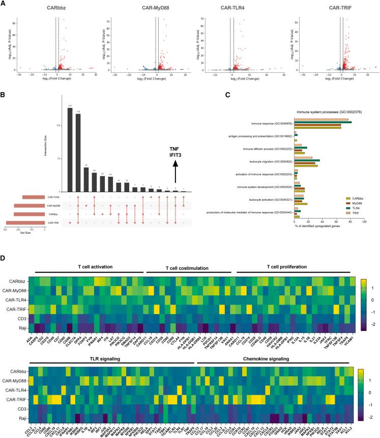
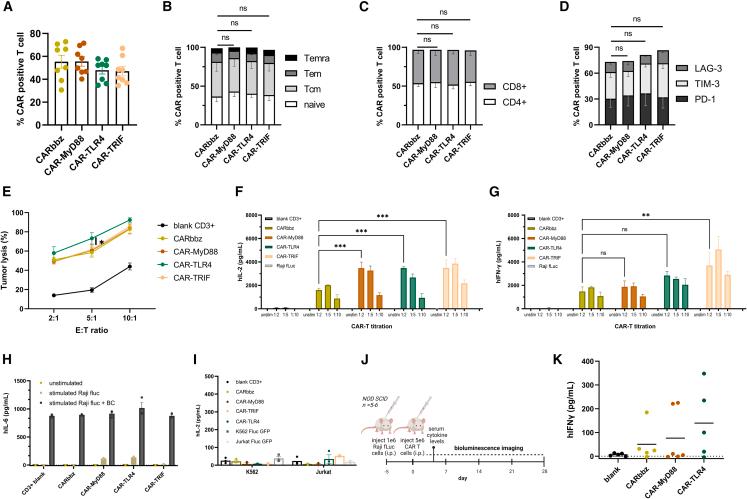
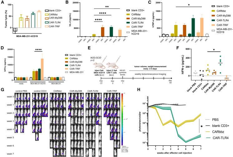
Chimeric antigen receptor (CAR) T cell therapy has emerged as a powerful therapeutic approach against a range of hematologic malignancies. While the incorporation of CD28 or 4-1BB costimulatory signaling domains into CARs revolutionized immune responses, there is an exciting prospect of further enhancing CAR functionality. Here, we investigated the design of CD19 CARs enriched with distinct Toll-like receptor 4 (TLR4), myeloid differentiation primary response 88 (MyD88), or Toll/IL-1 domain-containing adaptor-inducing interferon (IFN)-β (TRIF) costimulatory domains. Screening of various designs identified several candidates with no tonic activity but with increased CD19 target cell-dependent interleukin (IL)-2 production. Human T cells transduced with the selected CAR construct exhibited augmented hIL-2 and hIFN-γ induction and cytotoxicity when cocultured with CD19-positive lymphoma and solid-tumor cell lines. RNA sequencing (RNA-seq) analysis demonstrated the upregulation of some genes involved in the innate immune response and T cell activation and proliferation. In experiments on a xenogeneic solid-tumor mice model, MyD88 and TLR4 CAR T cells exhibited prolonged remission. This study demonstrates that the integration of a truncated TLR4 signaling costimulatory domain could provide immunotherapeutic potential against both hematologic malignancies and solid tumors.

摘要

嵌合抗原受体(CAR)T细胞疗法已成为一种针对多种血液系统恶性肿瘤的强大治疗方法。虽然将CD28或4-1BB共刺激信号域纳入CARs彻底改变了免疫反应,但进一步增强CAR功能仍有令人兴奋的前景。在此,我们研究了富含不同Toll样受体4(TLR4)、髓样分化初级反应88(MyD88)或含Toll/IL-1结构域的接头诱导干扰素(IFN)-β(TRIF)共刺激域的CD19 CARs的设计。对各种设计的筛选确定了几种无静息活性但CD19靶细胞依赖性白细胞介素(IL)-2产生增加的候选物。用选定的CAR构建体转导的人T细胞与CD19阳性淋巴瘤和实体瘤细胞系共培养时,表现出增强的hIL-2和hIFN-γ诱导以及细胞毒性。RNA测序(RNA-seq)分析表明,一些参与先天免疫反应以及T细胞活化和增殖的基因上调。在异种实体瘤小鼠模型实验中,MyD88和TLR4 CAR T细胞表现出延长的缓解期。这项研究表明,截短的TLR4信号共刺激域的整合可为血液系统恶性肿瘤和实体瘤提供免疫治疗潜力。

https://cdn.ncbi.nlm.nih.gov/pmc/blobs/e3b1/11152746/3dbaf37e351a/fx1.jpg

文献AI研究员

20分钟写一篇综述,助力文献阅读效率提升50倍。

立即体验

用中文搜PubMed

大模型驱动的PubMed中文搜索引擎

马上搜索

文档翻译

学术文献翻译模型,支持多种主流文档格式。

立即体验