Suppr超能文献

4EBP1 介导的 SLC7A11 蛋白合成抑制 MEK 抑制剂诱导的晚期卵巢癌中的铁死亡。

4EBP1-mediated SLC7A11 protein synthesis restrains ferroptosis triggered by MEK inhibitors in advanced ovarian cancer.

机构信息

State Key Laboratory of Oncology in South China, Guangdong Provincial Clinical Research Center for Cancer, Sun Yat-sen University Cancer Center, Guangzhou, China.

Cancer and Stem Cell Biology Program, Duke-NUS Medical School, Singapore.

出版信息

JCI Insight. 2024 Jun 6;9(14):e177857. doi: 10.1172/jci.insight.177857.

Abstract

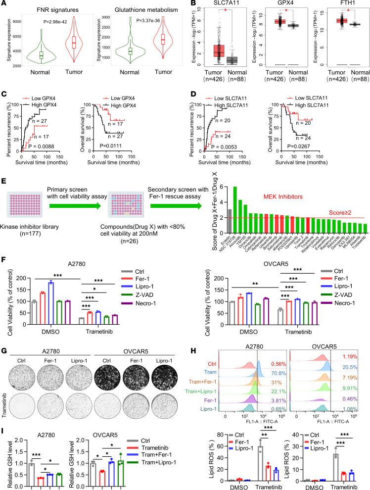
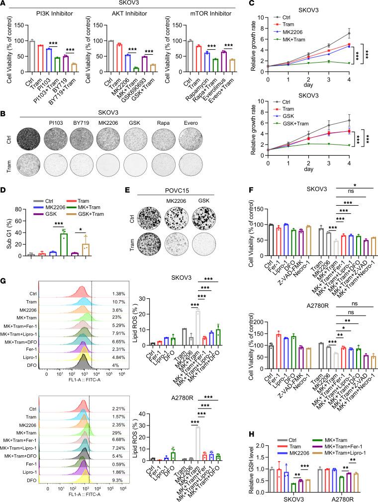
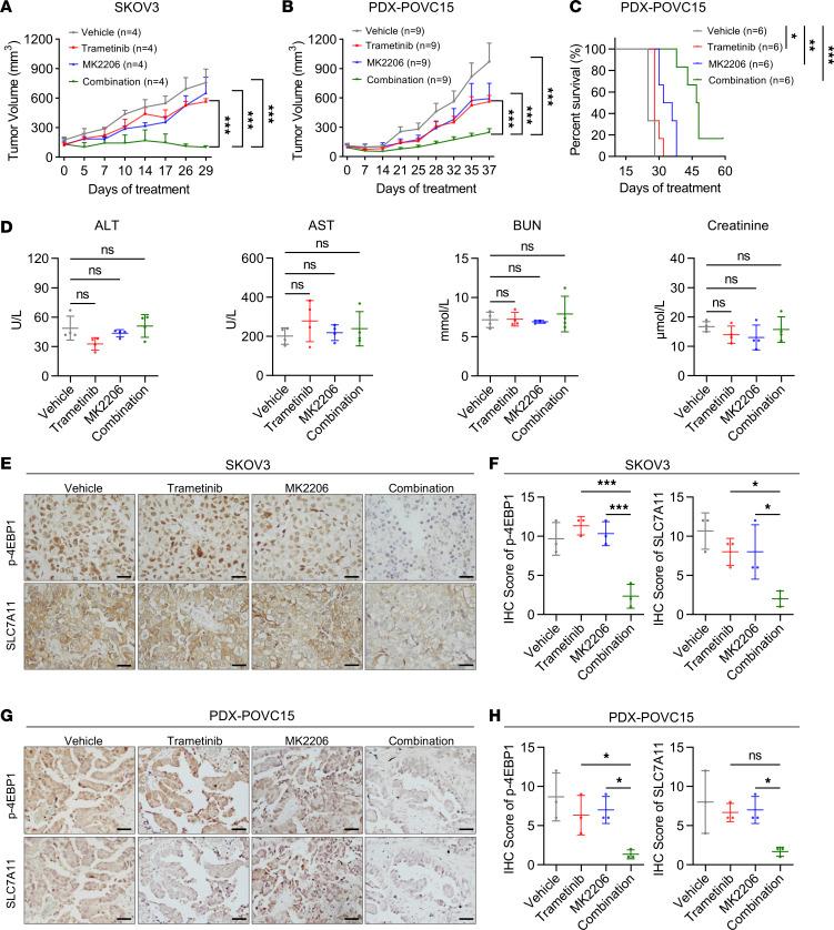
Loss of ferroptosis contributes to the development of human cancer, and restoration of ferroptosis has been demonstrated as a potential therapeutic strategy in cancer treatment. However, the mechanisms of how ferroptosis escape contributes to ovarian cancer (OV) development are not well elucidated. Here, we show that ferroptosis negative regulation signatures correlated with the tumorigenesis of OV and were associated with poor prognosis, suggesting that restoration of ferroptosis represents a potential therapeutic strategy in OV. High-throughput drug screening with a kinase inhibitor library identified MEK inhibitors as ferroptosis inducers in OV cells. We further demonstrated that MEK inhibitor-resistant OV cells were less vulnerable to trametinib-induced ferroptosis. Mechanistically, mTOR/eIF4E binding protein 1 (4EBP1) signaling promoted solute carrier family 7 member 11 (SLC7A11) protein synthesis, leading to ferroptosis inhibition in MEK inhibitor-resistant cells. Dual inhibition of MEK and mTOR/4EBP1 signaling restrained the protein synthesis of SLC7A11 via suppression of the mTOR/4EBP1 axis to reactivate ferroptosis in resistant cells. Together, these findings provide a promising therapeutic option for OV treatment through ferroptosis restoration by the combined inhibition of MEK and mTOR/4EBP1 pathways.

摘要

铁死亡的丧失有助于人类癌症的发展,并且已经证明恢复铁死亡是癌症治疗的一种潜在治疗策略。然而,铁死亡逃逸如何促进卵巢癌 (OV) 发展的机制尚不清楚。在这里,我们表明铁死亡负调控特征与 OV 的肿瘤发生相关,并与预后不良相关,这表明恢复铁死亡代表了 OV 的一种潜在治疗策略。使用激酶抑制剂文库进行高通量药物筛选,发现 MEK 抑制剂是 OV 细胞中的铁死亡诱导剂。我们进一步证明,MEK 抑制剂耐药的 OV 细胞对 trametinib 诱导的铁死亡的敏感性较低。在机制上,mTOR/eIF4E 结合蛋白 1 (4EBP1) 信号促进溶质载体家族 7 成员 11 (SLC7A11) 蛋白的合成,导致 MEK 抑制剂耐药细胞中的铁死亡抑制。MEK 和 mTOR/4EBP1 信号的双重抑制通过抑制 mTOR/4EBP1 轴来抑制 SLC7A11 的蛋白合成,从而在耐药细胞中重新激活铁死亡。总之,这些发现为通过联合抑制 MEK 和 mTOR/4EBP1 通路恢复铁死亡为 OV 治疗提供了一种有前景的治疗选择。

https://cdn.ncbi.nlm.nih.gov/pmc/blobs/b41b/11383183/b31eeef8c819/jciinsight-9-177857-g039.jpg

文献AI研究员

20分钟写一篇综述,助力文献阅读效率提升50倍。

立即体验

用中文搜PubMed

大模型驱动的PubMed中文搜索引擎

马上搜索

文档翻译

学术文献翻译模型,支持多种主流文档格式。

立即体验