Suppr超能文献

时间进程 swRNA-seq 揭示了一个层次化的基因调控网络,控制着创伤后的反应-修复-重塑。

Time-course swRNA-seq uncovers a hierarchical gene regulatory network in controlling the response-repair-remodeling after wounding.

机构信息

College of Life Sciences, TaiKang Center for Life and Medical Sciences, RNA Institute, Hubei Key Laboratory of Cell Homeostasis, Wuhan University, Wuhan, 430072, China.

Center for Stem Cell and Regenerative Medicine and Department of Cardiology of the Second Affiliated Hospital, Zhejiang University School of Medicine, Hangzhou, 310058, China.

出版信息

Commun Biol. 2024 Jun 6;7(1):694. doi: 10.1038/s42003-024-06352-w.

Abstract

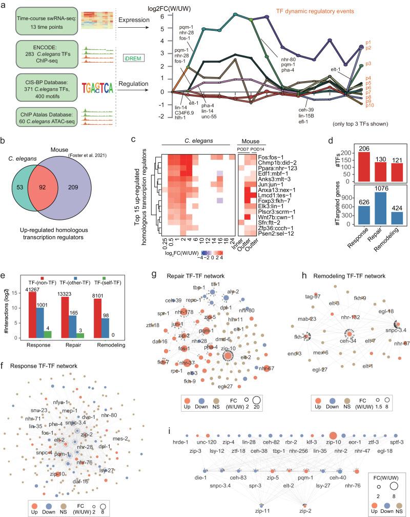
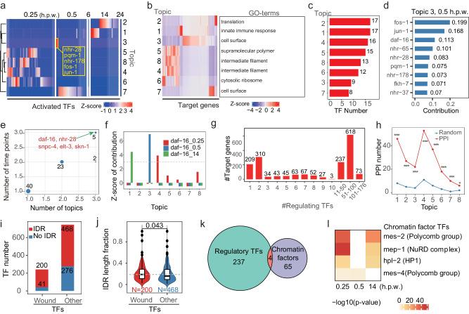
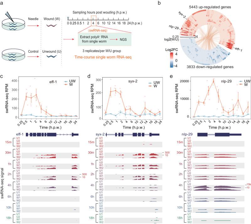
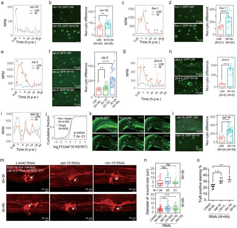
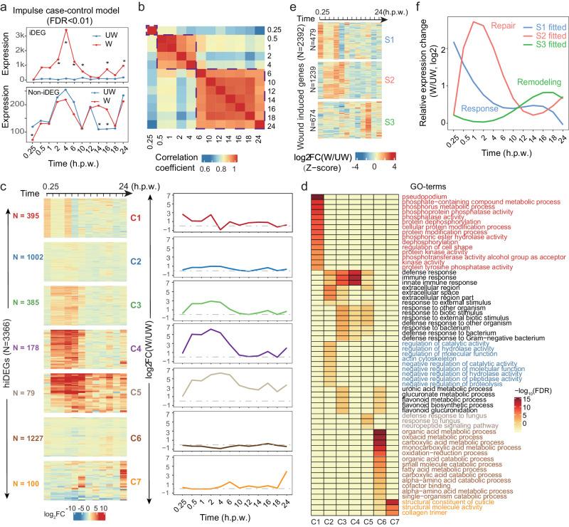
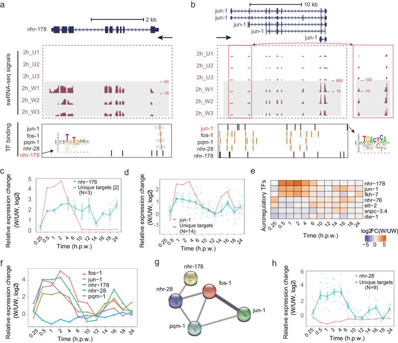
Wounding initiates intricate responses crucial for tissue repair and regeneration. Yet, the gene regulatory networks governing wound healing remain poorly understood. Here, employing single-worm RNA sequencing (swRNA-seq) across 12 time-points, we delineated a three-stage wound repair process in C. elegans: response, repair, and remodeling. Integrating diverse datasets, we constructed a dynamic regulatory network comprising 241 transcription regulators and their inferred targets. We identified potentially seven autoregulatory TFs and five cross-autoregulatory loops involving pqm-1 and jun-1. We revealed that TFs might interact with chromatin factors and form TF-TF combinatory modules via intrinsically disordered regions to enhance response robustness. We experimentally validated six regulators functioning in transcriptional and translocation-dependent manners. Notably, nhr-76, daf-16, nhr-84, and oef-1 are potentially required for efficient repair, while elt-2 may act as an inhibitor. These findings elucidate transcriptional responses and hierarchical regulatory networks during C. elegans wound repair, shedding light on mechanisms underlying tissue repair and regeneration.

摘要

创伤启动了复杂的反应,对于组织修复和再生至关重要。然而,调控伤口愈合的基因调控网络仍知之甚少。在这里,我们通过在 12 个时间点对单个蠕虫进行 RNA 测序(swRNA-seq),描绘了秀丽隐杆线虫伤口修复的三个阶段过程:反应、修复和重塑。整合不同的数据集,我们构建了一个动态调控网络,其中包含 241 个转录调控因子及其推断的靶标。我们确定了可能的七个自调控 TFs 和五个涉及 pqm-1 和 jun-1 的交叉自调控环。我们揭示了 TFs 可能与染色质因子相互作用,并通过内在无序区域形成 TF-TF 组合模块,以增强反应的鲁棒性。我们通过实验验证了六个以转录和易位依赖方式发挥作用的调控因子。值得注意的是,nhr-76、daf-16、nhr-84 和 oef-1 可能是有效修复所必需的,而 elt-2 可能是一种抑制剂。这些发现阐明了秀丽隐杆线虫伤口修复过程中的转录反应和层次化调控网络,为组织修复和再生的机制提供了线索。

https://cdn.ncbi.nlm.nih.gov/pmc/blobs/8fb2/11156874/b4dfb4d3af98/42003_2024_6352_Fig1_HTML.jpg

文献AI研究员

20分钟写一篇综述,助力文献阅读效率提升50倍。

立即体验

用中文搜PubMed

大模型驱动的PubMed中文搜索引擎

马上搜索

文档翻译

学术文献翻译模型,支持多种主流文档格式。

立即体验