Suppr超能文献

子痫前期与巨噬细胞相关分子网络的机制研究:来自多个数据集的生物信息学见解

Mechanistic study of pre-eclampsia and macrophage-associated molecular networks: bioinformatics insights from multiple datasets.

作者信息

Cao Jinfeng, Jiang Wenxin, Yin Zhe, Li Na, Tong Chao, Qi Hongbo

机构信息

Department of Obstetrics, The First Affiliated Hospital of Chongqing Medical University, Chongqing, China.

Chongqing Key Laboratory of Maternal and Fetal Medicine, Chongqing Medical University, Chongqing, China.

出版信息

Front Genet. 2024 May 23;15:1376971. doi: 10.3389/fgene.2024.1376971. eCollection 2024.

Abstract

BACKGROUND

Pre-eclampsia is a pregnancy-related disorder characterized by hypertension and proteinuria, severely affecting the health and quality of life of patients. However, the molecular mechanism of macrophages in pre-eclampsia is not well understood.

METHODS

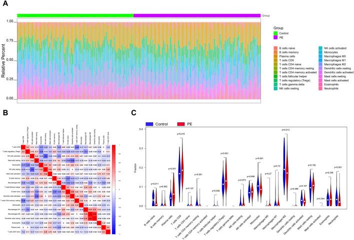
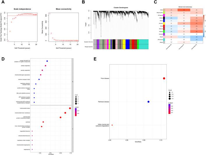
In this study, the key biomarkers during the development of pre-eclampsia were identified using bioinformatics analysis. The GSE75010 and GSE74341 datasets from the GEO database were obtained and merged for differential analysis. A weighted gene co-expression network analysis (WGCNA) was constructed based on macrophage content, and machine learning methods were employed to identify key genes. Immunoinfiltration analysis completed by the CIBERSORT method, R package "ClusterProfiler" to explore functional enrichment of these intersection genes, and potential drug predictions were conducted using the CMap database. Lastly, independent analysis of protein levels, localization, and quantitative analysis was performed on placental tissues collected from both preeclampsia patients and healthy control groups.

RESULTS

We identified 70 differentially expressed NETs genes and found 367 macrophage-related genes through WGCNA analysis. Machine learning identified three key genes: FNBP1L, NMUR1, and PP14571. These three key genes were significantly associated with immune cell content and enriched in multiple signaling pathways. Specifically, these genes were upregulated in PE patients. These findings establish the expression patterns of three key genes associated with M2 macrophage infiltration, providing potential targets for understanding the pathogenesis and treatment of PE. Additionally, CMap results suggested four potential drugs, including Ttnpb, Doxorubicin, Tyrphostin AG 825, and Tanespimycin, which may have the potential to reverse pre-eclampsia.

CONCLUSION

Studying the expression levels of three key genes in pre-eclampsia provides valuable insights into the prevention and treatment of this condition. We propose that these genes play a crucial role in regulating the maternal-fetal immune microenvironment in PE patients, and the pathways associated with these genes offer potential avenues for exploring the molecular mechanisms underlying preeclampsia and identifying therapeutic targets. Additionally, by utilizing the Connectivity Map database, we identified drug targets like Ttnpb, Doxorubicin, Tyrphostin AG 825, and Tanespimycin as potential clinical treatments for preeclampsia.

摘要

背景

子痫前期是一种与妊娠相关的疾病,其特征为高血压和蛋白尿,严重影响患者的健康和生活质量。然而,巨噬细胞在子痫前期中的分子机制尚不清楚。

方法

在本研究中,使用生物信息学分析确定子痫前期发展过程中的关键生物标志物。从基因表达综合数据库(GEO数据库)获取GSE75010和GSE74341数据集并合并进行差异分析。基于巨噬细胞含量构建加权基因共表达网络分析(WGCNA),并采用机器学习方法识别关键基因。通过CIBERSORT方法完成免疫浸润分析,使用R包“ClusterProfiler”探索这些交集基因的功能富集,并使用CMap数据库进行潜在药物预测。最后,对从子痫前期患者和健康对照组收集的胎盘组织进行蛋白质水平、定位的独立分析和定量分析。

结果

我们鉴定出70个差异表达的中性粒细胞胞外陷阱(NETs)基因,并通过WGCNA分析发现367个与巨噬细胞相关的基因。机器学习确定了三个关键基因:成纤维细胞生长因子结合蛋白1样蛋白(FNBP1L)、神经降压素受体1(NMUR1)和PP14571。这三个关键基因与免疫细胞含量显著相关,并在多个信号通路中富集。具体而言,这些基因在子痫前期患者中上调。这些发现确立了与M2巨噬细胞浸润相关的三个关键基因(FNBP1L、NMUR1和PP14571)的表达模式,为理解子痫前期的发病机制和治疗提供了潜在靶点。此外,CMap结果提示了四种潜在药物,包括替坦泊芬(Ttnpb)、多柔比星、酪氨酸磷酸化抑制剂AG 825和坦西莫司,它们可能具有逆转子痫前期的潜力。

结论

研究子痫前期中三个关键基因的表达水平为该疾病的预防和治疗提供了有价值的见解。我们认为这些基因在调节子痫前期患者的母胎免疫微环境中起关键作用,与这些基因相关的信号通路为探索子痫前期的分子机制和确定治疗靶点提供了潜在途径。此外,通过利用连通性图谱(Connectivity Map)数据库,我们确定了替坦泊芬、多柔比星、酪氨酸磷酸化抑制剂AG 825和坦西莫司等药物靶点作为子痫前期的潜在临床治疗方法。

https://cdn.ncbi.nlm.nih.gov/pmc/blobs/144f/11153808/3495916297c8/fgene-15-1376971-g001.jpg

文献AI研究员

20分钟写一篇综述,助力文献阅读效率提升50倍。

立即体验

用中文搜PubMed

大模型驱动的PubMed中文搜索引擎

马上搜索

文档翻译

学术文献翻译模型,支持多种主流文档格式。

立即体验