Suppr超能文献

听觉γ带同步增强痴呆患者的默认模式网络连接。

Auditory gamma-band entrainment enhances default mode network connectivity in dementia patients.

机构信息

Department of Electrical Engineering, Sharif University of Technology, Tehran, Iran.

Department of Geriatric Medicine, Ziaeian Hospital, Tehran University of Medical Sciences, Tehran, Iran.

出版信息

Sci Rep. 2024 Jun 7;14(1):13153. doi: 10.1038/s41598-024-63727-z.

Abstract

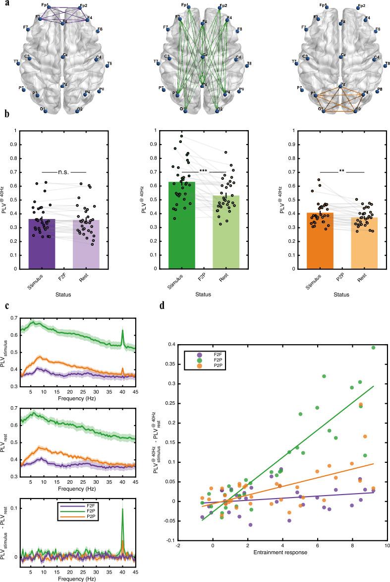
Dementia, and in particular Alzheimer's disease (AD), can be characterized by disrupted functional connectivity in the brain caused by beta-amyloid deposition in neural links. Non-pharmaceutical treatments for dementia have recently explored interventions involving the stimulation of neuronal populations in the gamma band. These interventions aim to restore brain network functionality by synchronizing rhythmic energy through various stimulation modalities. Entrainment, a newly proposed non-invasive sensory stimulation method, has shown promise in improving cognitive functions in dementia patients. This study investigates the effectiveness of entrainment in terms of promoting neural synchrony and spatial connectivity across the cortex. EEG signals were recorded during a 40 Hz auditory entrainment session conducted with a group of elderly participants with dementia. Phase locking value (PLV) between different intraregional and interregional sites was examined as an attribute of network synchronization, and connectivity of local and distant links were compared during the stimulation and rest trials. Our findings demonstrate enhanced neural synchrony between the frontal and parietal regions, which are key components of the brain's default mode network (DMN). The DMN operation is known to be impacted by dementia's progression, leading to reduced functional connectivity across the parieto-frontal pathways. Notably, entrainment alone significantly improves synchrony between these DMN components, suggesting its potential for restoring functional connectivity.

摘要

痴呆症,特别是阿尔茨海默病(AD),可以表现为神经连接中β-淀粉样蛋白沉积导致的大脑功能连接中断。最近,针对痴呆症的非药物治疗方法探索了涉及刺激伽马波段神经元群体的干预措施。这些干预措施旨在通过通过各种刺激模式同步节律能量来恢复大脑网络功能。调谐是一种新提出的非侵入性感觉刺激方法,已显示出在改善痴呆症患者认知功能方面的潜力。本研究调查了调谐在促进皮质内和皮质间的神经同步和空间连接方面的有效性。在一组患有痴呆症的老年参与者中进行了 40 Hz 听觉调谐会话,在此期间记录了 EEG 信号。相位锁定值(PLV)被用作网络同步的属性,比较了刺激和休息试验期间局部和远程连接的连通性。我们的研究结果表明,额叶和顶叶之间的神经同步性增强,额叶和顶叶是大脑默认模式网络(DMN)的关键组成部分。已知 DMN 的运作受到痴呆症进展的影响,导致顶-额通路的功能连接减少。值得注意的是,调谐本身可显著改善这些 DMN 成分之间的同步性,这表明其具有恢复功能连接的潜力。

https://cdn.ncbi.nlm.nih.gov/pmc/blobs/8dab/11161471/c409a067b2bc/41598_2024_63727_Fig1_HTML.jpg

文献AI研究员

20分钟写一篇综述,助力文献阅读效率提升50倍。

立即体验

用中文搜PubMed

大模型驱动的PubMed中文搜索引擎

马上搜索

文档翻译

学术文献翻译模型,支持多种主流文档格式。

立即体验