Suppr超能文献

评估连续种植条件下肾叶山蓼根际和内生真菌的生物多样性。

Assessing the biodiversity of rhizosphere and endophytic fungi in Knoxia valerianoides under continuous cropping conditions.

机构信息

College of Plant Protection, Yunnan Agricultural University, Kunming, 650201, China.

Institute of Medicinal Plant Cultivation, School of Chinese Materia Medica, Academy of Southern Medicine, Yunnan University of Chinese Medicine, Kunming, 650500, China.

出版信息

BMC Microbiol. 2024 Jun 7;24(1):195. doi: 10.1186/s12866-024-03357-7.

Abstract

BACKGROUND

Rhizosphere and endophytic fungi play important roles in plant health and crop productivity. However, their community dynamics during the continuous cropping of Knoxia valerianoides have rarely been reported. K. valerianoides is a perennial herb of the family Rubiaceae and has been used in herbal medicines for ages. Here, we used high-throughput sequencing technology Illumina MiSeq to study the structural and functional dynamics of the rhizosphere and endophytic fungi of K. valerianoides.

RESULTS

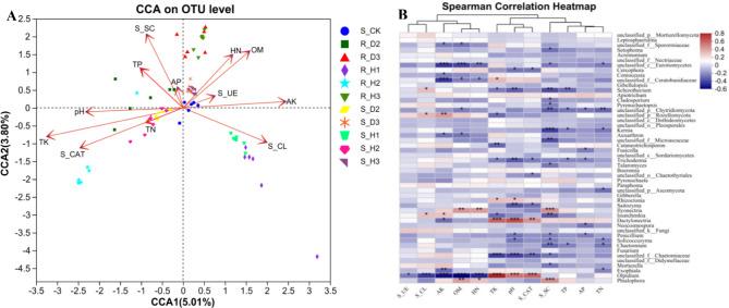
The findings indicate that continuous planting has led to an increase in the richness and diversity of rhizosphere fungi, while concomitantly resulting in a decrease in the richness and diversity of root fungi. The diversity of endophytic fungal communities in roots was lower than that of the rhizosphere fungi. Ascomycota and Basidiomycota were the dominant phyla detected during the continuous cropping of K. valerianoides. In addition, we found that root rot directly affected the structure and diversity of fungal communities in the rhizosphere and the roots of K. valerianoides. Consequently, both the rhizosphere and endophyte fungal communities of root rot-infected plants showed higher richness than the healthy plants. The relative abundance of Fusarium in two and three years old root rot-infected plants was significantly higher than the control, indicating that continuous planting negatively affected the health of K. valerianoides plants. Decision Curve Analysis showed that soil pH, organic matter (OM), available K, total K, soil sucrase (S_SC), soil catalase (S_CAT), and soil cellulase (S_CL) were significantly related (p < 0.05) to the fungal community dynamics.

CONCLUSIONS

The diversity of fungal species in the rhizosphere and root of K. valerianoides was reported for the first time. The fungal diversity of rhizosphere soil was higher than that of root endophytic fungi. The fungal diversity of root rot plants was higher than that of healthy plants. Soil pH, OM, available K, total K, S_CAT, S_SC, and S_CL were significantly related to the fungal diversity. The occurrence of root rot had an effect on the community structure and diversity of rhizosphere and root endophytic fungi.

摘要

背景

根际和内生真菌在植物健康和作物生产力方面发挥着重要作用。然而,它们在连续种植头花蓼过程中的群落动态却鲜有报道。头花蓼是茜草科蓼属多年生草本植物,自古在草药中被使用。在这里,我们使用高通量测序技术 Illumina MiSeq 来研究头花蓼根际和内生真菌的结构和功能动态。

结果

研究结果表明,连续种植导致根际真菌的丰富度和多样性增加,而同时导致根内生真菌的丰富度和多样性减少。根内生真菌群落的多样性低于根际真菌。子囊菌门和担子菌门是在头花蓼连续种植过程中检测到的主要门。此外,我们发现根腐病直接影响了头花蓼根际和根部真菌群落的结构和多样性。因此,根腐病感染植物的根际和内生真菌群落的丰富度均高于健康植物。在两年和三年的根腐病感染植物中,腐霉属的相对丰度明显高于对照,表明连续种植对头花蓼植物的健康产生了负面影响。决策曲线分析表明,土壤 pH 值、有机质(OM)、速效钾、总钾、土壤蔗糖酶(S_SC)、土壤过氧化氢酶(S_CAT)和土壤纤维素酶(S_CL)与真菌群落动态显著相关(p<0.05)。

结论

本研究首次报道了头花蓼根际和根内生真菌的物种多样性。根际土壤真菌多样性高于根内生真菌。根腐病植物的真菌多样性高于健康植物。土壤 pH 值、OM、速效钾、总钾、S_CAT、S_SC 和 S_CL 与真菌多样性显著相关。根腐病的发生对头花蓼根际和根内生真菌群落结构和多样性有影响。

https://cdn.ncbi.nlm.nih.gov/pmc/blobs/e05f/11157913/ec5f18f69d62/12866_2024_3357_Fig1_HTML.jpg

文献AI研究员

20分钟写一篇综述,助力文献阅读效率提升50倍。

立即体验

用中文搜PubMed

大模型驱动的PubMed中文搜索引擎

马上搜索

文档翻译

学术文献翻译模型,支持多种主流文档格式。

立即体验