Suppr超能文献

METTL3 通过 IGF2BP1 促进了骨肉瘤中 MCAM 的 N6-甲基腺苷修饰,从而促进了骨肉瘤的进展。

METTL3 promotes the progression of osteosarcoma through the N6-methyladenosine modification of MCAM via IGF2BP1.

机构信息

Department of Pediatric Surgery, The First Affiliated Hospital of Zhengzhou University, No. 1 Jianshe East Road, Zhengzhou, 450052, China.

Institute of Molecular Cancer Surgery, Henan Province Engineering Research Center, Zhengzhou University, Zhengzhou, 450052, China.

出版信息

Biol Direct. 2024 Jun 7;19(1):44. doi: 10.1186/s13062-024-00486-x.

Abstract

BACKGROUND

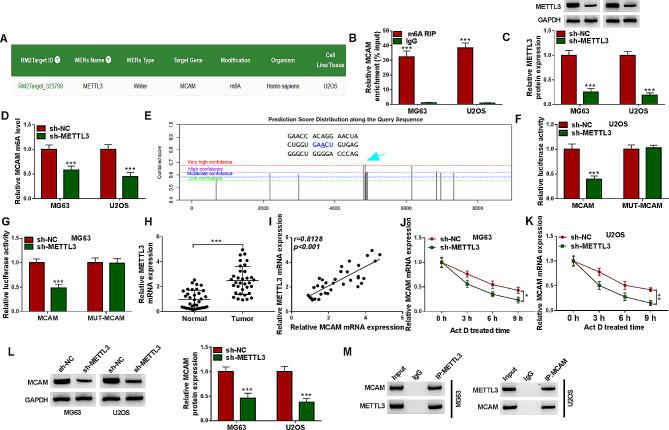
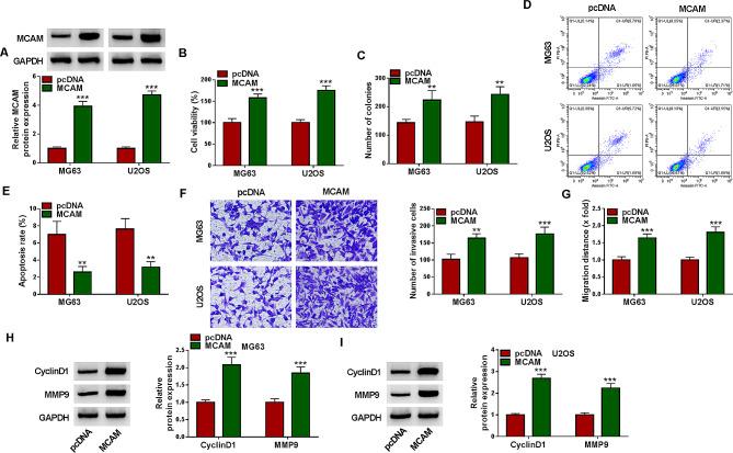
The molecular mechanisms of osteosarcoma (OS) are complex. In this study, we focused on the functions of melanoma cell adhesion molecule (MCAM), methyltransferase 3 (METTL3) and insulin like growth factor 2 mRNA binding protein 1 (IGF2BP1) in OS development.

METHODS

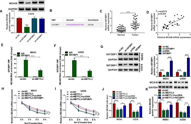
qRT-PCR assay and western blot assay were performed to determine mRNA and protein expression of MCAM, METTL3, IGF2BP1 and YY1. MTT assay and colony formation assay were conducted to assess cell proliferation. Cell apoptosis, invasion and migration were evaluated by flow cytometry analysis, transwell assay and wound-healing assay, respectively. Methylated RNA Immunoprecipitation (MeRIP), dual-luciferase reporter, Co-IP, RIP and ChIP assays were performed to analyze the relationships of MCAM, METTL3, IGF2BP1 and YY1. The functions of METTL3 and MCAM in tumor growth were explored through in vivo experiments.

RESULTS

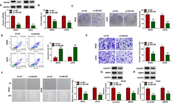
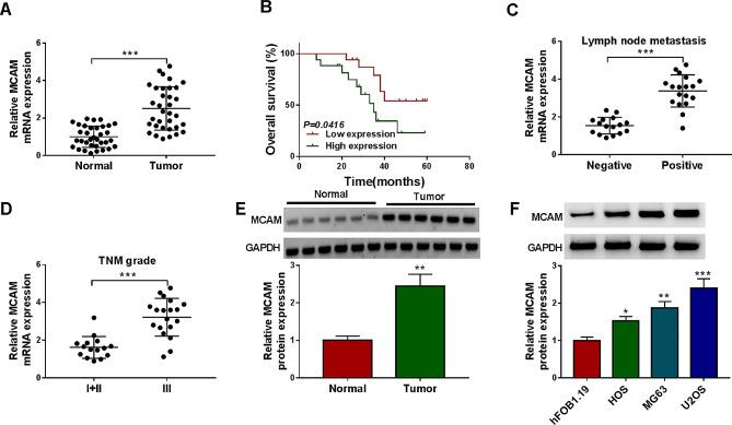
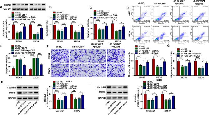
MCAM was upregulated in OS, and MCAM overexpression promoted OS cell growth, invasion and migration and inhibited apoptosis. METTL3 and IGF2BP1 were demonstrated to mediate the m6A methylation of MCAM. Functionally, METTL3 or IGF2BP1 silencing inhibited OS cell progression, while MCAM overexpression ameliorated the effects. Transcription factor YY1 promoted the transcription level of METTL3 and regulated METTL3 expression in OS cells. Additionally, METTL3 deficiency suppressed tumor growth in vivo, while MCAM overexpression abated the effect.

CONCLUSION

YY1/METTL3/IGF2BP1/MCAM axis aggravated OS development, which might provide novel therapy targets for OS.

摘要

背景

骨肉瘤(OS)的分子机制很复杂。在这项研究中,我们专注于黑色素瘤细胞黏附分子(MCAM)、甲基转移酶 3(METTL3)和胰岛素样生长因子 2 mRNA 结合蛋白 1(IGF2BP1)在 OS 发展中的作用。

方法

通过 qRT-PCR 检测和 Western blot 检测,确定 MCAM、METTL3、IGF2BP1 和 YY1 的 mRNA 和蛋白表达。通过 MTT 检测和集落形成实验评估细胞增殖。通过流式细胞术分析、Transwell 实验和划痕愈合实验评估细胞凋亡、侵袭和迁移。采用甲基化 RNA 免疫沉淀(MeRIP)、双荧光素酶报告基因、Co-IP、RIP 和 ChIP 实验分析 MCAM、METTL3、IGF2BP1 和 YY1 之间的关系。通过体内实验探讨 METTL3 和 MCAM 在肿瘤生长中的功能。

结果

MCAM 在 OS 中上调,MCAM 过表达促进 OS 细胞生长、侵袭和迁移,抑制凋亡。METTL3 和 IGF2BP1 被证实介导 MCAM 的 m6A 甲基化。功能上,沉默 METTL3 或 IGF2BP1 抑制 OS 细胞进展,而过表达 MCAM 则改善了这种情况。转录因子 YY1 促进 METTL3 的转录水平,并调节 OS 细胞中 METTL3 的表达。此外,METTL3 缺失抑制体内肿瘤生长,而过表达 MCAM 则减轻了这种作用。

结论

YY1/METTL3/IGF2BP1/MCAM 轴加剧了 OS 的发展,为 OS 提供了新的治疗靶点。

https://cdn.ncbi.nlm.nih.gov/pmc/blobs/c110/11157866/b9856e10b2e3/13062_2024_486_Fig1_HTML.jpg

文献AI研究员

20分钟写一篇综述,助力文献阅读效率提升50倍。

立即体验

用中文搜PubMed

大模型驱动的PubMed中文搜索引擎

马上搜索

文档翻译

学术文献翻译模型,支持多种主流文档格式。

立即体验