Suppr超能文献

miR7125-MdARF1 模块通过响应水杨酸信号促进木质素合成来增强苹果对胶孢炭疽菌的抗性。

The miR7125-MdARF1 module enhances the resistance of apple to Colletotrichum gloeosporioides by promoting lignin synthesis in response to salicylic acid signalling.

机构信息

College of Horticulture, Shenyang Agricultural University, Shenyang, China.

State Key Laboratory of Vegetable Biobreeding, Institute of Vegetables and Flowers, Chinese Academy of Agricultural Sciences, Beijing, China.

出版信息

Plant Biotechnol J. 2024 Oct;22(10):2741-2755. doi: 10.1111/pbi.14401. Epub 2024 Jun 9.

Abstract

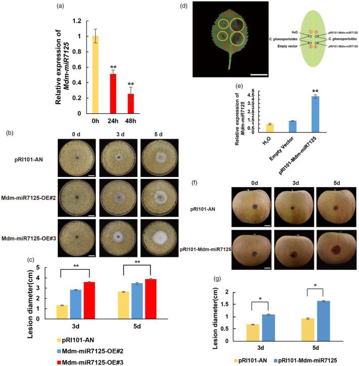
Apple is an important cash crop in China, and it is susceptible to fungal infections that have deleterious effects on its yield. Apple bitter rot caused by Colletorichum gloeosporioides is one of the most severe fungal diseases of apple. Salicylic acid (SA) is a key signalling molecule in the plant disease resistance signalling pathways. Lignin synthesis also plays a key role in conferring disease resistance. However, few studies have clarified the relationship between the SA disease resistance signalling pathway and the lignin disease resistance pathway in apple. MdMYB46 has previously been shown to promote lignin accumulation in apple and enhance salt and osmotic stress tolerance. Here, we investigated the relationship between MdMYB46 and biological stress; we found that MdMYB46 overexpression enhances the resistance of apple to C. gloeosporioides. We also identified MdARF1, a transcription factor upstream of MdMYB46, via yeast library screening and determined that MdARF1 was regulated by miR7125 through psRNATarget prediction. This regulatory relationship was confirmed through LUC and qRT-PCR experiments, demonstrating that miR7125 negatively regulates MdARF1. Analysis of the miR7125 promoter revealed that miR7125 responds to SA signals. The accumulation of SA level will result in the decrease of miR7125 expression level. In sum, the results of our study provide novel insights into the molecular mechanisms underlying the resistance of apple to C. gloeosporioides and reveal a new pathway that enhances lignin accumulation in apple in response to SA signals. These findings provide valuable information for future studies aimed at breeding apple for disease resistance.

摘要

苹果是中国的重要经济作物,容易受到真菌感染,从而对其产量产生不利影响。由胶孢炭疽菌引起的苹果炭疽病是苹果最严重的真菌病害之一。水杨酸(SA)是植物抗病信号通路中的关键信号分子。木质素合成也在赋予抗病性方面发挥着关键作用。然而,很少有研究阐明苹果中 SA 抗病信号通路与木质素抗病途径之间的关系。先前已经表明 MdMYB46 促进苹果中的木质素积累,并增强盐和渗透胁迫耐受性。在这里,我们研究了 MdMYB46 与生物胁迫之间的关系;我们发现 MdMYB46 的过表达增强了苹果对胶孢炭疽菌的抗性。我们还通过酵母文库筛选鉴定了 MdMYB46 的上游转录因子 MdARF1,并通过 psRNATarget 预测确定 MdARF1 受 miR7125 的调控。通过 LUC 和 qRT-PCR 实验证实了这种调控关系,表明 miR7125 负调控 MdARF1。对 miR7125 启动子的分析表明,miR7125 对 SA 信号有响应。SA 水平的积累会导致 miR7125 表达水平降低。总之,我们的研究结果为苹果对胶孢炭疽菌抗性的分子机制提供了新的见解,并揭示了一条新的途径,该途径通过 SA 信号增强苹果中的木质素积累。这些发现为未来旨在培育抗病苹果的研究提供了有价值的信息。

https://cdn.ncbi.nlm.nih.gov/pmc/blobs/0a81/11536455/8d51cc8b78a7/PBI-22-2741-g007.jpg

文献AI研究员

20分钟写一篇综述,助力文献阅读效率提升50倍。

立即体验

用中文搜PubMed

大模型驱动的PubMed中文搜索引擎

马上搜索

文档翻译

学术文献翻译模型,支持多种主流文档格式。

立即体验