Suppr超能文献

特定部位和性别的长时程增强现象对日常记忆的贡献。

Contributions of site- and sex-specific LTPs to everyday memory.

机构信息

Department of Anatomy and Neurobiology, University of California at Irvine , Irvine, CA 92697, USA.

Department of Neurobiology and Behavior, University of California at Irvine , Irvine, CA 92697, USA.

出版信息

Philos Trans R Soc Lond B Biol Sci. 2024 Jul 29;379(1906):20230223. doi: 10.1098/rstb.2023.0223. Epub 2024 Jun 10.

Abstract

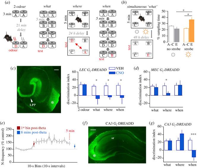
Commentaries about long-term potentiation (LTP) generally proceed with an implicit assumption that largely the same physiological effect is sampled across different experiments. However, this is clearly not the case. We illustrate the point by comparing LTP in the CA3 projections to CA1 with the different forms of potentiation in the dentate gyrus. These studies lead to the hypothesis that specialized properties of CA1-LTP are adaptations for encoding unsupervised learning and episodic memory, whereas the dentate gyrus variants subserve learning that requires multiple trials and separation of overlapping bodies of information. Recent work has added sex as a second and somewhat surprising dimension along which LTP is also differentiated. Triggering events for CA1-LTP differ between the sexes and the adult induction threshold is significantly higher in females; these findings help explain why males have an advantage in spatial learning. Remarkably, the converse is true before puberty: Females have the lower LTP threshold and are better at spatial memory problems. A mechanism has been identified for the loss-of-function in females but not for the gain-of-function in males. We propose that the many and disparate demands of natural environments, with different processing requirements across ages and between sexes, led to the emergence of multiple LTPs. This article is part of a discussion meeting issue 'Long-term potentiation: 50 years on'.

摘要

关于长时程增强(LTP)的评论通常都隐含着这样一个假设,即在不同的实验中,基本上都是在检测相同的生理效应。然而,事实显然并非如此。我们通过比较 CA3 投射到 CA1 的 LTP 与齿状回中不同形式的增强作用来说明这一点。这些研究导致了一个假设,即 CA1-LTP 的特殊特性是为编码无监督学习和情景记忆而适应的,而齿状回变体则用于需要多次试验和分离重叠信息的学习。最近的研究工作增加了性别作为 LTP 分化的第二个维度,这有点令人惊讶。CA1-LTP 的触发事件在性别之间存在差异,成年诱导阈值在女性中显著升高;这些发现有助于解释为什么男性在空间学习方面具有优势。值得注意的是,在青春期之前情况正好相反:女性具有较低的 LTP 阈值,并且在空间记忆问题上表现更好。已经确定了女性功能丧失的机制,但男性功能获得的机制尚不清楚。我们提出,自然环境的多种不同需求,包括不同年龄段和性别之间的不同处理要求,导致了多种 LTP 的出现。本文是关于“长时程增强:50 年进展”的讨论专题的一部分。

https://cdn.ncbi.nlm.nih.gov/pmc/blobs/1f74/11343211/0ce749b5017b/rstb.2023.0223.f001.jpg

文献AI研究员

20分钟写一篇综述,助力文献阅读效率提升50倍。

立即体验

用中文搜PubMed

大模型驱动的PubMed中文搜索引擎

马上搜索

文档翻译

学术文献翻译模型,支持多种主流文档格式。

立即体验