Suppr超能文献

糖皮质激素诱导亮氨酸拉链蛋白在巨噬细胞中的免疫调节作用:增强吞噬作用、防止细胞焦亡和改变线粒体功能。

Immunomodulation by glucocorticoid-induced leucine zipper in macrophages: enhanced phagocytosis, protection from pyroptosis, and altered mitochondrial function.

机构信息

Department of Pharmacy, Pharmaceutical Biology, Saarland University, Saarbrücken, Germany.

Department of Genetics, Saarland University, Saarbrücken, Germany.

出版信息

Front Immunol. 2024 May 23;15:1396827. doi: 10.3389/fimmu.2024.1396827. eCollection 2024.

Abstract

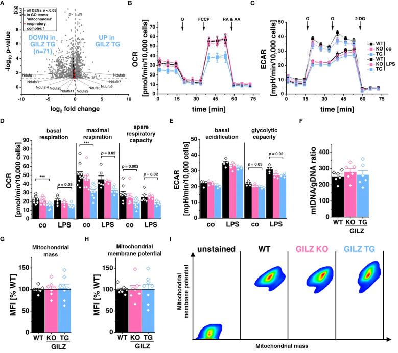
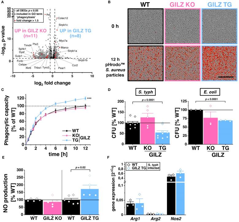
Glucocorticoids, which have long served as fundamental therapeutics for diverse inflammatory conditions, are still widely used, despite associated side effects limiting their long-term use. Among their key mediators is glucocorticoid-induced leucine zipper (GILZ), recognized for its anti-inflammatory and immunosuppressive properties. Here, we explore the immunomodulatory effects of GILZ in macrophages through transcriptomic analysis and functional assays. Bulk RNA sequencing of GILZ knockout and GILZ-overexpressing macrophages revealed significant alterations in gene expression profiles, particularly impacting pathways associated with the inflammatory response, phagocytosis, cell death, mitochondrial function, and extracellular structure organization activity. GILZ-overexpression enhances phagocytic and antibacterial activity against and , potentially mediated by increased nitric oxide production. In addition, GILZ protects macrophages from pyroptotic cell death, as indicated by a reduced production of reactive oxygen species (ROS) in GILZ transgenic macrophages. In contrast, GILZ KO macrophages produced more ROS, suggesting a regulatory role of GILZ in ROS-dependent pathways. Additionally, GILZ overexpression leads to decreased mitochondrial respiration and heightened matrix metalloproteinase activity, suggesting its involvement in tissue remodeling processes. These findings underscore the multifaceted role of GILZ in modulating macrophage functions and its potential as a therapeutic target for inflammatory disorders, offering insights into the development of novel therapeutic strategies aimed at optimizing the benefits of glucocorticoid therapy while minimizing adverse effects.

摘要

糖皮质激素长期以来一直是治疗各种炎症性疾病的基础疗法,尽管其相关副作用限制了其长期使用,但仍被广泛应用。其中的关键介质是糖皮质激素诱导的亮氨酸拉链(GILZ),因其具有抗炎和免疫抑制特性而受到认可。在这里,我们通过转录组分析和功能测定来研究 GILZ 在巨噬细胞中的免疫调节作用。GILZ 敲除和过表达巨噬细胞的批量 RNA 测序揭示了基因表达谱的显著变化,特别是影响与炎症反应、吞噬作用、细胞死亡、线粒体功能和细胞外结构组织活性相关的途径。GILZ 过表达增强了对 和 的吞噬和抗菌活性,可能是通过增加一氧化氮的产生来介导的。此外,GILZ 保护巨噬细胞免受细胞焦亡,因为 GILZ 转基因巨噬细胞中活性氧(ROS)的产生减少。相比之下,GILZ KO 巨噬细胞产生更多的 ROS,表明 GILZ 在 ROS 依赖途径中起调节作用。此外,GILZ 过表达导致线粒体呼吸减少和基质金属蛋白酶活性增强,表明其参与组织重塑过程。这些发现强调了 GILZ 在调节巨噬细胞功能方面的多方面作用及其作为炎症性疾病治疗靶点的潜力,为开发旨在优化糖皮质激素治疗益处同时最小化不良反应的新型治疗策略提供了思路。

https://cdn.ncbi.nlm.nih.gov/pmc/blobs/ca83/11157436/318987f9963a/fimmu-15-1396827-g001.jpg

文献AI研究员

20分钟写一篇综述,助力文献阅读效率提升50倍。

立即体验

用中文搜PubMed

大模型驱动的PubMed中文搜索引擎

马上搜索

文档翻译

学术文献翻译模型,支持多种主流文档格式。

立即体验