Suppr超能文献

干细胞衍生的细胞外囊泡在阿尔茨海默病、帕金森病和中风的治疗干预中的作用。

Stem cell-derived extracellular vesicles in the therapeutic intervention of Alzheimer's Disease, Parkinson's Disease, and stroke.

机构信息

National Vaccine Serum Institute (NVSI), China National Biotech Group (CNBG), Sinopharm Group, No. 38 Jing Hai Second Road, Beijing 101111, China.

Capital Medical University, 10 Xitoutiao, Youanmenwai Street, Beijing 100069, China.

出版信息

Theranostics. 2024 May 27;14(8):3358-3384. doi: 10.7150/thno.95953. eCollection 2024.

Abstract

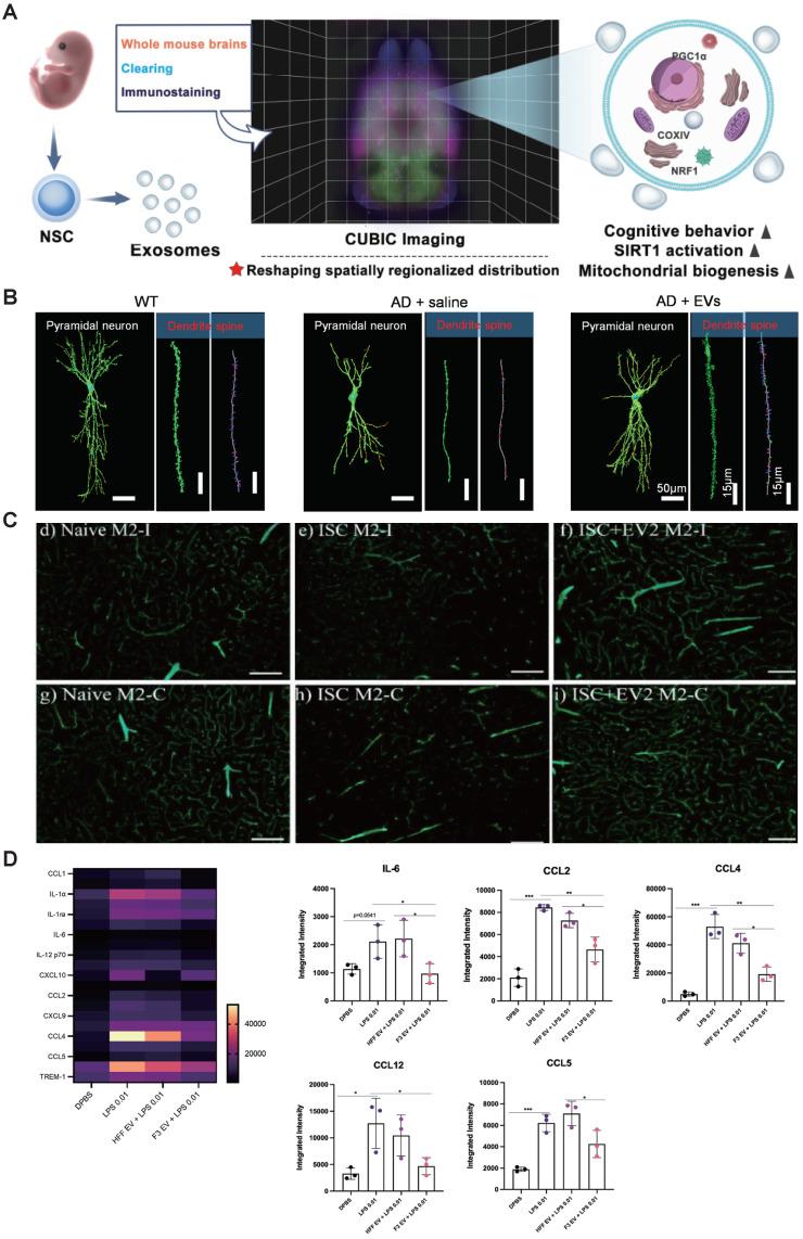
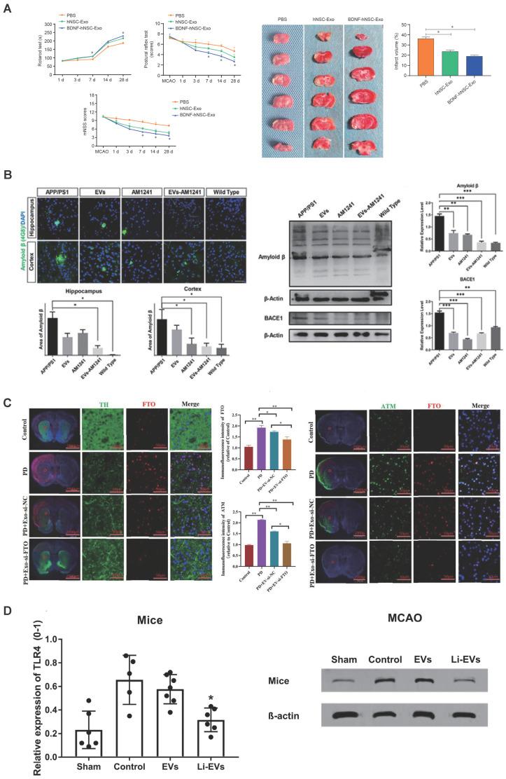
With the increase in the aging population, the occurrence of neurological disorders is rising. Recently, stem cell therapy has garnered attention due to its convenient sourcing, minimal invasiveness, and capacity for directed differentiation. However, there are some disadvantages, such as poor quality control, safety assessments, and ethical and logistical issues. Consequently, scientists have started to shift their attention from stem cells to extracellular vesicles due to their similar structures and properties. Beyond these parallels, extracellular vesicles can enhance biocompatibility, facilitate easy traversal of barriers, and minimize side effects. Furthermore, stem cell-derived extracellular vesicles can be engineered to load drugs and modify surfaces to enhance treatment outcomes. In this review, we summarize the functions of native stem cell-derived extracellular vesicles, subsequently review the strategies for the engineering of stem cell-derived extracellular vesicles and their applications in Alzheimer's disease, Parkinson's disease, and stroke, and discuss the challenges and solutions associated with the clinical translation of stem cell-derived extracellular vesicles.

摘要

随着人口老龄化的增加,神经紊乱的发生正在上升。最近,由于干细胞来源方便、微创和定向分化能力,干细胞治疗受到了关注。然而,也存在一些缺点,如质量控制、安全性评估以及伦理和后勤问题。因此,由于结构和性质相似,科学家们开始将注意力从干细胞转移到细胞外囊泡上。除了这些相似之处之外,细胞外囊泡可以增强生物相容性、便于穿越障碍和最小化副作用。此外,还可以对干细胞衍生的细胞外囊泡进行工程设计以加载药物并修饰表面,从而增强治疗效果。在这篇综述中,我们总结了天然干细胞衍生的细胞外囊泡的功能,随后综述了干细胞衍生的细胞外囊泡的工程化策略及其在阿尔茨海默病、帕金森病和中风中的应用,并讨论了与干细胞衍生的细胞外囊泡临床转化相关的挑战和解决方案。

https://cdn.ncbi.nlm.nih.gov/pmc/blobs/319f/11155406/29d398307993/thnov14p3358g001.jpg

文献AI研究员

20分钟写一篇综述,助力文献阅读效率提升50倍。

立即体验

用中文搜PubMed

大模型驱动的PubMed中文搜索引擎

马上搜索

文档翻译

学术文献翻译模型,支持多种主流文档格式。

立即体验