Suppr超能文献

明确的海藻酸盐寡糖可改善痛风性关节炎小鼠模型的关节疼痛和炎症。

Well-defined alginate oligosaccharides ameliorate joint pain and inflammation in a mouse model of gouty arthritis.

机构信息

Department of Neurobiology and Acupuncture Research, The Third Clinical Medical College, Key Laboratory of Acupuncture and Neurology of Zhejiang Province, Zhejiang Chinese Medical University, Hangzhou, China.

Fang Zongxi Center, MoE Key Laboratory of Marine Genetics and Breeding, College of Marine Life Sciences, Ocean University of China, Qingdao, China.

出版信息

Theranostics. 2024 May 19;14(8):3082-3103. doi: 10.7150/thno.95611. eCollection 2024.

Abstract

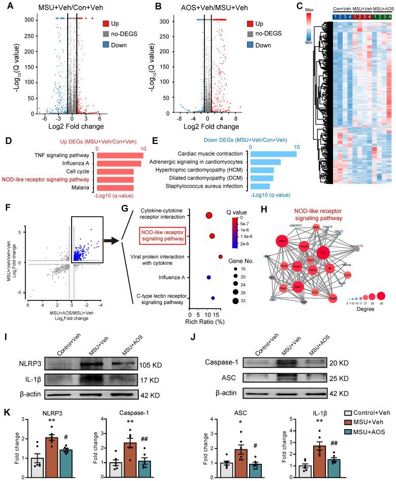
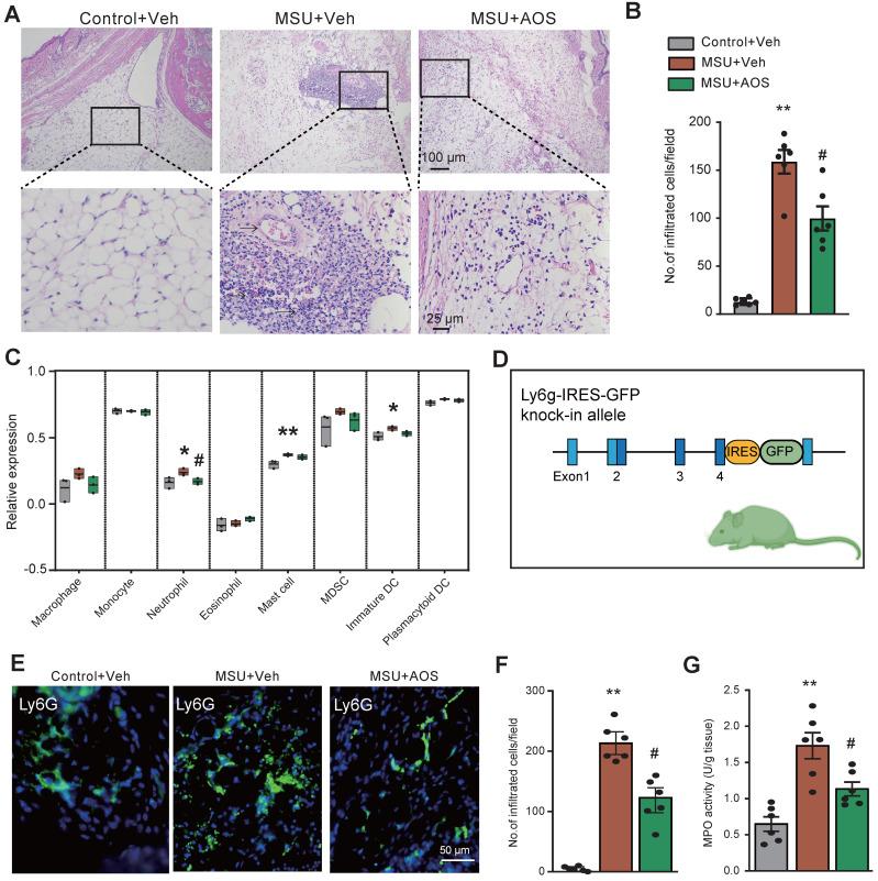
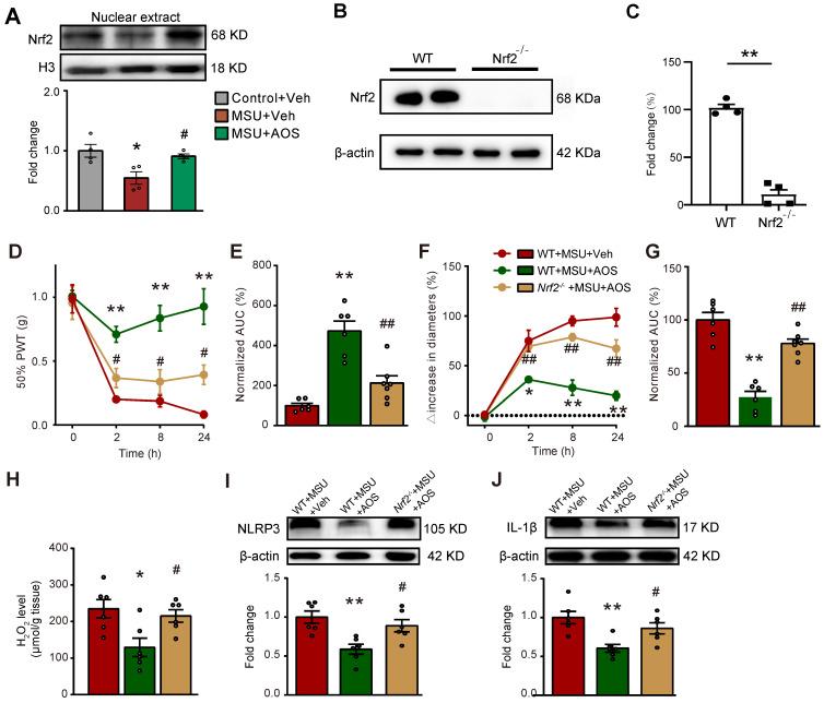
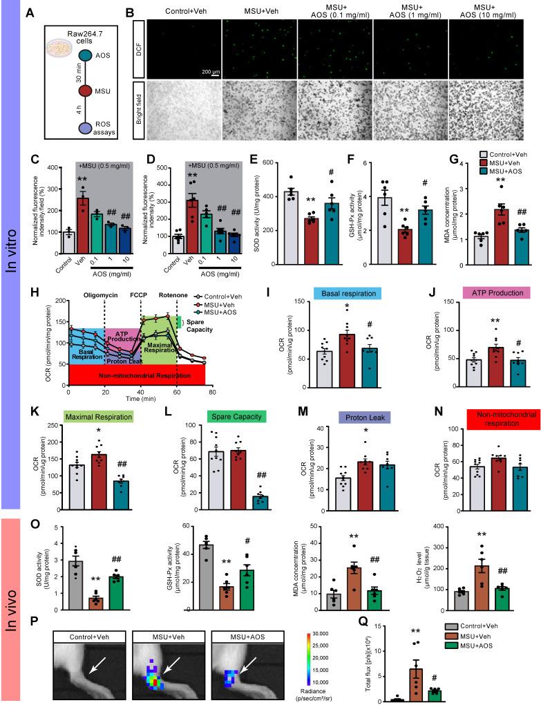
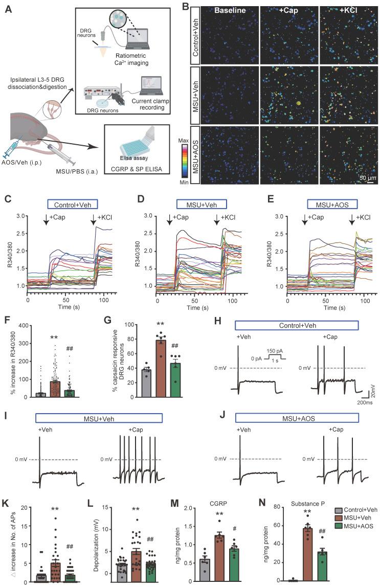
Gouty arthritis causes severe pain and inflammation. Alginate oligosaccharides (AOSs) are natural products derived from alginate and have anti-inflammatory properties. We explored the potential effects of AOSs with different degrees of polymerization (Dp) on gouty arthritis and associated mechanisms. We established a mouse model of gouty arthritis by injecting monosodium urate (MSU) into ankle joint. Nocifensive behavior, gait and ankle swelling were used to study AOS's effects. Biochemical assays, imaging, live cell Ca imaging, electrophysiology, RNA-sequencing, etc. were used for mechanism exploration. AOS2 (Dp=2), AOS3 (Dp=3) and AOS4 (Dp=4) all inhibited ankle swelling, whereas AOS2&3 produced the most obvious analgesia on model mice. AOS3, which was picked for further evaluation, produced dose-dependent ameliorative effects on model mice. AOS3 reversed gait impairments but did not alter locomotor activity. AOS3 inhibited NLRP3 inflammasome activation and inflammatory cytokine up-regulation in ankle joint. AOS3 ameliorated MSU-induced oxidative stress and reactive oxygen species (ROS) production both and and reversed the impaired mitochondrial bioenergetics. AOS3 activated the Nrf2 pathway and promoted Nrf2 disassociation from Keap1-bound complex and Nrf2 nuclear translocation, thus facilitating antioxidant gene expression via Nrf2-dependent mechanism. gene deficiency abolished AOS3's ameliorative effects on pain, inflammation and oxidative stress in ankle joints of model mice. AOS3 reduced TRPV1 functional enhancement in DRG neurons and constrained neuroactive peptide release. AOS3 ameliorates gouty arthritis via activating Nrf2-dependent antioxidant signaling, resulting in suppression of ROS-mediated NLRP3 inflammasome activation and TRPV1 enhancement. AOS3 may be novel therapeutics for gouty arthritis.

摘要

痛风性关节炎会引起严重的疼痛和炎症。藻酸盐寡糖(AOS)是一种天然产物,来源于藻酸盐,具有抗炎作用。我们探索了具有不同聚合度(Dp)的 AOS 对痛风性关节炎及其相关机制的潜在影响。我们通过向踝关节注射单钠尿酸盐(MSU)建立了痛风性关节炎小鼠模型。利用伤害性回避行为、步态和踝关节肿胀来研究 AOS 的作用。采用生化测定、成像、活细胞 Ca 成像、电生理学、RNA 测序等方法进行机制探索。AOS2(Dp=2)、AOS3(Dp=3)和 AOS4(Dp=4)均抑制踝关节肿胀,而 AOS2&3 对模型小鼠产生最明显的镇痛作用。AOS3 被挑选用于进一步评估,对模型小鼠产生剂量依赖性改善作用。AOS3 逆转了步态障碍,但不改变运动活性。AOS3 抑制了踝关节中 NLRP3 炎性体激活和炎症细胞因子的上调。AOS3 改善了 MSU 诱导的氧化应激和活性氧(ROS)产生,并逆转了受损的线粒体生物能。AOS3 激活了 Nrf2 通路,并促进了 Nrf2 与 Keap1 结合复合物的解离和 Nrf2 的核转位,从而通过 Nrf2 依赖性机制促进抗氧化基因的表达。Nrf2 基因缺失消除了 AOS3 对模型小鼠踝关节疼痛、炎症和氧化应激的改善作用。AOS3 降低了 DRG 神经元中 TRPV1 功能的增强,并限制了神经活性肽的释放。AOS3 通过激活 Nrf2 依赖性抗氧化信号通路改善痛风性关节炎,从而抑制 ROS 介导的 NLRP3 炎性体激活和 TRPV1 增强。AOS3 可能是痛风性关节炎的新型治疗药物。

https://cdn.ncbi.nlm.nih.gov/pmc/blobs/5d88/11155397/b9327d99d837/thnov14p3082g001.jpg

文献AI研究员

20分钟写一篇综述,助力文献阅读效率提升50倍。

立即体验

用中文搜PubMed

大模型驱动的PubMed中文搜索引擎

马上搜索

文档翻译

学术文献翻译模型,支持多种主流文档格式。

立即体验