Suppr超能文献

中脑谷氨酸能回路机制对雄性小鼠社会转移性触诱发痛的适应能力。

Midbrain glutamatergic circuit mechanism of resilience to socially transferred allodynia in male mice.

机构信息

Jiangsu Province Key Laboratory of Anesthesiology, Xuzhou Medical University, Xuzhou, Jiangsu, 221004, PR China.

Jiangsu Province Key Laboratory of Anesthesia and Analgesia Application Technology, Xuzhou Medical University, Xuzhou, Jiangsu, 221004, PR China.

出版信息

Nat Commun. 2024 Jun 10;15(1):4947. doi: 10.1038/s41467-024-49340-8.

Abstract

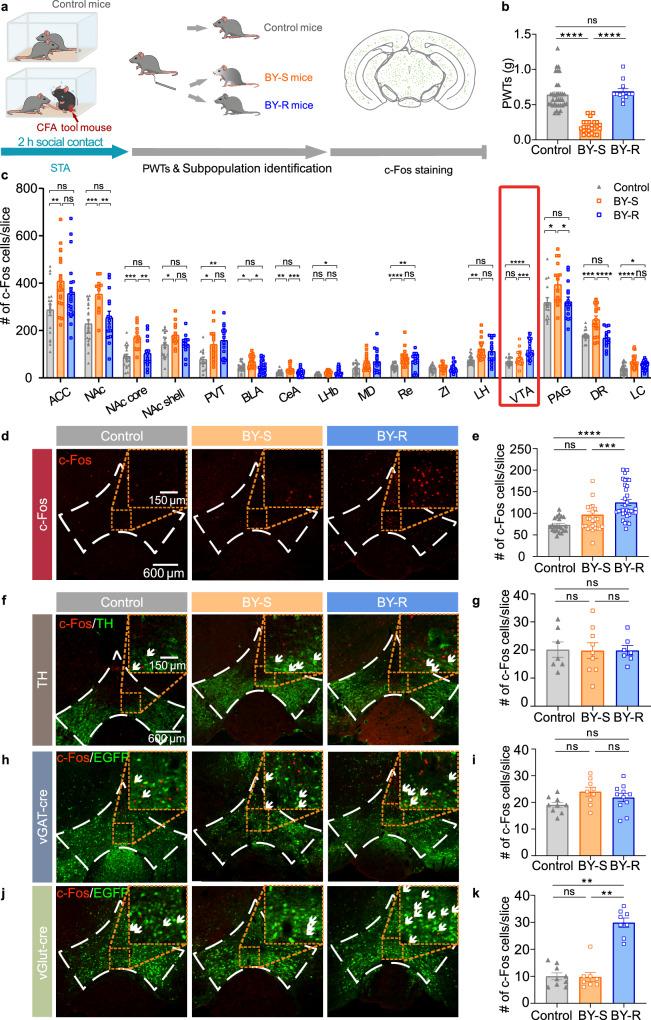
The potential brain mechanism underlying resilience to socially transferred allodynia remains unknown. Here, we utilize a well-established socially transferred allodynia paradigm to segregate male mice into pain-susceptible and pain-resilient subgroups. Brain screening results show that ventral tegmental area glutamatergic neurons are selectively activated in pain-resilient mice as compared to control and pain-susceptible mice. Chemogenetic manipulations demonstrate that activation and inhibition of ventral tegmental area glutamatergic neurons bi-directionally regulate resilience to socially transferred allodynia. Moreover, ventral tegmental area glutamatergic neurons that project specifically to the nucleus accumbens shell and lateral habenula regulate the development and maintenance of the pain-resilient phenotype, respectively. Together, we establish an approach to explore individual variations in pain response and identify ventral tegmental area glutamatergic neurons and related downstream circuits as critical targets for resilience to socially transferred allodynia and the development of conceptually innovative analgesics.

摘要

目前尚不清楚导致对社会转移性痛觉过敏产生抵抗的潜在大脑机制。在这里,我们利用一种成熟的社会转移性痛觉过敏模型,将雄性小鼠分为易痛觉过敏和抗痛觉过敏亚组。大脑筛查结果显示,与对照组和易痛觉过敏组相比,抗痛觉过敏组的腹侧被盖区谷氨酸能神经元被选择性激活。化学遗传操作表明,腹侧被盖区谷氨酸能神经元的激活和抑制可双向调节对社会转移性痛觉过敏的抵抗力。此外,特异性投射到伏隔核壳和外侧缰核的腹侧被盖区谷氨酸能神经元分别调节痛觉过敏表型的发展和维持。综上所述,我们建立了一种方法来探索个体对疼痛反应的差异,并确定腹侧被盖区谷氨酸能神经元及其相关下游回路是对社会转移性痛觉过敏产生抵抗以及开发具有创新性的概念性镇痛药物的关键靶点。

https://cdn.ncbi.nlm.nih.gov/pmc/blobs/13db/11164890/a53130efe56e/41467_2024_49340_Fig1_HTML.jpg

文献AI研究员

20分钟写一篇综述,助力文献阅读效率提升50倍。

立即体验

用中文搜PubMed

大模型驱动的PubMed中文搜索引擎

马上搜索

文档翻译

学术文献翻译模型,支持多种主流文档格式。

立即体验