Suppr超能文献

二硫键相关 lncRNAs 特征预测肺腺癌的预后和免疫治疗效果。

Disulfidptosis-related lncRNAs signature predicting prognosis and immunotherapy effect in lung adenocarcinoma.

机构信息

Department of Respiratory and Critical Care Medicine, The Affiliated People's Hospital of Ningbo University, Ningbo 315400, China.

Department of Oncology Radiation, Shuguang Hospital Affiliated to Shanghai University of Traditional Chinese Medicine, Shanghai 200433, China.

出版信息

Aging (Albany NY). 2024 Jun 10;16(11):9972-9989. doi: 10.18632/aging.205911.

Abstract

PURPOSE

Lung adenocarcinoma (LUAD) is a prevalent malignant tumor worldwide, with high incidence and mortality rates. However, there is still a lack of specific and sensitive biomarkers for its early diagnosis and targeted treatment. Disulfidptosis is a newly identified mode of cell death that is characteristic of disulfide stress. Therefore, exploring the correlation between disulfidptosis-related long non-coding RNAs (DRGs-lncRNAs) and patient prognosis can provide new molecular targets for LUAD patients.

METHODS

The study analysed the transcriptome data and clinical data of LUAD patients in The Cancer Genome Atlas (TCGA) database, gene co-expression, and univariate Cox regression methods were used to screen for DRGs-lncRNAs related to prognosis. The risk score model of lncRNA was established by univariate and multivariate Cox regression models. TIMER, CIBERSORT, CIBERSORT-ABS, and other methods were used to analyze immune infiltration and further evaluate immune function analysis, immune checkpoints, and drug sensitivity. Real-time polymerase chain reaction (RT-PCR) was performed to detect the expression of DRGs-lncRNAs in LUAD cell lines.

RESULTS

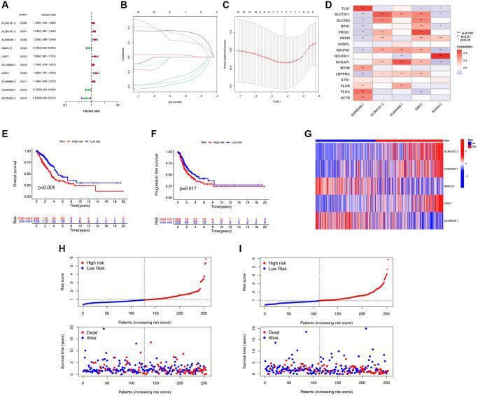
A total of 108 lncRNAs significantly associated with disulfidptosis were identified. A prognostic model was constructed by screening 10 lncRNAs with independent prognostic significance through single-factor Cox regression analysis, LASSO regression analysis, and multiple-factor Cox regression analysis. Survival analysis of patients through the prognostic model showed that there were obvious survival differences between the high- and low-risk groups. The risk score of the prognostic model can be used as an independent prognostic factor independent of other clinical traits, and the risk score increases with stage. Further analysis showed that the prognostic model was also different from tumor immune cell infiltration, immune function, and immune checkpoint genes in the high- and low-risk groups. Chemotherapy drug susceptibility analysis showed that high-risk patients were more sensitive to Paclitaxel, 5-Fluorouracil, Gefitinib, Docetaxel, Cytarabine, and Cisplatin. Additionally, RT-PCR analysis demonstrated differential expression of DRGs-lncRNAs between LUAD cell lines and the human bronchial epithelial cell line.

CONCLUSIONS

The prognostic model of DRGs-lncRNAs constructed in this study has certain accuracy and reliability in predicting the survival prognosis of LUAD patients, and provides clues for the interaction between disulfidptosis and LUAD immunotherapy.

摘要

目的

肺腺癌(LUAD)是一种全球范围内普遍存在的恶性肿瘤,其发病率和死亡率均较高。然而,目前仍缺乏用于其早期诊断和靶向治疗的特异性和敏感性生物标志物。二硫键细胞死亡是一种新发现的细胞死亡方式,其特征是二硫键应激。因此,探讨二硫键细胞死亡相关长链非编码 RNA(DRGs-lncRNAs)与患者预后之间的相关性,可为 LUAD 患者提供新的分子靶点。

方法

本研究分析了癌症基因组图谱(TCGA)数据库中 LUAD 患者的转录组数据和临床数据,采用基因共表达和单因素 Cox 回归方法筛选与预后相关的 DRGs-lncRNAs。采用单因素和多因素 Cox 回归模型建立 lncRNA 风险评分模型。采用 TIMER、CIBERSORT、CIBERSORT-ABS 等方法分析免疫浸润,并进一步评估免疫功能分析、免疫检查点和药物敏感性。采用实时聚合酶链反应(RT-PCR)检测 LUAD 细胞系中 DRGs-lncRNAs 的表达。

结果

共鉴定出 108 个与二硫键细胞死亡显著相关的 lncRNA。通过单因素 Cox 回归分析、LASSO 回归分析和多因素 Cox 回归分析筛选出 10 个具有独立预后意义的 lncRNA,构建了预后模型。通过预后模型对患者进行生存分析,发现高低风险组之间存在明显的生存差异。预后模型的风险评分可作为独立于其他临床特征的预后因素,且随着分期的增加而增加。进一步分析表明,该预后模型在高低风险组之间的肿瘤免疫细胞浸润、免疫功能和免疫检查点基因方面也存在差异。化疗药物敏感性分析表明,高危患者对紫杉醇、5-氟尿嘧啶、吉非替尼、多西他赛、阿糖胞苷和顺铂更为敏感。此外,RT-PCR 分析显示,DRGs-lncRNAs 在 LUAD 细胞系和人支气管上皮细胞系中的表达存在差异。

结论

本研究构建的 DRGs-lncRNA 预后模型在预测 LUAD 患者的生存预后方面具有一定的准确性和可靠性,为二硫键细胞死亡与 LUAD 免疫治疗的相互作用提供了线索。

https://cdn.ncbi.nlm.nih.gov/pmc/blobs/c2c3/11210254/004dc866dbed/aging-16-205911-g001.jpg

文献AI研究员

20分钟写一篇综述,助力文献阅读效率提升50倍。

立即体验

用中文搜PubMed

大模型驱动的PubMed中文搜索引擎

马上搜索

文档翻译

学术文献翻译模型,支持多种主流文档格式。

立即体验