Suppr超能文献

宇宙肾脏疾病:对航天导致的肾功能障碍进行的综合全基因组、生理学和形态学研究。

Cosmic kidney disease: an integrated pan-omic, physiological and morphological study into spaceflight-induced renal dysfunction.

机构信息

London Tubular Centre, Department of Renal Medicine, University College London, London, UK.

The Institute for Biomedical Sciences (IBS), The George Washington University, Washington, DC, USA.

出版信息

Nat Commun. 2024 Jun 11;15(1):4923. doi: 10.1038/s41467-024-49212-1.

Abstract

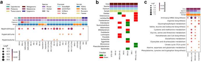
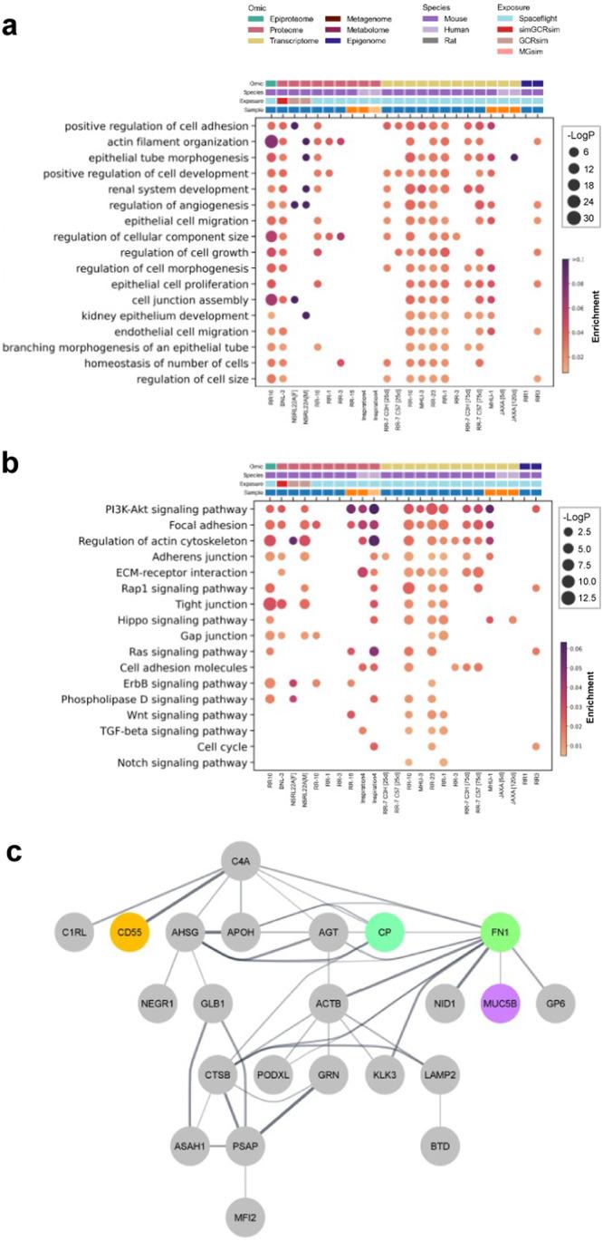
Missions into Deep Space are planned this decade. Yet the health consequences of exposure to microgravity and galactic cosmic radiation (GCR) over years-long missions on indispensable visceral organs such as the kidney are largely unexplored. We performed biomolecular (epigenomic, transcriptomic, proteomic, epiproteomic, metabolomic, metagenomic), clinical chemistry (electrolytes, endocrinology, biochemistry) and morphometry (histology, 3D imaging, miRNA-ISH, tissue weights) analyses using samples and datasets available from 11 spaceflight-exposed mouse and 5 human, 1 simulated microgravity rat and 4 simulated GCR-exposed mouse missions. We found that spaceflight induces: 1) renal transporter dephosphorylation which may indicate astronauts' increased risk of nephrolithiasis is in part a primary renal phenomenon rather than solely a secondary consequence of bone loss; 2) remodelling of the nephron that results in expansion of distal convoluted tubule size but loss of overall tubule density; 3) renal damage and dysfunction when exposed to a Mars roundtrip dose-equivalent of simulated GCR.

摘要

计划在未来十年进行深空任务。然而,对于在长达数年的飞行任务中不可避免地暴露于微重力和银河宇宙辐射(GCR)的内脏器官(如肾脏),其健康后果在很大程度上仍未得到探索。我们使用来自 11 项太空飞行暴露的小鼠和 5 项人类、1 项模拟微重力大鼠和 4 项模拟 GCR 暴露小鼠任务的样本和数据集进行了生物分子(表观基因组学、转录组学、蛋白质组学、表蛋白组学、代谢组学、宏基因组学)、临床化学(电解质、内分泌学、生物化学)和形态计量学(组织学、3D 成像、miRNA-ISH、组织重量)分析。我们发现,太空飞行会引起:1)肾脏转运蛋白去磷酸化,这可能表明宇航员肾结石的风险增加部分是原发性肾脏现象,而不仅仅是骨丢失的次要后果;2)肾单位的重塑,导致远端卷曲小管大小的扩张,但总体小管密度的丧失;3)暴露于模拟 GCR 的火星往返剂量等效物时的肾损伤和功能障碍。

https://cdn.ncbi.nlm.nih.gov/pmc/blobs/58b6/11167060/4a8c547591f6/41467_2024_49212_Fig1_HTML.jpg

文献AI研究员

20分钟写一篇综述,助力文献阅读效率提升50倍。

立即体验

用中文搜PubMed

大模型驱动的PubMed中文搜索引擎

马上搜索

文档翻译

学术文献翻译模型,支持多种主流文档格式。

立即体验