Suppr超能文献

解析负责赖氨酰氧化酶样 4 介导的三阴性乳腺癌细胞侵袭性运动增加的信号转导机制:对整合素-β1-核因子-κB-基质金属蛋白酶 9 轴的机制性洞察

Dissection of the signal transduction machinery responsible for the lysyl oxidase-like 4-mediated increase in invasive motility in triple-negative breast cancer cells: mechanistic insight into the integrin-β1-NF-κB-MMP9 axis.

作者信息

Jiang Fan, Chen Youyi, Tomonobu Nahoko, Kinoshita Rie, Komalasari Ni Luh Gede Yoni, Kasano-Camones Carlos Ichiro, Ninomiya Kazumi, Murata Hitoshi, Yamamoto Ken-Ichi, Gohara Yuma, Ochi Toshiki, Ruma I Made Winarsa, Sumardika I Wayan, Zhou Jin, Honjo Tomoko, Sakaguchi Yoshihiko, Yamauchi Akira, Kuribayashi Futoshi, Futami Junichiro, Kondo Eisaku, Inoue Yusuke, Toyooka Shinichi, Sakaguchi Masakiyo

机构信息

Department of Cell Biology, Okayama University Graduate School of Medicine, Dentistry and Pharmaceutical Sciences, Okayama, Japan.

Department of Breast Surgery, The First Affiliated Hospital, Zhejiang University School of Medicine, Hangzhou, China.

出版信息

Front Oncol. 2024 May 28;14:1371307. doi: 10.3389/fonc.2024.1371307. eCollection 2024.

Abstract

BACKGROUND

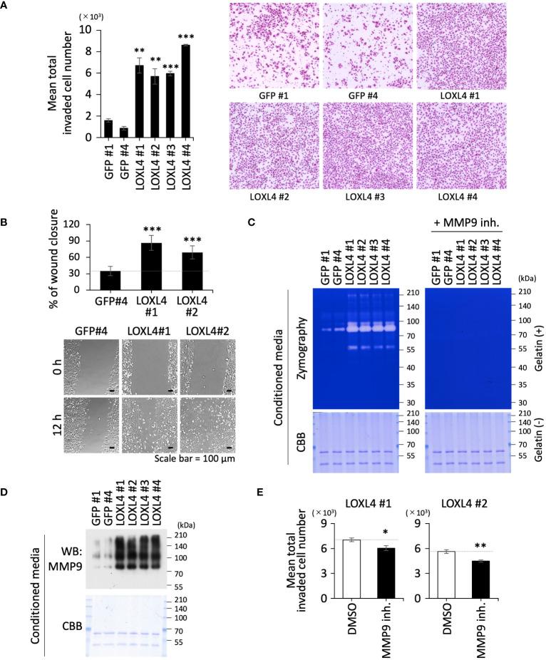
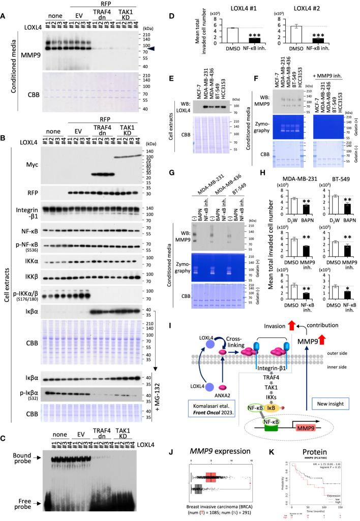
Triple-negative breast cancer (TNBC) cells are a highly formidable cancer to treat. Nonetheless, by continued investigation into the molecular biology underlying the complex regulation of TNBC cell activity, vulnerabilities can be exposed as potential therapeutic targets at the molecular level. We previously revealed that lysyl oxidase-like 4 (LOXL4) promotes the invasiveness of TNBC cells via cell surface annexin A2 as a novel binding substrate of LOXL4, which promotes the abundant localization of integrin-β1 at the cancer plasma membrane. However, it has yet to be uncovered how the LOXL4-mediated abundance of integrin-β1 hastens the invasive outgrowth of TNBC cells at the molecular level.

METHODS

LOXL4-overexpressing stable clones were established from MDA-MB-231 cells and subjected to molecular analyses, real-time qPCR and zymography to clarify their invasiveness, signal transduction, and matrix metalloprotease (MMP) activity, respectively.

RESULTS

Our results show that LOXL4 potently promotes the induction of matrix metalloprotease 9 (MMP9) via activation of nuclear factor-κB (NF-κB). Our molecular analysis revealed that TNF receptor-associated factor 4 (TRAF4) and TGF-β activated kinase 1 (TAK1) were required for the activation of NF-κB through Iκβ kinase kinase (IKKα/β) phosphorylation.

CONCLUSION

Our results demonstrate that the newly identified LOXL4-mediated axis, integrin-β1-TRAF4-TAK1-IKKα/β-Iκβα-NF-κB-MMP9, is crucial for TNBC cell invasiveness.

摘要

背景

三阴性乳腺癌(TNBC)细胞是一种极难治疗的癌症。尽管如此,通过持续深入研究TNBC细胞活性复杂调控背后的分子生物学,潜在的治疗靶点分子层面的脆弱性可能会被揭示出来。我们之前发现赖氨酰氧化酶样4(LOXL4)通过细胞表面膜联蛋白A2促进TNBC细胞的侵袭性,膜联蛋白A2是LOXL4的一种新的结合底物,可促进整合素β1在癌细胞质膜上大量定位。然而,在分子层面上,LOXL4介导的整合素β1丰度如何加速TNBC细胞的侵袭性生长仍有待揭示。

方法

从MDA-MB-231细胞中建立过表达LOXL4的稳定克隆,并分别进行分子分析、实时定量PCR和酶谱分析,以阐明其侵袭性、信号转导和基质金属蛋白酶(MMP)活性。

结果

我们的结果表明,LOXL4通过激活核因子κB(NF-κB)有力地促进基质金属蛋白酶9(MMP9)的诱导。我们的分子分析表明,肿瘤坏死因子受体相关因子4(TRAF4)和转化生长因子β激活激酶1(TAK1)是通过IκB激酶激酶(IKKα/β)磷酸化激活NF-κB所必需的。

结论

我们的结果表明,新发现的LOXL4介导的轴,即整合素β1-TRAF4-TAK1-IKKα/β-Iκβα-NF-κB-MMP9,对TNBC细胞的侵袭性至关重要。

https://cdn.ncbi.nlm.nih.gov/pmc/blobs/9bbe/11165029/469fbd7d2c1e/fonc-14-1371307-g001.jpg

文献AI研究员

20分钟写一篇综述,助力文献阅读效率提升50倍。

立即体验

用中文搜PubMed

大模型驱动的PubMed中文搜索引擎

马上搜索

文档翻译

学术文献翻译模型,支持多种主流文档格式。

立即体验