Suppr超能文献

整合全外显子组和 bulk 转录组测序描绘了以磨玻璃结节为特征的从癌前病变到浸润性肺腺癌的动态演变过程。

Integrated whole-exome and bulk transcriptome sequencing delineates the dynamic evolution from preneoplasia to invasive lung adenocarcinoma featured with ground-glass nodules.

机构信息

Department of Thoracic Surgery, Xinqiao Hospital, Third Military Medical University (Army Medical University), Chongqing, China.

出版信息

Cancer Med. 2024 Jun;13(11):e7383. doi: 10.1002/cam4.7383.

Abstract

OBJECTIVE

The genomic and molecular ecology involved in the stepwise continuum progression of lung adenocarcinoma (LUAD) from adenocarcinoma in situ (AIS) to minimally invasive adenocarcinoma (MIA) and subsequent invasive adenocarcinoma (IAC) remains unclear and requires further elucidation. We aimed to characterize gene mutations and expression landscapes, and explore the association between differentially expressed genes (DEGs) and significantly mutated genes (SMGs) during the dynamic evolution from AIS to IAC.

METHODS

Thirty-five patients with ground-glass nodules (GGNs) lung adenocarcinomas were enrolled. Whole-exome sequencing (WES) and transcriptome sequencing (RNA-Seq) were conducted on all patients, encompassing both tumor samples and corresponding noncancerous tissues. Data obtained from WES and RNA-Seq were subsequently analyzed.

RESULTS

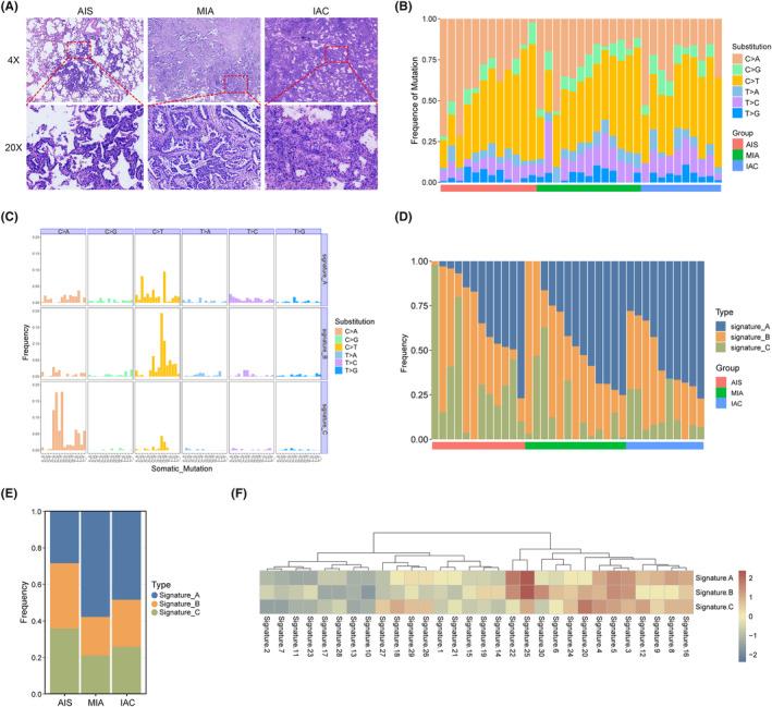
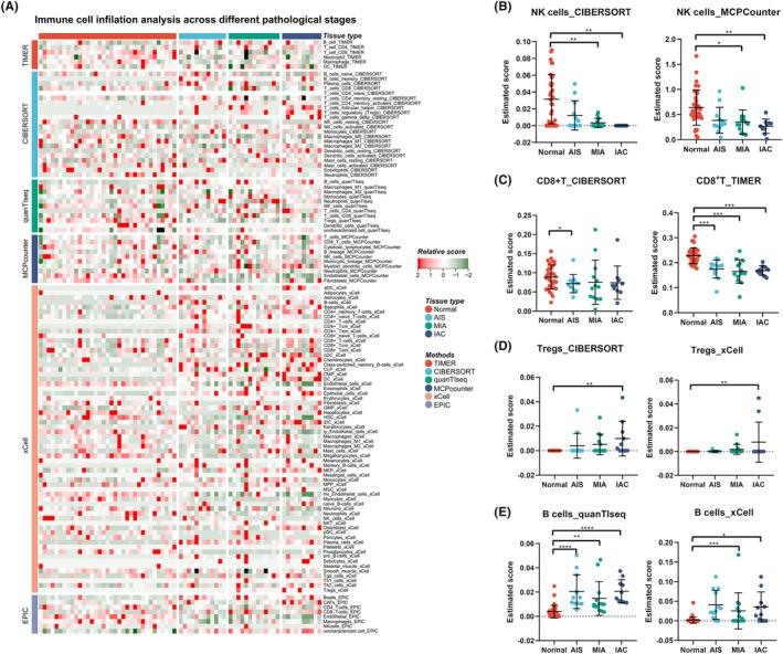
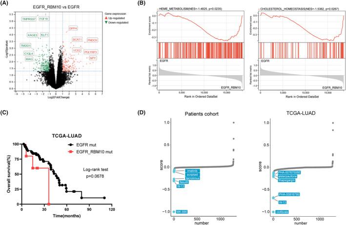
The findings from WES delineated that the predominant mutations were observed in EGFR (49%) and ANKRD36C (17%). SMGs, including EGFR and RBM10, were associated with the dynamic evolution from AIS to IAC. Meanwhile, DEGs, including GPR143, CCR9, ADAMTS16, and others were associated with the entire process of invasive LUAD. We found that the signaling pathways related to cell migration and invasion were upregulated, and the signaling pathways of angiogenesis were downregulated across the pathological stages. Furthermore, we found that the messenger RNA (mRNA) levels of FAM83A, MAL2, DEPTOR, and others were significantly correlated with CNVs. Gene set enrichment analysis (GSEA) showed that heme metabolism and cholesterol homeostasis pathways were significantly upregulated in patients with EGFR/RBM10 co-mutations, and these patients may have poorer overall survival than those with EGFR mutations. Based on the six calculation methods for the immune infiltration score, NK/CD8 T cells decreased, and Treg/B cells increased with the progression of early LUAD.

CONCLUSIONS

Our findings offer valuable insights into the unique genomic and molecular features of LUAD, facilitating the identification and advancement of precision medicine strategies targeting the invasive progression of LUAD from AIS to IAC.

摘要

目的

从原位腺癌(AIS)到微浸润性腺癌(MIA)再到浸润性腺癌(IAC),肺腺癌(LUAD)逐步连续进展所涉及的基因组和分子生态学仍不清楚,需要进一步阐明。我们旨在描述基因突变异质性和表达谱,并探讨在从 AIS 到 IAC 的动态演变过程中差异表达基因(DEGs)和显著突变基因(SMGs)之间的关联。

方法

纳入 35 名患有磨玻璃结节(GGN)肺腺癌的患者。对所有患者的肿瘤样本和相应的非癌组织进行全外显子组测序(WES)和转录组测序(RNA-Seq)。随后分析从 WES 和 RNA-Seq 获得的数据。

结果

WES 的结果表明,最常见的突变发生在 EGFR(49%)和 ANKRD36C(17%)中。SMGs,包括 EGFR 和 RBM10,与从 AIS 到 IAC 的动态演变有关。同时,DEGs,包括 GPR143、CCR9、ADAMTS16 等,与整个浸润性 LUAD 过程有关。我们发现与细胞迁移和侵袭相关的信号通路被上调,而血管生成的信号通路在病理阶段被下调。此外,我们发现 FAM83A、MAL2、DEPTOR 等的信使 RNA(mRNA)水平与 CNVs 显著相关。基因集富集分析(GSEA)显示,EGFR/RBM10 共突变患者的血红素代谢和胆固醇稳态途径显著上调,这些患者的总生存可能比 EGFR 突变患者差。基于免疫浸润评分的六种计算方法,NK/CD8 T 细胞减少,Treg/B 细胞随着早期 LUAD 的进展而增加。

结论

我们的研究结果为 LUAD 的独特基因组和分子特征提供了有价值的见解,有助于识别和推进针对从 AIS 到 IAC 的 LUAD 侵袭性进展的精准医学策略。

https://cdn.ncbi.nlm.nih.gov/pmc/blobs/13b6/11167609/8a6dc5804f39/CAM4-13-e7383-g008.jpg

文献AI研究员

20分钟写一篇综述,助力文献阅读效率提升50倍。

立即体验

用中文搜PubMed

大模型驱动的PubMed中文搜索引擎

马上搜索

文档翻译

学术文献翻译模型,支持多种主流文档格式。

立即体验