Suppr超能文献

间质基质细胞通过 SIRT1/FoxO3a 信号改善 2 型糖尿病中 α 细胞的线粒体功能障碍和高胰高血糖素血症。

Mesenchymal stromal cells ameliorate mitochondrial dysfunction in α cells and hyperglucagonemia in type 2 diabetes via SIRT1/FoxO3a signaling.

机构信息

Department of Endocrinology and Metabolism, Qilu Hospital of Shandong University, Jinan 250012, Shandong, People's Republic of China.

Institute of Endocrine and Metabolic Diseases of Shandong University, Jinan 250012, Shandong, People's Republic of China.

出版信息

Stem Cells Transl Med. 2024 Aug 16;13(8):776-790. doi: 10.1093/stcltm/szae038.

Abstract

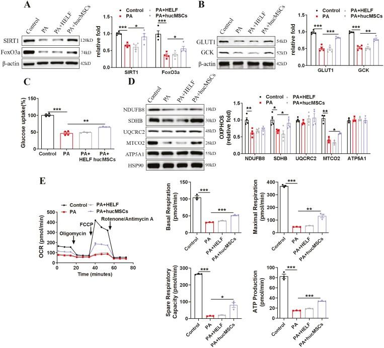
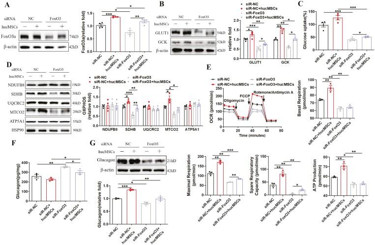
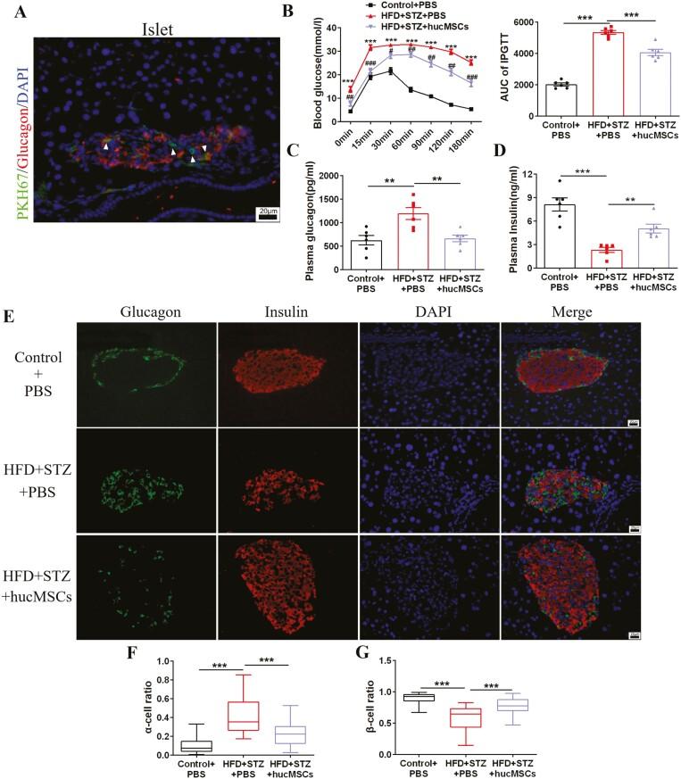
Dysregulation of α cells results in hyperglycemia and hyperglucagonemia in type 2 diabetes mellitus (T2DM). Mesenchymal stromal cell (MSC)-based therapy increases oxygen consumption of islets and enhances insulin secretion. However, the underlying mechanism for the protective role of MSCs in α-cell mitochondrial dysfunction remains unclear. Here, human umbilical cord MSCs (hucMSCs) were used to treat 2 kinds of T2DM mice and αTC1-6 cells to explore the role of hucMSCs in improving α-cell mitochondrial dysfunction and hyperglucagonemia. Plasma and supernatant glucagon were detected by enzyme-linked immunosorbent assay (ELISA). Mitochondrial function of α cells was assessed by the Seahorse Analyzer. To investigate the underlying mechanisms, Sirtuin 1 (SIRT1), Forkhead box O3a (FoxO3a), glucose transporter type1 (GLUT1), and glucokinase (GCK) were assessed by Western blotting analysis. In vivo, hucMSC infusion improved glucose and insulin tolerance, as well as hyperglycemia and hyperglucagonemia in T2DM mice. Meanwhile, hucMSC intervention rescued the islet structure and decreased α- to β-cell ratio. Glucagon secretion from αTC1-6 cells was consistently inhibited by hucMSCs in vitro. Meanwhile, hucMSC treatment activated intracellular SIRT1/FoxO3a signaling, promoted glucose uptake and activation, alleviated mitochondrial dysfunction, and enhanced ATP production. However, transfection of SIRT1 small interfering RNA (siRNA) or the application of SIRT1 inhibitor EX-527 weakened the therapeutic effects of hucMSCs on mitochondrial function and glucagon secretion. Our observations indicate that hucMSCs mitigate mitochondrial dysfunction and glucagon hypersecretion of α cells in T2DM via SIRT1/FoxO3a signaling, which provides novel evidence demonstrating the potential for hucMSCs in treating T2DM.

摘要

α 细胞功能失调会导致 2 型糖尿病(T2DM)患者发生高血糖和高胰高血糖素血症。间充质基质细胞(MSC)为基础的治疗方法增加胰岛的耗氧量,并增强胰岛素分泌。然而,MSC 在改善 α 细胞线粒体功能障碍中的保护作用的潜在机制尚不清楚。本研究中,我们使用人脐带 MSC(hucMSC)治疗 2 种 T2DM 小鼠和 αTC1-6 细胞,以探讨 hucMSC 在改善 α 细胞线粒体功能障碍和高胰高血糖素血症中的作用。通过酶联免疫吸附试验(ELISA)检测血浆和上清液中的胰高血糖素。通过 Seahorse 分析仪评估 α 细胞的线粒体功能。为了研究潜在机制,通过 Western blot 分析评估 Sirtuin 1(SIRT1)、叉头框 O3a(FoxO3a)、葡萄糖转运蛋白 1(GLUT1)和葡萄糖激酶(GCK)。在体内,hucMSC 输注改善了 T2DM 小鼠的葡萄糖和胰岛素耐量以及高血糖和高胰高血糖素血症。同时,hucMSC 干预挽救了胰岛结构并降低了 α-到 β-细胞的比例。体外 hucMSC 持续抑制 αTC1-6 细胞的胰高血糖素分泌。同时,hucMSC 处理激活了细胞内 SIRT1/FoxO3a 信号通路,促进了葡萄糖摄取和激活,减轻了线粒体功能障碍,增强了 ATP 产生。然而,SIRT1 小干扰 RNA(siRNA)的转染或 SIRT1 抑制剂 EX-527 的应用削弱了 hucMSC 对线粒体功能和胰高血糖素分泌的治疗作用。我们的观察结果表明,hucMSC 通过 SIRT1/FoxO3a 信号减轻 T2DM 中 α 细胞的线粒体功能障碍和胰高血糖素分泌过度,为 hucMSC 治疗 T2DM 提供了新的证据。

https://cdn.ncbi.nlm.nih.gov/pmc/blobs/20d8/11328933/bc35031a906d/szae038_fig8.jpg

文献AI研究员

20分钟写一篇综述,助力文献阅读效率提升50倍。

立即体验

用中文搜PubMed

大模型驱动的PubMed中文搜索引擎

马上搜索

文档翻译

学术文献翻译模型,支持多种主流文档格式。

立即体验