Suppr超能文献

三维染色质重排调控衰老过程中 B 细胞的发育。

Three-dimensional chromatin reorganization regulates B cell development during ageing.

机构信息

Laboratory of Molecular Biology and Immunology, National Institute on Aging, Baltimore, MD, USA.

Laboratory of Epigenome Biology, Systems Biology Center, National Heart, Lung and Blood Institute, Bethesda, MD, USA.

出版信息

Nat Cell Biol. 2024 Jun;26(6):991-1002. doi: 10.1038/s41556-024-01424-9. Epub 2024 Jun 12.

Abstract

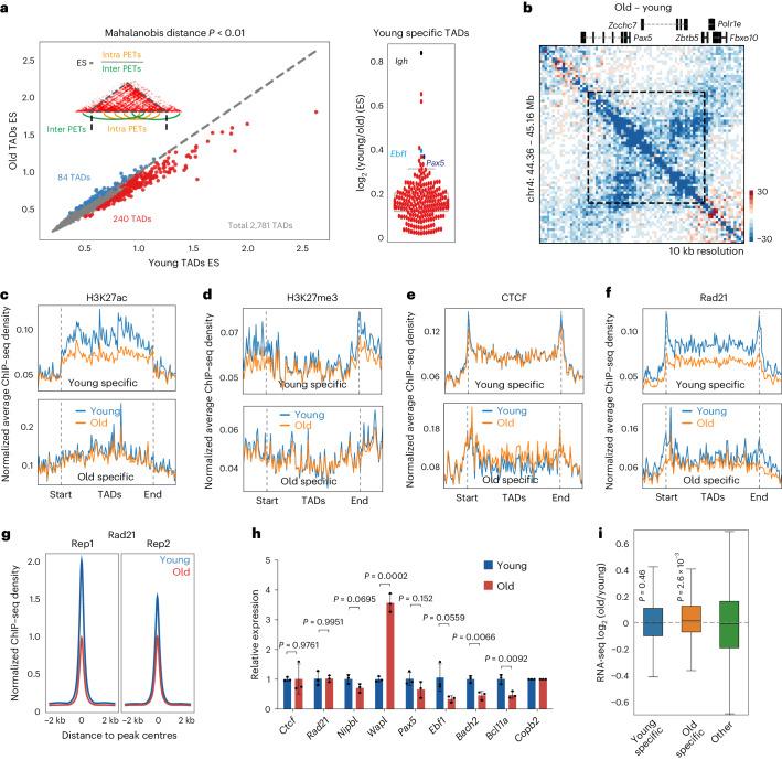
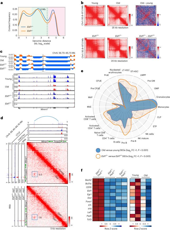
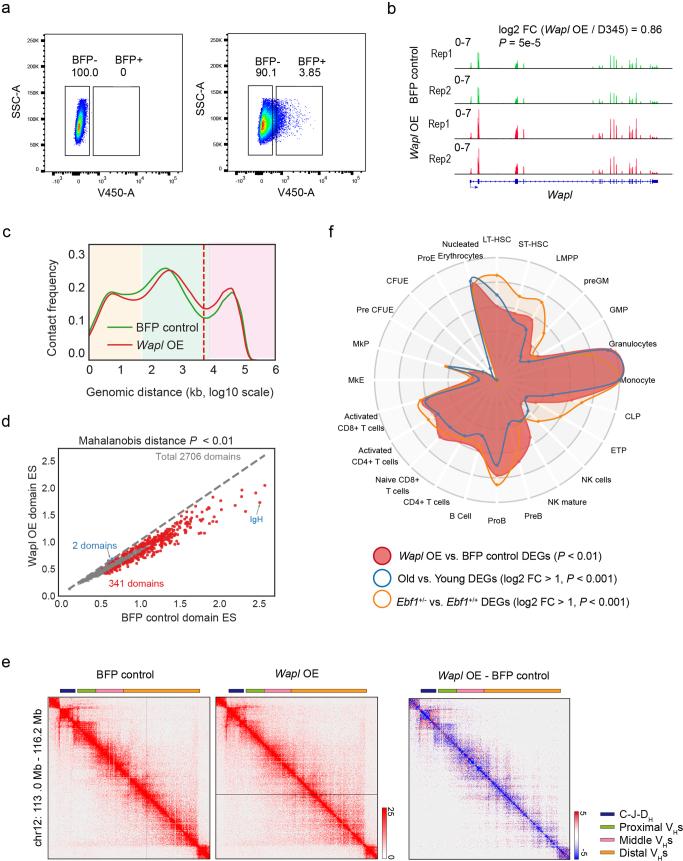
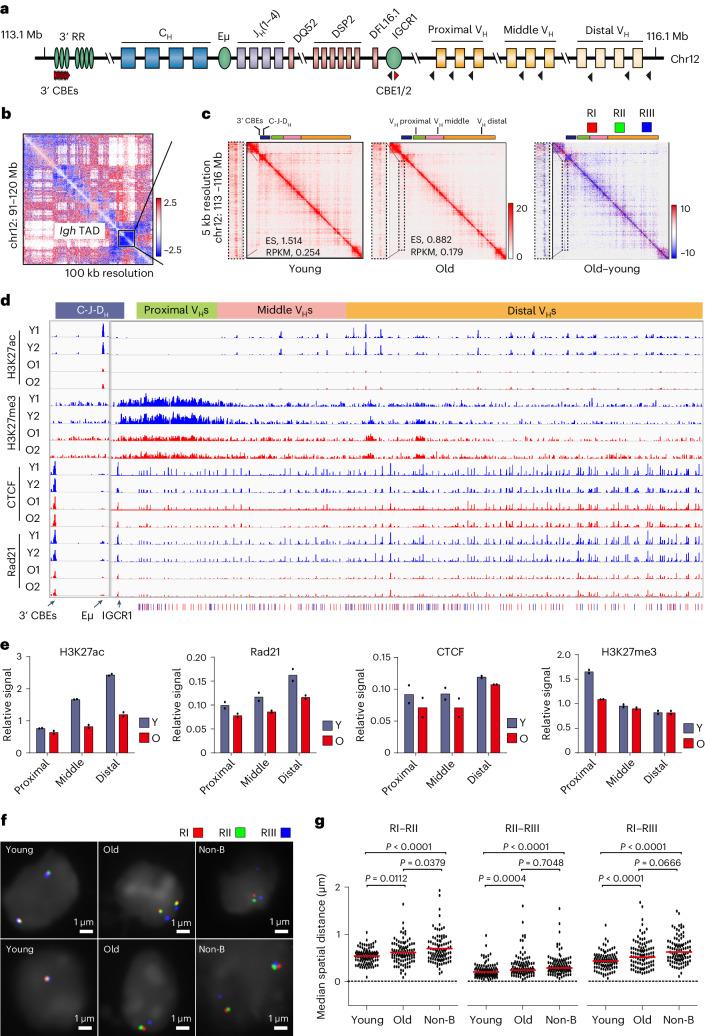
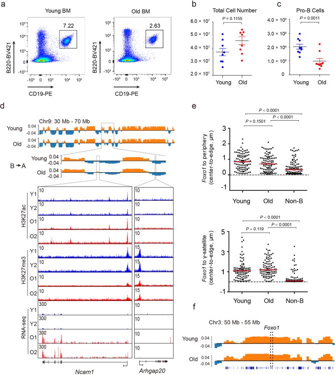
The contribution of three-dimensional genome organization to physiological ageing is not well known. Here we show that large-scale chromatin reorganization distinguishes young and old bone marrow progenitor (pro-) B cells. These changes result in increased interactions at the compartment level and reduced interactions within topologically associated domains (TADs). The gene encoding Ebf1, a key B cell regulator, switches from compartment A to B with age. Genetically reducing Ebf1 recapitulates some features of old pro-B cells. TADs that are most reduced with age contain genes important for B cell development, including the immunoglobulin heavy chain (Igh) locus. Weaker intra-TAD interactions at Igh correlate with altered variable (V), diversity (D) and joining (J) gene recombination. Our observations implicate three-dimensional chromatin reorganization as a major driver of pro-B cell phenotypes that impair B lymphopoiesis with age.

摘要

三维基因组组织对生理衰老的贡献尚不清楚。在这里,我们表明大规模染色质重排可区分年轻和年老的骨髓祖细胞(pro-)B 细胞。这些变化导致在区室水平上的相互作用增加,而在拓扑关联域(TAD)内的相互作用减少。编码关键 B 细胞调节因子 Ebf1 的基因随着年龄的增长从区室 A 切换到区室 B。通过基因手段减少 Ebf1 可再现一些老年 pro-B 细胞的特征。随年龄减少最多的 TAD 包含对 B 细胞发育很重要的基因,包括免疫球蛋白重链(Igh)基因座。在 Igh 处,较弱的 TAD 内相互作用与可变(V)、多样性(D)和连接(J)基因重组的改变相关。我们的观察结果表明,三维染色质重排是导致 pro-B 细胞表型的主要驱动因素,这些表型会随着年龄的增长而损害 B 淋巴细胞生成。

https://cdn.ncbi.nlm.nih.gov/pmc/blobs/0e01/11178499/bbbd75c5fd1c/41556_2024_1424_Fig1_HTML.jpg

文献AI研究员

20分钟写一篇综述,助力文献阅读效率提升50倍。

立即体验

用中文搜PubMed

大模型驱动的PubMed中文搜索引擎

马上搜索

文档翻译

学术文献翻译模型,支持多种主流文档格式。

立即体验