Suppr超能文献

载脂蛋白E2(APOE2)通过ERRα信号通路改善神经元线粒体功能,从而抵御β淀粉样蛋白(Aβ)病变。

APOE2 protects against Aβ pathology by improving neuronal mitochondrial function through ERRα signaling.

作者信息

Ning Zhiyuan, Liu Ying, Wan Mengyao, Zuo You, Chen Siqi, Shi Zhongshan, Xu Yongteng, Li Honghong, Ko Ho, Zhang Jing, Xiao Songhua, Guo Daji, Tang Yamei

机构信息

Department of Neurology, Sun Yat-Sen Memorial Hospital, Sun Yat-Sen University, Guangzhou, 510120, China.

Brain Research Center, Sun Yat-Sen Memorial Hospital, Sun Yat-Sen University, Guangzhou, 510120, China.

出版信息

Cell Mol Biol Lett. 2024 Jun 12;29(1):87. doi: 10.1186/s11658-024-00600-x.

Abstract

BACKGROUND

Alzheimer's disease (AD) is a progressive neurodegenerative disease and apolipoprotein E (APOE) genotypes (APOE2, APOE3, and APOE4) show different AD susceptibility. Previous studies indicated that individuals carrying the APOE2 allele reduce the risk of developing AD, which may be attributed to the potential neuroprotective role of APOE2. However, the mechanisms underlying the protective effects of APOE2 is still unclear.

METHODS

We analyzed single-nucleus RNA sequencing and bulk RNA sequencing data of APOE2 and APOE3 carriers from the Religious Orders Study and Memory and Aging Project (ROSMAP) cohort. We validated the findings in SH-SY5Y cells and AD model mice by evaluating mitochondrial functions and cognitive behaviors respectively.

RESULTS

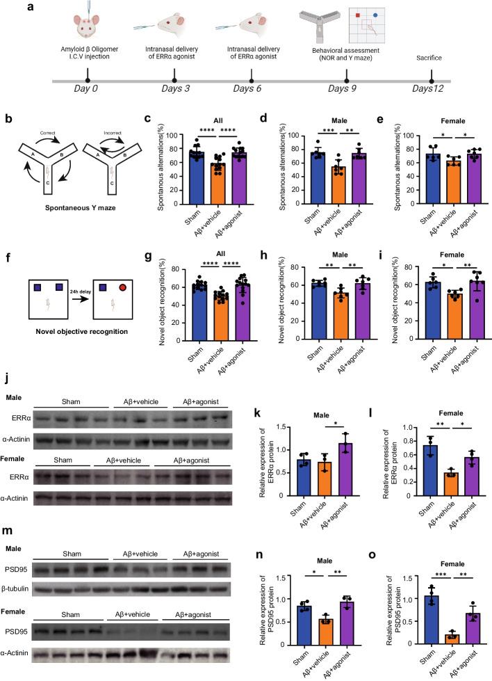
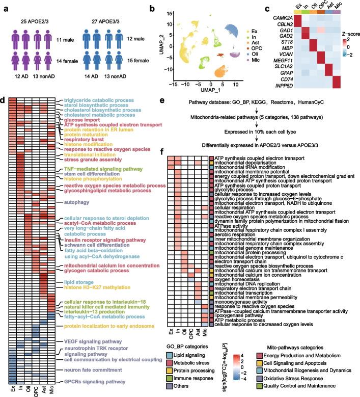
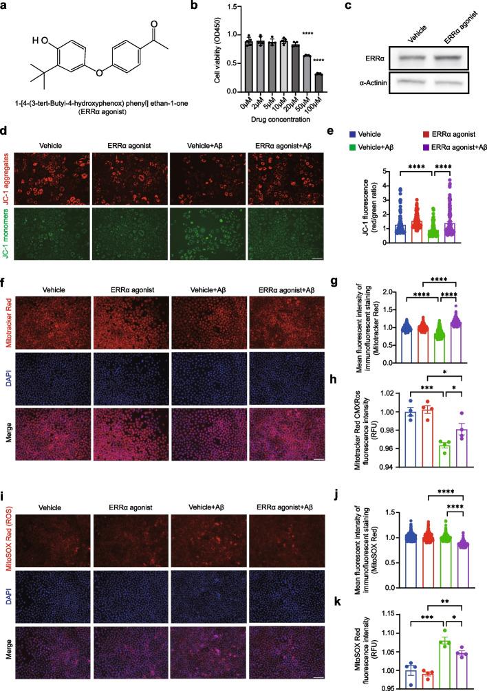
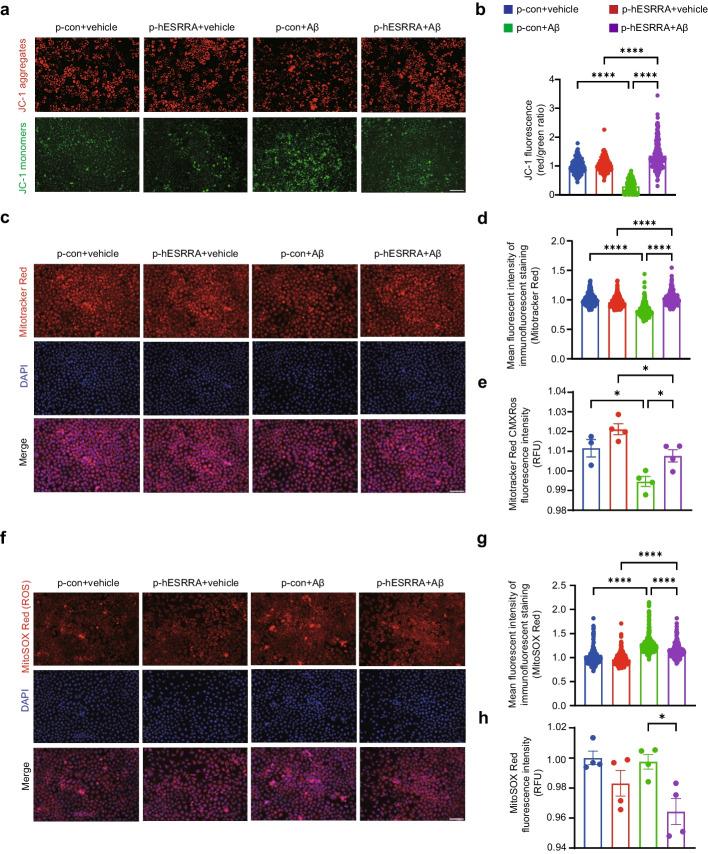
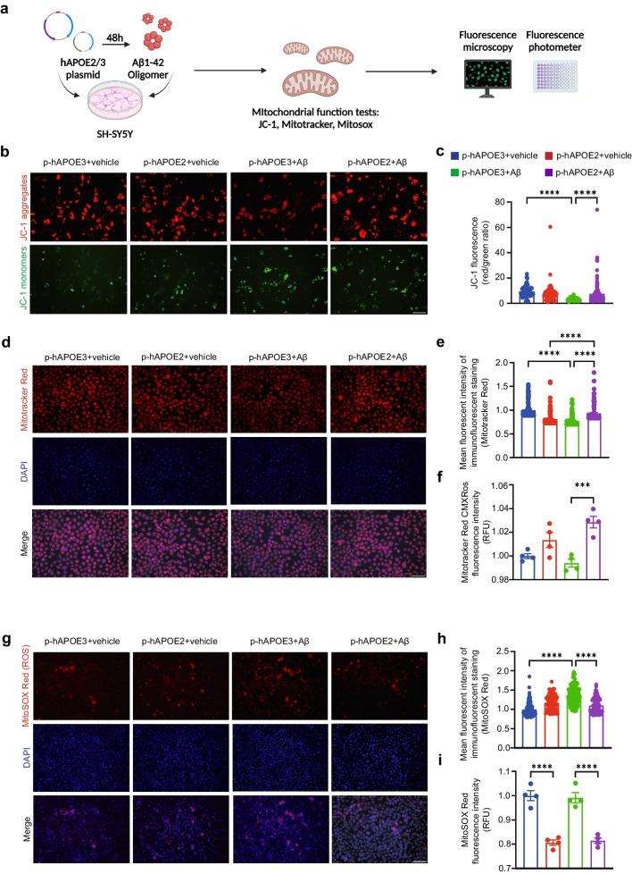
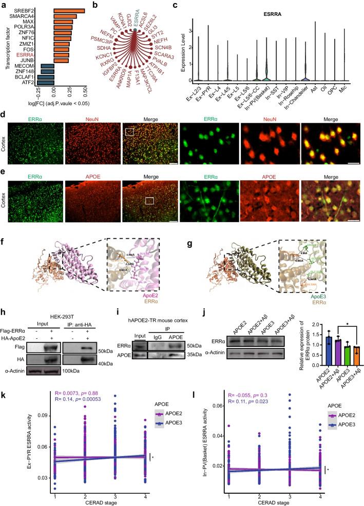
The pathway analysis of six major cell types revealed a strong association between APOE2 and cellular stress and energy metabolism, particularly in excitatory and inhibitory neurons, which was found to be more pronounced in the presence of beta-amyloid (Aβ). Moreover, APOE2 overexpression alleviates Aβ1-42-induced mitochondrial dysfunction and reduces the generation of reactive oxygen species in SH-SY5Y cells. These protective effects may be due to ApoE2 interacting with estrogen-related receptor alpha (ERRα). ERRα overexpression by plasmids or activation by agonist was also found to show similar mitochondrial protective effects in Aβ1-42-stimulated SH-SY5Y cells. Additionally, ERRα agonist treatment improve the cognitive performance of Aβ injected mice in both Y maze and novel object recognition tests. ERRα agonist treatment increased PSD95 expression in the cortex of agonist-treated-AD mice.

CONCLUSIONS

APOE2 appears to enhance neural mitochondrial function via the activation of ERRα signaling, which may be the protective effect of APOE2 to treat AD.

摘要

背景

阿尔茨海默病(AD)是一种进行性神经退行性疾病,载脂蛋白E(APOE)基因分型(APOE2、APOE3和APOE4)显示出不同的AD易感性。先前的研究表明,携带APOE2等位基因的个体患AD的风险降低,这可能归因于APOE2潜在的神经保护作用。然而,APOE2保护作用的潜在机制仍不清楚。

方法

我们分析了宗教团体研究与记忆和衰老项目(ROSMAP)队列中APOE2和APOE3携带者的单核RNA测序和批量RNA测序数据。我们分别通过评估线粒体功能和认知行为,在SH-SY5Y细胞和AD模型小鼠中验证了这些发现。

结果

对六种主要细胞类型的通路分析显示,APOE2与细胞应激和能量代谢之间存在密切关联,尤其是在兴奋性和抑制性神经元中,在存在β-淀粉样蛋白(Aβ)的情况下这种关联更为明显。此外,APOE2过表达可减轻Aβ1-⁴²诱导的线粒体功能障碍,并减少SH-SY5Y细胞中活性氧的产生。这些保护作用可能是由于ApoE2与雌激素相关受体α(ERRα)相互作用。还发现通过质粒过表达ERRα或用激动剂激活ERRα在Aβ1-⁴²刺激的SH-SY5Y细胞中显示出类似的线粒体保护作用。此外,ERRα激动剂治疗在Y迷宫和新物体识别测试中均改善了注射Aβ小鼠的认知表现。ERRα激动剂治疗增加了经激动剂治疗的AD小鼠皮质中PSD95的表达。

结论

APOE2似乎通过激活ERRα信号通路增强神经线粒体功能,这可能是APOE2治疗AD的保护作用机制。

https://cdn.ncbi.nlm.nih.gov/pmc/blobs/631c/11170814/7e55ab98c79e/11658_2024_600_Fig1_HTML.jpg

文献AI研究员

20分钟写一篇综述,助力文献阅读效率提升50倍。

立即体验

用中文搜PubMed

大模型驱动的PubMed中文搜索引擎

马上搜索

文档翻译

学术文献翻译模型,支持多种主流文档格式。

立即体验