Suppr超能文献

蜈蚣石蜈蚣的毒液和附肢防御系统在功能上是趋同的系列同源物。

The venom and telopodal defence systems of the centipede Lithobius forficatus are functionally convergent serial homologues.

作者信息

Schendel Vanessa, Müller Carsten H G, Kenning Matthes, Maxwell Michael, Jenner Ronald A, Undheim Eivind A B, Sombke Andy

机构信息

Centre for Advanced Imaging, The University of Queensland, St. Lucia, QLD, 4072, Australia.

Institute for Molecular Bioscience, The University of Queensland, St. Lucia, QLD, 4072, Australia.

出版信息

BMC Biol. 2024 Jun 13;22(1):135. doi: 10.1186/s12915-024-01925-x.

Abstract

BACKGROUND

Evolution of novelty is a central theme in evolutionary biology, yet studying the origins of traits with an apparently discontinuous origin remains a major challenge. Venom systems are a well-suited model for the study of this phenomenon because they capture several aspects of novelty across multiple levels of biological complexity. However, while there is some knowledge on the evolution of individual toxins, not much is known about the evolution of venom systems as a whole. One way of shedding light on the evolution of new traits is to investigate less specialised serial homologues, i.e. repeated traits in an organism that share a developmental origin. This approach can be particularly informative in animals with repetitive body segments, such as centipedes.

RESULTS

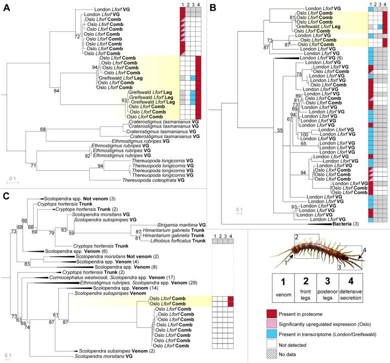
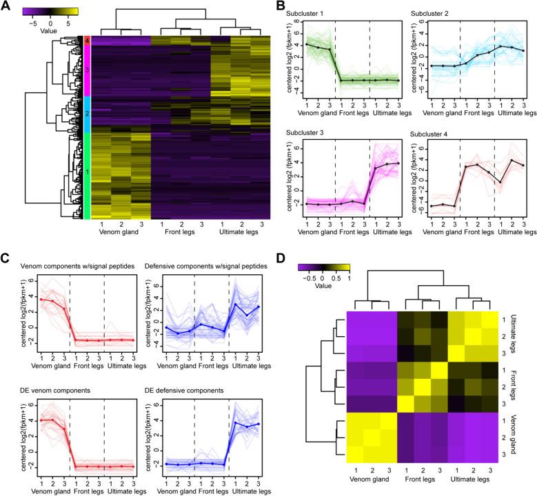
Here, we investigate morphological and biochemical aspects of the defensive telopodal glandular organs borne on the posterior legs of venomous stone centipedes (Lithobiomorpha), using a multimethod approach, including behavioural observations, comparative morphology, proteomics, comparative transcriptomics and molecular phylogenetics. We show that the anterior venom system and posterior telopodal defence system are functionally convergent serial homologues, where one (telopodal defence) represents a model for the putative early evolutionary state of the other (venom). Venom glands and telopodal glandular organs appear to have evolved from the same type of epidermal gland (four-cell recto-canal type) and while the telopodal defensive secretion shares a great degree of compositional overlap with centipede venoms in general, these similarities arose predominantly through convergent recruitment of distantly related toxin-like components. Both systems are composed of elements predisposed to functional innovation across levels of biological complexity that range from proteins to glands, demonstrating clear parallels between molecular and morphological traits in the properties that facilitate the evolution of novelty.

CONCLUSIONS

The evolution of the lithobiomorph telopodal defence system provides indirect empirical support for the plausibility of the hypothesised evolutionary origin of the centipede venom system, which occurred through functional innovation and gradual specialisation of existing epidermal glands. Our results thus exemplify how continuous transformation and functional innovation can drive the apparent discontinuous emergence of novelties on higher levels of biological complexity.

摘要

背景

新奇事物的进化是进化生物学的核心主题,然而,研究具有明显不连续起源的性状的起源仍然是一项重大挑战。毒液系统是研究这一现象的理想模型,因为它们在生物复杂性的多个层面上体现了新奇事物的几个方面。然而,虽然对个别毒素的进化有一些了解,但对整个毒液系统的进化却知之甚少。揭示新性状进化的一种方法是研究不太特化的系列同源物,即在生物体中具有共同发育起源的重复性状。这种方法在具有重复身体节段的动物(如蜈蚣)中可能特别有启发性。

结果

在这里,我们使用多种方法,包括行为观察、比较形态学、蛋白质组学、比较转录组学和分子系统发育学,研究了有毒石蜈蚣(石蜈蚣目)后腿上的防御性末足腺器官的形态和生化方面。我们表明,前部毒液系统和后部末足防御系统是功能趋同的系列同源物,其中一个(末足防御)代表另一个(毒液)假定早期进化状态的模型。毒腺和末足腺器官似乎起源于同一类型的表皮腺(四细胞直肠管型),虽然末足防御分泌物与一般蜈蚣毒液在成分上有很大程度的重叠,但这些相似性主要是通过远距离相关毒素样成分的趋同募集产生的。这两个系统都由在从蛋白质到腺体的生物复杂性水平上易于进行功能创新的元素组成,在促进新奇事物进化的特性方面,分子和形态性状之间表现出明显的相似性。

结论

石蜈蚣目末足防御系统的进化为蜈蚣毒液系统假设进化起源的合理性提供了间接的实证支持,该起源是通过现有表皮腺的功能创新和逐渐特化发生的。因此,我们的结果例证了连续转变和功能创新如何能够推动在更高生物复杂性水平上新奇事物的明显不连续出现。

https://cdn.ncbi.nlm.nih.gov/pmc/blobs/71b5/11170834/279c420d40a5/12915_2024_1925_Fig1_HTML.jpg

文献AI研究员

20分钟写一篇综述,助力文献阅读效率提升50倍。

立即体验

用中文搜PubMed

大模型驱动的PubMed中文搜索引擎

马上搜索

文档翻译

学术文献翻译模型,支持多种主流文档格式。

立即体验