Suppr超能文献

非小细胞肺癌中IGF2BP家族成员的系统分析。

Systematic analysis of IGF2BP family members in non-small-cell lung cancer.

作者信息

Gong Liping, Liu Qin, Jia Ming, Sun Xifeng

机构信息

Department of Academic Research, The Secondary Hospital, Cheeloo College of Medicine, Shandong University, Jinan, 250033, China.

Department of Cancer Center, The Secondary Hospital, Cheeloo College of Medicine, Shandong University, Jinan, 250033, China.

出版信息

Hum Genomics. 2024 Jun 12;18(1):63. doi: 10.1186/s40246-024-00632-6.

Abstract

BACKGROUND

The insulin-like growth factor-2 mRNA-binding proteins 1, 2, and 3 (IGF2BP1, IGF2BP2, and IGF2BP3) are known to be involved in tumorigenesis, metastasis, prognosis, and cancer immunity in various human cancers, including non-small cell lung cancer (NSCLC). However, the literature on NSCLC largely omits the specific context of lung squamous cell carcinoma (LUSC), an oversight we aim to address.

METHODS

Our study evaluated the differential expression of IGF2BP family members in tumors and normal tissues. Meta-analyses were conducted to assess the prognostic value of IGF2BPs in lung adenocarcinoma (LUAD) and LUSC. Additionally, correlations between IGF2BPs and tumor immune cell infiltration, mutation characteristics, chemotherapy sensitivity, and tumor mutation burden (TMB) were investigated. GSEA was utilized to delineate biological processes and pathways associated with IGF2BPs.

RESULTS

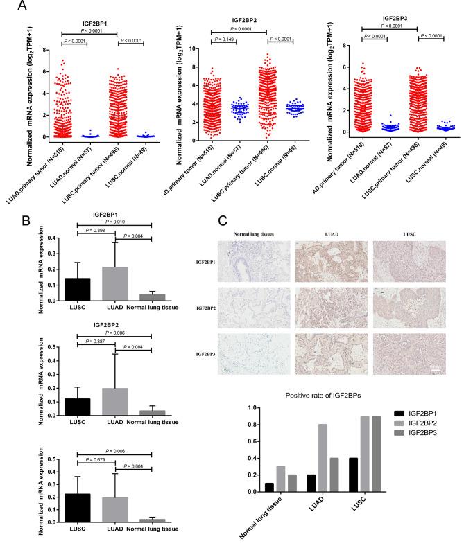
IGF2BP2 and IGF2BP3 expression were found to be upregulated in LUSC patients. IGF2BP2 mRNA levels were correlated with cancer immunity in both LUSC and LUAD patients. A higher frequency of gene mutations was observed in different IGF2BP1/2/3 expression groups in LUAD compared to LUSC. Meta-analyses revealed a significant negative correlation between overall survival (OS) and IGF2BP2/3 expression in LUAD patients but not in LUSC patients. GSEA indicated a positive association between VEGF and IGF2BP family genes in LUAD, while matrix metallopeptidase activity was inversely correlated with IGF2BP family genes in LUSC. Several chemotherapy drugs showed significantly lower IC50 values in high IGF2BP expression groups in both LUAD and LUSC.

CONCLUSION

Our findings indicated that IGF2BPs play different roles in LUAD and LUSC. This divergence highlights the need for tailored therapeutic strategies and prognostic tools, cognizant of the unique molecular profiles of LUAD and LUSC.

摘要

背景

胰岛素样生长因子2信使核糖核酸结合蛋白1、2和3(IGF2BP1、IGF2BP2和IGF2BP3)已知参与包括非小细胞肺癌(NSCLC)在内的多种人类癌症的肿瘤发生、转移、预后及癌症免疫。然而,关于NSCLC的文献很大程度上忽略了肺鳞状细胞癌(LUSC)的具体情况,我们旨在解决这一疏漏。

方法

我们的研究评估了IGF2BP家族成员在肿瘤组织和正常组织中的差异表达。进行荟萃分析以评估IGF2BPs在肺腺癌(LUAD)和LUSC中的预后价值。此外,还研究了IGF2BPs与肿瘤免疫细胞浸润、突变特征、化疗敏感性及肿瘤突变负荷(TMB)之间的相关性。利用基因集富集分析(GSEA)来描绘与IGF2BPs相关的生物学过程和通路。

结果

发现IGF2BP2和IGF2BP3在LUSC患者中表达上调。IGF2BP2信使核糖核酸水平在LUSC和LUAD患者中均与癌症免疫相关。与LUSC相比,LUAD中不同IGF2BP1/2/3表达组的基因突变频率更高。荟萃分析显示,LUAD患者的总生存期(OS)与IGF2BP2/3表达呈显著负相关,而LUSC患者中未观察到这种相关性。GSEA表明,LUAD中血管内皮生长因子(VEGF)与IGF2BP家族基因呈正相关,而在LUSC中基质金属肽酶活性与IGF2BP家族基因呈负相关。在LUAD和LUSC的高IGF2BP表达组中,几种化疗药物的半数抑制浓度(IC50)值均显著较低。

结论

我们的研究结果表明,IGF2BPs在LUAD和LUSC中发挥不同作用。这种差异凸显了针对LUAD和LUSC独特分子特征制定个性化治疗策略和预后工具的必要性。

https://cdn.ncbi.nlm.nih.gov/pmc/blobs/d0fe/11167947/1ae83a0125f4/40246_2024_632_Fig1_HTML.jpg

文献AI研究员

20分钟写一篇综述,助力文献阅读效率提升50倍。

立即体验

用中文搜PubMed

大模型驱动的PubMed中文搜索引擎

马上搜索

文档翻译

学术文献翻译模型,支持多种主流文档格式。

立即体验